Rapport d'enquête de pipeline P17H0011

Dommages causés par des tiers à un pipeline de pétrole brut
Enbridge Pipelines Inc.
Canalisation 2
Sherwood Park (Alberta)

Le Bureau de la sécurité des transports du Canada (BST) a enquêté sur cet événement dans le but de promouvoir la sécurité des transports. Le Bureau n’est pas habilité à attribuer ni à déterminer les responsabilités civiles ou pénales. Le présent rapport n’est pas créé pour être utilisé dans le contexte d’une procédure judiciaire, disciplinaire ou autre. Voir Propriété et utilisation du contenu.

Table des matières

    Résumé

    Le 17 février 2017 vers 15 h 5, heure normale des Rocheuses, un pipeline de 610 mm (24 pouces) exploité par Enbridge Pipelines Inc. a été heurté et percé par un aléseur de 28 pouces pendant l’installation d’un pipeline de Grand Rapids Pipeline GP Ltd. La rupture du pipeline a causé un déversement d’environ 1000 m³ de condensat de pétrole brut dans une excavation à proximité du lieu de l’événement, saturant le sol. La plus grande partie du produit répandu a été récupérée. Personne n’a été blessé et aucune évacuation du site n’a été nécessaire.

    1.0 Renseignements de base

    Le 15 février 2017, un tronçon d'un nouveau pipeline de diamètre nominal de 20 pouces (DN 20) et d'une longueur d'environ 200 m était en cours d'installation pour Grand Rapids Pipeline GP Ltd. (GRP Ltd.)Note de bas de page 1. La conduite était posée dans un couloir de pipeline dans un parc industriel pétrochimique à Sherwood Park (Alberta) (figure 1), et faisait partie du nouveau réseau Grand Rapids Pipeline (GRP)Note de bas de page 2.

    Figure 1. Emplacement (indiqué par une étoile) des installations pétrochimiques de Sherwood Park (Alberta) (Source : Google Maps, avec annotations du BST)
    Image
    Emplacement (indiqué par une étoile) des installations pétrochimiques de Sherwood Park (Alberta)

    La conduite a été installée au moyen d'une technique de forage directionnel horizontal (FDH)Note de bas de page 3. L'installation exigeait de croiser plusieurs autres pipelines en exploitation, dont 9 appartenant à Enbridge Pipelines Inc. (Enbridge)Note de bas de page 4.

    1.1 L'événement

    À 15 h 4 min 42 sNote de bas de page 5, le 17 février 2017, le centre de contrôle d'Enbridge a reçu une série d'alarmes du réseau de contrôle du système et d'acquisition de données de sa canalisation 2, un pipeline d'hydrocarbure liquide de 24 pouces en exploitation. Les alarmes indiquaient notamment une soudaine chute de pression et une augmentation du débit. Les opérateurs du centre de contrôle (OCC) ont aussitôt entrepris un examen et une évaluation des alarmes conformément aux procédures établies.

    Vers 15 h 10, au site d'excavation de GRP, on a constaté qu'un liquide s'échappait du point de sortie du FDH. Le liquide présentait des caractéristiques propres aux hydrocarbures liquides. À ce moment-là, le pipeline de DN 20 était tiré à travers le trou foré. Les travaux ont été arrêtés immédiatement. Une évacuation vers les postes de rassemblement désignés a été déclenchée.

    À peu près au même moment, les OCC d'Enbridge terminaient l'évaluation des alarmes et ont établi qu'il s'agissait probablement d'une brèche entravant l'intégrité de la canalisation 2. Les OCC ont alors entrepris le processus d'arrêt de pipeline établi. À 15 h 10 min 49 s, l'ordre d'arrêt de la canalisation 2 a été donné. L'arrêt et l'isolement de la canalisation 2 ont pris fin à 15 h 18 min 54 sNote de bas de page 6.

    Entre 15 h 10 et 15 h 15, le personnel sur les lieux de l'événement a évalué la situation et lancé le plan d'intervention d'urgence d'Enbridge.

    Le personnel de chantier a confirmé la présence d'hydrocarbures liquides dans la zone d'excavation du FDH. Le personnel de Ledcor Pipeline Limited (Ledcor)Note de bas de page 7 a avisé le représentant sur le chantier (le représentant) d'Enbridge, puis ce dernier est retourné sur les lieux vers 15 h 20. À 15 h 40, le représentant d'Enbridge a avisé le personnel d'entretien du pipeline d'Enbridge. À 15 h 42, le centre de contrôle d'Enbridge a été avisé qu'il y avait eu un déversement d'hydrocarbures liquides.

    Vers 16 h 10, le centre de contrôle d'Enbridge a confirmé que la canalisation 2 était ébréchée à proximité du FDH.

    Vers 16 h 15, le plan d'intervention d'urgence d'Enbridge a été lancé. Le système de commandement en cas d'incident a été rassemblé à 16 h 29.

    À 20 h 30, toutes les agences de réglementation (municipales, provinciales et fédérales) avaient été avisées de l'événement.

    Le produit déversé, qui ne s'est pas enflammé, a été contenu à l'intérieur d'une zone excavée existante. Personne n'a été blessé et aucune autre évacuation n'a été nécessaire. Au moment de l'événement, le ciel était clair, les vents étaient faibles et la température était de 9 °C.

    1.2 Lieu de l'événement

    L'événement s'est produit sur un terrain appartenant à Shell Canada Ltd. (Shell) dans le parc industriel pétrochimique à Sherwood Park (figure 2).

    Figure 2. Lieux de l'événement (Source : Google Earth, avec annotations du BST)
    Image
    Lieux de l'événement

    Il y avait 17 pipelines d'hydrocarbures souterrains détenus ou exploités par 6 compagnies différentes dans les environs de l'événement.

    Dans cette zone, l'emprise de GRP, appelée « tronçon 8 Sud » (8S), consiste en un couloir conçu pour recevoir les pipelines de 36 pouces (DN 36) et de 20 pouces (DN 20) du réseau GRP. L'installation de ces 2 pipelines, qui exigeait de croiser 14 des pipelines souterrains, a été effectuée en 3 opérations de FDH distinctesNote de bas de page 8 :

    1. installation d'un tronçon du pipeline de DN 36 dans le couloir ouest, croisant 11 pipelines
    2. installation d'un tronçon du pipeline de DN 36 dans le couloir est, croisant 3 pipelines
    3. installation du tronçon du pipeline de DN 20 dans les couloirs est et ouest, croisant les 14 pipelines

    L'événement s'est produit dans le couloir est (figure 3).

    Figure 3. Emprise du projet GRP dans les environs de l'événement
    Image
    Emprise du projet GRP dans les environs de l'événement

    À proximité du lieu de l'événement à l'étude, le sol était composé de till argileux et silteux. À une profondeur de 10,5 m, aucune eau souterraine n'a été constatée.

    Préalablement au FDH, des plateformes de bois modulairesNote de bas de page 9 avaient été disposées le long de l'emprise pour former une rampe d'accès au-dessus des pipelines souterrains existants pour les véhicules de construction et de l'équipement lourd. Les plateformes s'étendaient au-dessus de la canalisation 2 d'Enbridge.

    1.3 Examen des lieux

    À l'extrémité est du couloir, il y avait une grande excavation, appelée « niche »Note de bas de page 10, utilisée pour l'installation des 2 pipelines du réseau GRP. Le produit déversé, soit quelque 1000 m³ de condensat de pétrole brut, a été confiné à l'intérieur de l'excavation (figure 4). Un tronçon du pipeline de DN 20 qui était tiré dépassait du point d'entrée du FDH (figure 5).

    Figure 4. Excavation existante contenant le produit déversé
    Image
    Excavation existante contenant le produit déversé
    Figure 5. Tronçon du pipeline de DN 20 au point d'entrée de l'opération de tirage
    Image
    Tronçon du pipeline de DN 20 au point d'entrée de l'opération de tirage

    L'outil de forage qui tirait le tronçon du pipeline de DN 20 était positionné à l'extrémité ouest du couloir ouest (figure 6).

    Figure 6. Outil de forage utilisé pour tirer le pipeline GRP de DN 20
    Image
    Outil de forage utilisé pour tirer le pipeline GRP de DN 20

    Un aléseurNote de bas de page 11 utilisé pour tirer le tronçon du pipeline était en contact avec la canalisation 2 d'Enbridge (figure 7). Au point de contact, la profondeur de couverture du pipeline était d'environ 8,06 m.

    Le tronçon endommagé de la canalisation 2 d'Enbridge (environ 3 m de longueur) a été retiré et transporté au laboratoire du BST pour un examen détaillé.

    Figure 7. Aléseur en contact avec la canalisation 2 d'Enbridge
    Image
    Aléseur en contact avec la canalisation 2 d'Enbridge

    1.4 Intervention à la suite de l'événement

    Le plan d'intervention d'urgence a d'abord été d'empêcher que le produit déversé ne s'enflamme. De la mousse ignifuge a été appliquée partout sur les lieux de l'événement. Les opérations de nettoyage consistaient ensuite à récupérer le produit déversé.

    Un programme de surveillance de l'airNote de bas de page 12, du solNote de bas de page 13 et de l'eau souterraineNote de bas de page 14 a été mis en œuvre par la suite, dans les environs du lieu de l'événement, afin de surveiller la présence possible de contaminantsNote de bas de page 15. La surveillance continue de l'air a pris fin le 17 avril 2017, car les résultats des tests indiquaient qu'il n'y avait plus de contaminants.

    La majeure partie du produit qui s'était déversé a été récupéré à l'aide surtout de pompes et d'un système hydrovac. L'enlèvement et le remplacement du sol contaminé ont pris fin le 20 juillet 2017. La remise en état des lieux, y compris la surveillance du sol et des eaux souterraines, devrait se poursuivre au moins jusqu'en 2020.

    1.5 Le projet Grand Rapids Pipeline

    Le projet GRP est un réseau de 2 pipelines conçu pour transporter du pétrole brut et du diluant entre le nord de l'Alberta et Edmonton (figure 8).

    Figure 8. Pipeline Grand Rapids (Source : Grand Rapids Pipeline GP Ltd., avec annotations du BST)
    Image
    Pipeline Grand Rapids

    Un pipeline de pétrole brut de DN 36 transportera le bitume fluidifié du nord-ouest de Fort McMurray au marché d'Edmonton, et un pipeline de DN 20 transportera le diluant depuis Edmonton jusqu'au nord-ouest de Fort McMurray.

    GRP Ltd. était propriétaire des pipelines de DN 36 et de DN 20 et responsable de la conception, de la gestion de projet et de la surveillance de toutes les activités de construction sur le réseau des 2 pipelines. L'entreprise a octroyé le contrat général de construction à Ledcor, qui à son tour, l'a confié en sous-traitance à Jay-Nart Directional Drilling Ltd. (Jay-Nart) pour le FDH dans le tronçon de couloir 8S.

    Les responsabilités de Ledcor comprenaient la gestion du projet et l'exécution de toutes les activités de construction liées aux pipelines de GRP, notamment la surveillance des sous-traitants.

    1.6 Canalisation 2 d'Enbridge

    La canalisation 2 d'Enbridge, un pipeline de compétence fédérale, part d'Edmonton (Alberta) et s'étend à l'est jusqu'à la frontière canado-américaine en passant par la Saskatchewan et le Manitoba. Près de Gretna (Manitoba), le pipeline se raccorde au réseau Lakehead d'Enbridge aux États-Unis (figure 9).

    Figure 9. Canalisation 2 d'Enbridge
    Image
    Canalisation 2 d'Enbridge

    La canalisation 2 servait principalement à transporter du pétrole brut léger et moyen, et de temps à autre, du condensat de pétrole brut. Le débit de ce pipeline variait de 1500 m³/h à 2900 m³/h. La canalisation 2 était contrôlée à partir du centre de contrôle d'Enbridge à Edmonton.

    Sur les lieux de l'événement, la pression maximale de service pour la canalisation 2, telle qu'approuvée par l'Office national de l'énergie (ONE), était de 9930 kilopascals (kPa) (1440 psi), avec une capacité d'exploitation de 56 400 m³ par jour.

    Au moment de l'événement, la canalisation 2 transportait du condensat de pétrole brut et fonctionnait à une pression de 3351 kPa (486 psi) et à une température de 7,9 °C (46,2 °F).

    Le tronçon de conduite en cause dans l'événement à l'étude avait été installé en 2015 dans le cadre d'un projet de remplacement de conduite. La conduite a été fabriquée en acier de catégorie 1, nuance 483, selon la norme CAN/CSA-Z245.1-07Note de bas de page 16. La conduite a un diamètre extérieur nominal de 24 pouces, une épaisseur de paroi de 10,31 mm et est recouverte d'une double couche d'époxyde lié par fusion.

    1.7 Examen en laboratoire du tronçon de conduite endommagé

    Un examen détaillé du tronçon endommagé de la canalisation 2 d'Enbridge réalisé au Laboratoire d'ingénierie du BST a permis d'établir ce qui suit :

    • Les dimensions géométriques et les propriétés métallurgiques de la conduite respectaient les exigences techniques. Le revêtement sur la partie intacte de la conduite était en bon état.
    • La partie endommagée de la conduite comportait des égratignures et quelques marques d'abrasion. La profondeur et la largeur des égratignures correspondaient à la taille des pointes de dent de l'aléseurNote de bas de page 17 (figure 10).
    • Les dommages près du point de contact de l'aléseur ne présentaient pas de trous traversant la paroi. L'aspect et le profil des égratignures entrecroisées indiquaient que l'aléseur tournant se déplaçait vers l'ouest, en direction du tirage.
    • Les dents de l'aléseur ont pénétré beaucoup plus profondément dans la paroi de la conduite, là où il y avait des perforations. On a constaté une déformation locale (dépression vers l'intérieur de la paroi de la conduite) dans cette partie. La paroi de la conduite était perforée et présentait 1 trou plus grand et 2 trous plus petits. Le sens de déplacement de l'aléseur était conforme à la zone de contact de l'aléseur.
    • Il y avait plusieurs marques d'abrasion sur la conduite. Certaines marques d'abrasion traversaient le revêtement et atteignaient l'acier, tandis que d'autres n'affectaient que le revêtement comme tel.
    • Aucun autre défaut n'a été constaté sur la conduite.
    Figure 10. Zone endommagée de la canalisation 2 d'Enbridge
    Image
    Zone endommagée de la canalisation 2 d'Enbridge

    1.8 Forage directionnel horizontal

    L'installation d'un pipeline par FDH s'effectue en plusieurs étapes.

    Après l'excavation des niches d'entrée et de sortie et l'installation de l'outil de forage, la première étape du FDH consiste à forer un trou pilote de petit diamètreNote de bas de page 18. Le trou pilote commence à l'orifice de la niche d'entrée, suit le tracé de forage prévu et aboutit à l'orifice de la niche de sortie. Un fluide de forage est utilisé au cours de ce processus pour lubrifier les tiges, évacuer les débris et aider à stabiliser le trou de forage, réduisant ainsi les risques d'effondrement.

    À la deuxième étape, des aléseurs sont utilisés pour élargir le trou pilote au diamètre de la conduite à installer.

    La troisième étape consiste à fixer le tronçon de pipeline préassemblé à un aléseur au moyen d'un pivot et à tirer la conduite dans le trou agrandi.

    La localisation et le guidage de la tête de forage représentent une partie importante de l'opération de forage, car la tête est sous terre et n'est donc pas visible depuis la surface. Certains opérateurs utilisent un système localisateurNote de bas de page 19 dont le transmetteur, installé dans la tête de forage, indique la profondeur, la pression et l'inclinaison en envoyant des signaux électromagnétiques à travers le sol à un récepteur situé au-dessus de la tête de forage à la surface. La direction à suivre, établie selon les données transmises et le tracé de forage prévu, est communiquée à l'opérateur de l'outil de forage. Chaque fois que le forage est interrompu (p. ex. pour changer de tige ou croiser des conduites de service public de tiers), l'emplacement de la tête de forage est enregistré.

    Les regards constituent la méthode principale et privilégiée pour confirmer le tracé de forage réel. Cette méthode exige d'excaver des trous le long du tracé de forage prévu, habituellement par procédé hydrovac, à une profondeur qui permettra à l'équipe de chantier de confirmer le tracé réelNote de bas de page 20. Le forage peut être arrêté et le tracé de forage adapté au besoin pour assurer un écart adéquat.

    1.8.1 Croisement d'installations souterraines de service public

    Lorsqu'il effectue un FDH, l'opérateur de l'outil de forage doit connaître parfaitement l'emplacement de toutes les installations de service public existantes le long du tracé de forage prévu pour éviter des dommages. L'emplacement exact de toutes les installations de service public (pipelines) de tiers à franchir doit être confirmé avant le forage. Ce travail est principalement réalisé en exposantNote de bas de page 21 (mettant à découvert) chaque pipeline pour vérifier son emplacement et sa profondeur.

    Lorsque la mise à découvert ne permet pas de confirmer visuellement l'emplacement d'une installation de service public de tiers devant être croisée (p. ex. parce qu'elle est sous un cours d'eau, une autoroute ou un chemin de fer), il est possible d'employer une autre méthode, comme les calculs de profondeur fondés sur des points connus le long du service public qui sont ensuite comparés aux plans de la construction finale.

    Une opération de FDH peut être effectuée une fois que la profondeur et l'emplacement de toutes les installations de service public de tiers ont été confirmés, mais l'autorisation de chaque propriétaire est requise avant de croiser ces installations. Un représentant de chaque propriétaire est généralement présent pendant le croisement pour aider à localiser l'installation de service public et s'assurer que les conditions de l'entente de croisement sont respectées.

    1.9 Exigences réglementaires relatives aux remuements du sol

    L'ONE réglemente les activités telles que l'excavation et le forage (y compris le FDH) qui peuvent causer un remuement du sol à l'intérieur et autour des pipelines qui sont de compétence fédéraleNote de bas de page 22. Les dispositions de l'ONE stipulent que toute personne qui planifie d'exercer une activité occasionnant un remuement du sol ou qui construit une installation près d'un pipeline doit exécuter une série de tâches, notamment :

    • obtenir le consentement écrit de la compagnie pipelinière avant de mener des activités occasionnant un remuement du sol et accepter les modalités techniques énoncées dans le document de consentement;
    • présenter une demande de localisation;
    • exposer toutes les conduites au point de croisement, ou utiliser une méthode pour confirmer leur emplacement exact;
    • s'assurer que les travaux sont exécutés conformément aux modalités techniques énoncées dans la demande de consentement et acceptées par la compagnie pipelinière;
    • demander et obtenir le consentement de la compagnie pipelinière chaque fois qu'une modification est apportée à la conception, à l'emplacement ou au type d'activité occasionnant un remuement du sol;
    • suivre toutes les instructions données par la compagnie pipelinière et son représentant autorisé sur le chantier.

    Des ententes de croisement écrites, fondées sur ces dispositions réglementaires, ont été conclues entre Enbridge et GRP Ltd. à l'égard du tronçon de couloir 8S. Ces ententes de croisement comprenaient les conditions suivantes :

    • GRP Ltd. doit informer ses entrepreneurs des exigences de l'ONE et d'Enbridge concernant l'entente de croisement.
    • Chaque pipeline d'Enbridge qui sera croisé par un pipeline de GRP doit être localisé et identifié avant le début de l'activité occasionnant un remuement du sol (excavation ou FDH).
    • Chaque pipeline d'Enbridge croisé doit être exposé au moyen d'une méthode d'excavation non destructive (creusement à la main ou procédé hydrovac) avant d'effectuer des travaux de FDH à moins de 3 m de la conduite. Dans les situations où une méthode d'excavation non destructive ne peut être utilisée, l'emplacement exact du pipeline doit être confirmé à l'aide d'une autre méthode approuvée.
    • Le représentant de la canalisation d'Enbridge doit être sur place au moment du croisementNote de bas de page 23.
    • Des distances minimales de séparation doivent être maintenues entre la canalisation installée et la canalisation croisée, selon la méthode d'installation.
    • Toutes les exigences de la réglementation de l'ONE en prévention des dommages aux pipelines doivent être respectées.
    • Toute modification apportée à l'entente de croisement en raison de changements dans les conditions du site exige un consentement d'Enbridge avant le début des travaux.

    Dans le cadre du projet GRP, lorsqu'une méthode d'excavation non destructive ne pouvait être utilisée sur le chantier pour confirmer l'emplacement exact d'un pipeline à croiser, il fallait utiliser la méthode suivante :

    • L'entrepreneur en construction présente une demande de déviation aux Services fonciers de GRP Ltd.
    • L'équipe des services fonciers de GRP Ltd. demande des renseignements sur la construction finale au propriétaire du pipeline à croiser.
    • Les renseignements sur la construction finale sont vérifiés en exposant le pipeline à croiser. Pour ce faire, on utilise une méthode non destructive à un autre emplacement accessible près du point de croisement et on mesure sa position et sa profondeur.
    • L'emplacement exact du pipeline à croiser au lieu de croisement est validé et confirmé.
    • Le propriétaire du pipeline croisé doit approuver la méthode utilisée pour obtenir la confirmation positive de l'emplacement du pipeline croisé.

    1.10 Installation des pipelines de Grand Rapids Pipeline GP Ltd. dans le tronçon de couloir 8 Sud

    1.10.1 Plans de construction des pipelines de DN 36 et de DN 20

    Dans le cadre du plan de construction GRP pour le tronçon de couloir 8S, des ententes de croisement ont été élaborées avec le propriétaire de chaque installation souterraine de service public de tiers à croiser. Dans le tronçon de couloir 8S, les pipelines de DN 36 et de DN 20 à installer devaient croiser 8 pipelines d'Enbridge de compétence fédérale. Pour ces 8 pipelines (dont la canalisation 2), 2 ententes de croisement ont été élaborées entre GRP Ltd. et Enbridge. Ces ententes de croisement comprenaient notamment :

    • la carte cadastrale des lieux;
    • le plan de localisation et le profil (coupe verticale);
    • la ou les méthodes d'installation;
    • les modalités particulières supplémentaires;
    • les dates de croisement;
    • les règlements applicables de l'ONE.

    Une fois les ententes de croisement signées, la préparation en vue de la construction au chantier du tronçon 8S a commencé. Ces travaux comprenaient l'installation de plateformes de bois modulaires sur l'emprise de GRP afin de fournir une rampe d'accès aux véhicules de construction et à l'équipement lourd. De plus, la zone longeant le couloir est exigeait de prolonger les plateformes au-dessus de l'alignement du pipeline de DN 20 pour permettre à l'équipement d'excavation d'accéder à l'alignement du DN 36 par la méthode d'installation en tranchée ouverte. Ces plateformes de bois modulaires étaient positionnées de façon à permettre leur retrait à la fin de la construction de la tranchée ouverte du DN 36.

    1.10.1.1 Entente de croisement entre Grand Rapids Pipeline GP Ltd. et Enbridge Pipelines Inc.

    Le 19 juillet 2016, GRP Ltd. a présenté à Enbridge une demande de consentement pour croiser ses 8 pipelines sous réglementation fédérale dans le tronçon de couloir 8S.

    Le 13 octobre 2016, un plan et profil révisé des croisements du pipeline de DN 36 a été présenté à Enbridge, décrivant en détail la méthode en tranchée ouverte pour le couloir est.

    Le 29 novembre 2016, Enbridge a envoyé l'entente de croisement signée à GRP Ltd. après l'avoir soumise à l'examen et à l'approbation des Services fonciers d'Enbridge.

    L'entente signée stipulait que les pipelines de DN 36 et de DN 20 devaient être installés dans 2 tronçons (couloirs ouest et est). Le tronçon du couloir ouest devait être installé par FDH, et celui du couloir est, par une méthode en tranchée ouverteNote de bas de page 24.

    L'entente de croisement comprenait 3 profils, qui précisaient le tracé de forage proposé pour les 2 pipelines de GRP Ltd. Le couloir ouest comprenait un profil pour le pipeline de DN 36 proposé et un autre pour le pipeline de DN 20. Le couloir est comprenait un profil des croisements visant le pipeline de DN 36. GRP Ltd. a dessiné un profil pour le couloir est, car la méthode d'installation consistait en une tranchée ouverte pour les 2 pipelines de GRPNote de bas de page 25. Par conséquent, l'entente de croisement ne comprenait aucune planche de profil pour les croisements du pipeline de DN 20 dans le couloir est.

    L'entente de croisement stipulait que les 2 pipelines de GRP Ltd. seraient installés au-dessous de 6 des 8 pipelines d'Enbridge, et au-dessus des 2 autres qui étaient considérés comme « profonds ». L'un de ces pipelines « profonds » était la canalisation 2 d'Enbridge.

    L'entente stipulait également qu'il y aurait une séparation minimale de 1 m entre les installations utilisant la méthode d'installation par FDH. De plus, le représentant de la canalisation d'Enbridge avait l'autorité d'arrêter les travaux en tout temps si l'intégrité du pipeline ou des installations ou de l'équipement d'Enbridge devenait préoccupante.

    1.10.2 Installation du pipeline de DN 36

    Le premier tronçon du pipeline de DN 36 a été installé avec succès par FDH dans le couloir ouest le 23 janvier 2017. Les 11 pipelines de tiers qui ont été croisés dans ce couloir, y compris les 8 pipelines d'Enbridge, avaient été exposés (mis à découvert) par procédé hydrovac avant le croisement, et leur emplacement avait été confirmé conformément aux procédures en vigueur.

    Lorsque le couloir est a été excavé en vue de l'installation du deuxième tronçon du pipeline de DN 36, la profondeur et l'emplacement des 3 pipelines d'EnbridgeNote de bas de page 26 à croiser ont été mesurés par procédé hydrovac. Lorsque ces mesures ont été comparées aux valeurs correspondantes dans l'entente de croisement, on a constaté certains écarts quant à la profondeur et au diamètre des pipelines à croiser (tableau 1).

    Tableau 1. Écarts entre les valeurs mesurées sur le chantier et les valeurs documentées dans l'entente de croisement pour le pipeline de DN 36 dans le couloir est
    Pipeline Profondeur (m) Diamètre nominal (DN) Notes/observations sur le chantier
    Entente de croisement Réelle Entente de croisement Réel
    Canalisation 2 d'Enbridge 11,3 9,42 Diamètre de conduite non indiqué 24 Pipeline semblait visuellement horizontal
    Pipeline d'Enbridge entre Edmonton et Hardisty 2,7 5,3 20 36 Diamètre réel de conduite plus grand que celui indiqué
    Prolongement pipelinier Woodland d'Enbridge 1,5 1,9 36 36 S. O.

    Selon les valeurs mesurées sur le chantier, il a été établi que la méthode en tranchée ouverte ne conviendrait pasNote de bas de page 27 pour cette installation, et qu'un FDH serait plus sûr. Cette question a été soulevée par Ledcor. Une dérogation par rapport aux plans initiaux s'avérait donc nécessaire, et exigeait de modifier l'entente de croisement.

    1.10.2.1 Modifications à l'entente de croisement

    Lorsque des plans de construction d'origine sont modifiés, toute incidence sur le croisement des installations de service public de tiers doit être indiquée, et l'entente de croisement correspondante doit être modifiée.

    Dans le cas du projet GRP, les Services fonciers de GRP Ltd. ont élaboré des modifications aux ententes de croisement avec le soutien du groupe technique, au besoin. La demande de modification a ensuite été présentée au propriétaire du pipeline de service public croisé aux fins d'examen et d'approbation.

    Dans l'événement à l'étude, GRP Ltd. a demandé en janvier 2017 une série de modifications à l'entente de croisement pour les 8 pipelines d'Enbridge de compétence fédérale dans le tronçon de couloir 8S.

    Il n'existait aucune procédure particulière pour modifier les ententes de croisement. Les demandes de modification se sont faites dans une série de courriels échangés entre le 17 janvier et le 26 janvier 2017 par GRP Ltd. et Enbridge (annexe A).

    Dans l'un de ces courriels (daté du 23 janvier 2017), GRP Ltd. a demandé à Enbridge la permission d'installer les pipelines de DN 20 et de DN 36 dans le couloir est par FDH (plutôt qu'en tranchée ouverte, conformément à l'entente initiale). Cependant, ce courriel donnait suite à un fil de discussion antérieurNote de bas de page 28 qui, initialement, se rapportait seulement au pipeline de DN 36. Par conséquent, Enbridge a donné l'autorisation, en voulant que cela ne s'applique qu'au pipeline de DN 36. GRP Ltd. a toutefois compris que l'approbation visait également le pipeline de DN 20. La modification conclue par voie de courriels a été approuvée et jointe à l'entente de croisement initiale. (Consulter l'annexe A pour plus de précisions.)

    La modification à l'entente de croisement a été apportée conformément aux exigences réglementaires en vigueur.

    Le tableau 2 présente un résumé des méthodes d'installation pour les 2 pipelines de GRP qui ont été approuvées dans l'entente initiale et une modification ultérieure apportée en janvier 2017.

    Tableau 2. Méthodes d'installation du projet GRP selon l'entente de croisement initiale et après la modification de janvier 2017
    Méthode d'installation du projet GRP DN 36 DN 20
    Entente initiale Modifications (compréhension de GRP et d'Enbridge) Réel Entente initiale Modifications (compréhension de GRP) Modifications (compréhension d'Enbridge) Réel
    Couloir ouest Forage Aucun changement FDH – ouest-est Forage Aucun changement Aucun changement FDH – ouest-est (continu)
    Couloir est Tranchée ouverte Forage FDH – est-ouest Tranchée ouverte Forage Aucun changement

    Les méthodes d'installation pour les couloirs est et ouest des pipelines de DN 36 et de DN 20 étaient les mêmes (c.-à-d. FDH). Le pipeline de DN 36 devait être installé en 2 opérations de FDH distinctes, tandis que le pipeline de DN 20 devait être installé en une seule opération de forage dans les 2 couloirs. Le 4 février 2017, l'installation par FDH du pipeline de DN 36, dans le couloir est, a été achevée avec succès.

    1.10.3 Installation du pipeline de DN 20

    Le pipeline de DN 20 était le dernier tronçon du pipeline à installer dans le tronçon de couloir 8S. Cette installation visait une section de pipeline d'environ 200 m de longueur devant croiser 14 pipelines de tiers.

    1.10.3.1 Planification de l'installation du pipeline de DN 20

    Ledcor a élaboré un plan d'exécution qui comprenait les dispositions des ententes de croisement. GRP Ltd. a examiné et accepté le plan. Selon le plan, les activités suivantes devaient être terminées avant et pendant le FDH :

    • Excavation des regards par procédé hydrovac aux emplacements choisis le long du tracé de forage prévu pour confirmer le tracé réel.
    • Exposition par procédé hydrovac de tous les pipelines de tiers à croiser le long du tracé de forage prévu et confirmer leur profondeur de couverture réelle respective.
    • Interruption du forage quelques mètres avant d'atteindre chaque croisement de pipeline de tiers.
    • Autorisation d'entreprendre les travaux par le propriétaire du pipeline.

    Durant l'excavation des regards et la mise à découvert des pipelines à croiser, les plateformes de bois modulaires s'étendaient au-dessus de la canalisation 2 d'Enbridge. Le procédé hydrovac ne pouvait être utilisé à cet emplacement que si l'on retirait les plateformesNote de bas de page 29.

    Les travaux pour mettre à découvert et confirmer la profondeur de couverture des pipelines de tiers qui seront croisés par le DN 20 ont débuté à la mi-janvier 2017. La présence des plateformes de bois modulaires a toutefois empêché de mettre à découvert la canalisation 2 d'Enbridge et de mesurer ou d'enregistrer sa profondeur de couverture à l'emplacement d'alignement proposé pour le pipeline de DN 20.

    Le 24 janvier 2017, les valeurs de profondeur de couverture des pipelines de tiers que le pipeline de DN 20 devait croiser ont été examinées et documentées par l'ingénieur de chantier de LedcorNote de bas de page 30. Ces renseignements ont été inscrits sur la « fiche technique » du projetNote de bas de page 31, qui a ensuite été transmise par courriel à l'ingénieur de projet de LedcorNote de bas de page 32.

    L'ingénieur de chantier de Ledcor n'avait pas de valeur mesurée sur le chantier pour la profondeur de couverture de la canalisation 2 d'Enbridge au croisement du pipeline de DN 20. Cependant, l'ingénieur de chantier savait que la profondeur de la canalisation 2 au croisement du pipeline de DN 36Note de bas de page 33 (9,42 m) avait été mesurée sur le chantier. De plus, lorsque la canalisation 2 a été mise à découvert à cet emplacement, les membres de l'équipe de terrain avaient constaté qu'il semblait horizontal. La figure 11 illustre le tracé de la canalisation 2 d'Enbridge à proximité de l'emprise de GRP.

    Figure 11. Profil de la pente de la canalisation 2 d'Enbridge à proximité de l'emprise de GRP
    Image
    Profil de la pente de la canalisation 2 d'Enbridge à proximité de l'emprise de GRP

    La figure 12 présente une coupe verticale de la position réelle de la canalisation 2 par rapport à la position présumée selon la profondeur de couverture au croisement du pipeline de DN 36.

    Figure 12. Coupe verticale souterraine montrant la position présumée et la position réelle de la canalisation 2 (non à l'échelle)
    Image
    Coupe verticale souterraine montrant la position présumée et la position réelle de la canalisation 2

    Sur la base des renseignements disponibles, l'ingénieur de chantier n'a constaté aucune incohérence. Par conséquent, la profondeur de la canalisation 2 qui avait été mesurée lors de l'installation du pipeline de DN 36 a été retenue et transcrite dans la fiche technique. La fiche technique du pipeline de DN 20 a été envoyée à l'ingénieur de projet de Ledcor avec un courriel contenant la description de la canalisation 2 d'Enbridge telle que constatée et la confirmation de l'élévation. L'ingénieur de chantier de Ledcor avait mis en évidenceNote de bas de page 34 la valeur sur la fiche technique pour indiquer qu'elle n'avait pas été vérifiée sur le chantier. La mise en évidence d'une déviation sur le chantier n'était pas un processus établi chez Ledcor.

    Pour établir le tracé de forage définitif du pipeline de DN 20, l'ingénieur de projet de Ledcor a examiné la fiche technique. En notant la valeur mise en évidence, l'ingénieur de projet de Ledcor a supposé que c'était pour souligner l'écart important entre la profondeur de couverture de la canalisation 2 signalée au croisement planifié et la valeur précisée dans l'entente de croisement initiale. Aucune autre vérification ni confirmation n'a été effectuée. La fiche technique a été transmise à l'équipe du projet GRP pour un examen plus approfondi et l'approbation en vue d'achever le tracé de forage du pipeline de DN 20.

    Entre le 24 janvier et le 15 février 2017, l'ingénieur de chantier de Ledcor, le surintendant de Ledcor, le surintendant adjoint de Ledcor et le représentant de la canalisation d'Enbridge ont discuté de l'incidence de la rampe sur la vérification de la profondeur de la canalisation 2. Cependant, aucune demande de déviation n'a été présentée. Aucune autre méthode n'a été utilisée pour confirmer de manière positive l'emplacement et la profondeur de couverture exacts de la canalisation 2.

    1.10.3.2 Exécution du forage directionnel horizontal pour le pipeline de DN 20

    En préparation du FDH, les niches d'entrée et de sortie pour le pipeline de DN 20 ont été excavées aux extrémités est et ouest du tracé de forage proposé dans le tronçon de couloir 8S. L'outil de forage était installé à l'extrémité ouest. Le tracé de forage avait été conçu en fonction des données fournies par Ledcor dans le cadre du plan d'exécution du FDH pour le pipeline de DN 20. Les regards requis avaient été excavés, et tous les pipelines à croiser – à l'exception de la canalisation 2 d'Enbridge – avaient été mis à découvert comme prévu.

    Le 15 février 2017, le forage du trou pilote de 7 pouces a débuté à l'extrémité ouest. Conformément au plan d'exécution, le forage a été interrompu à quelques mètres de chacun des pipelines à croiser, afin de pouvoir demander la permission aux propriétaires respectifs.

    La canalisation 2 d'Enbridge, qui était le 12e pipeline à croiser, n'avait pas été mise à découvert. À l'approche de ce croisement, le forage a été interrompu environ 2 m avant, et une demande de permission de croisement a été présentée à Enbridge. Le représentant d'Enbridge a autoriséNote de bas de page 35 la poursuite du forage et la position supérieure par rapport à la canalisation 2; le pipeline a été croisé sans problèmes. En autorisant le croisement de la canalisation 2, le représentant d'Enbridge avait supposé que la profondeur et l'emplacement du pipeline indiqués dans la fiche technique approuvée avaient été confirmés de manière positive au moyen d'une autre méthode de mise à découvert.

    Le forage du trou pilote s'est terminé le 15 février. On n'a observé aucune situation anormale, et le tracé de forage réel correspondait au tracé sur les plans.

    Au cours des 2 jours suivants, le trou pilote a été agrandi au diamètre nécessaire pour faciliter le tirage du pipeline de DN 20. Cette opération a été réalisée en 2 étapes avec un aléseur de 18 pouces, puis un aléseur de 28 pouces. Au cours du processus, on n'a observé aucune lecture anormale sur les instruments de l'outil de forageNote de bas de page 36.

    Le 17 février, jour de l'événement, une liste de vérification de remuement du sol (annexe B) a été remplieNote de bas de page 37 dans le cadre des activités normales au début du quart de travail.

    La liste de vérification de remuement du sol consistait en fait en une série de questions se répondant par « oui » ou « non » et servait à confirmer si chaque mesure liée à un remuement du sol avait été prise. Si une question de la liste de vérification obtenait un « non », il fallait obtenir l'approbation du surintendant pour poursuivre.

    La liste de vérification de remuement du sol comprenait les éléments suivants :

    • Vérification de l'établissement de toutes les ententes de croisement.
    • Exécution de l'explication des documents requis à toutes les personnes concernées par le remuement du sol et vérification de leur compréhension.
    • Mise à découvert de toutes les installations de service public situées à moins de 5 m du remuement du sol prévu et vérification de leur emplacement.
    • Vérification que les exigences particulières du projet ont été respectées.

    La liste de vérification avertissait que l'exécution des travaux sans cette autorisation pourrait causer des blessures au personnel ou des dommages aux installations, à l'équipement ou à l'environnement.

    La liste de vérification remplie le jour de l'événement indiquait qu'aucun écart n'avait été observé par rapport aux éléments à mettre à découvert et à la confirmation de l'emplacement des installations de service public de tiers.

    Le 17 février, un tronçon préassemblé (d'environ 200 m de longueur) du pipeline de DN 20 situé à l'extrémité est du couloir a été fixé à l'aléseur de 28 pouces (situé à l'extrémité de la tige) au moyen d'un pivot. L'opération de tirage du pipeline a alors commencé.

    Vers 15 h 5, lorsque l'aléseur a amorcé le croisement de la canalisation 2 d'Enbridge, l'opérateur de l'outil de forage a remarqué une résistance accrue. L'opération a été interrompue. L'aléseur avait toutefois déjà atteint la canalisation 2 d'Enbridge.

    1.10.3.3 Calendrier de l'installation du pipeline de DN 20 dans le couloir est

    Le tableau 3 résume le calendrier et les événements liés à l'installation du pipeline de DN 20.

    Tableau 3. Calendrier et événements liés à l'installation du pipeline de DN 20
    Date Activité
    2016-07-19 GRP Ltd. a demandé à Enbridge la profondeur de la canalisation 2 à l'intérieur de l'emprise de GRP.
    2016-07-29 Enbridge a répondu à la demande de GRP Ltd. en indiquant que la canalisation 2 traversait l'emprise de GRP à environ 11,3 m de profondeur.
    2016-11-29 Les Services fonciers d'Enbridge ont signé l'entente de croisement.
    2016-12 Fin de la construction de la rampe d'accès pour le tronçon de couloir 8S.
    2017-01-17
    (environ)
    Profondeur de la conduite croisant le pipeline de DN 36 vérifiée par procédé hydrovac.
    2017-01-17 Des écarts de profondeur et de taille de pipelines ont été relevés aux lieux de croisement du pipeline de DN 36 par rapport à l'entente de croisement dans le couloir est (pour le pipeline d'Enbridge entre Edmonton et Hardisty et le prolongement pipelinier Woodland).
    2017-01-17 GRP Ltd. a demandé à Enbridge une modification à l'entente de croisement pour le couloir est du pipeline de DN 36. La demande visait à changer la position du pipeline de DN 36, mais en utilisant toujours la méthode en tranchée ouverte.
    2017-01-19 Enbridge a refusé la demande de GRP Ltd. visant à changer la position du pipeline de DN 36 dans le couloir est.
    2017-01-23 Des écarts de profondeur et de taille de la canalisation 2 d'Enbridge ont été relevés aux lieux de croisement du pipeline de DN 36 par rapport à l'entente de croisement. GRP Ltd. a demandé à Enbridge une modification de l'entente de croisement (permission de forer au lieu d'excaver une tranchée).
    2017-01-24 L'ingénieur de chantier de Ledcor a envoyé un courriel à l'ingénieur de projet de Ledcor, décrivant en détail la profondeur de couverture aux installations souterraines de service public le long du tracé de forage du pipeline de DN 20.
    2017-01-24 à
    2017-02-15
    L'ingénieur de chantier de Ledcor, le surintendant de Ledcor, le surintendant adjoint de Ledcor et le représentant de la canalisation d'Enbridge ont discuté de l'incidence de la rampe sur la vérification de la profondeur de la canalisation 2.
    2017-01-25 Enbridge a autorisé GRP Ltd. à forer en croisant 3 de ses pipelines (cartes cadastrales 52-PROP_PL-01, 52-PROP_PL-02 et 52-PROP_PL-03) à 2 conditions (voir annexe A).
    2017-01-26 GRP Ltd. a demandé et obtenu l'autorisation d'Enbridge pour une dérogation à l'une des conditions dans la modification de l'entente de croisement dans le couloir est, approuvée le 25 janvier.
    2017-01-31 L'ingénieur de projet de Ledcor a confirmé la fiche technique et le tracé de forage de l'ingénieur de chantier de Ledcor avant de la transmettre à GRP Ltd. aux fins d'approbation.
    2017-02-02 Ledcor a présenté à GRP Ltd. le plan d'exécution du FDH pour le pipeline de DN 20 dans le tronçon de couloir 8S aux fins d'acceptation.
    2017-02-15 Le forage du pipeline de DN 20 a débuté en supposant que la canalisation 2 était à l'horizontale entre les points de croisement des pipelines de DN 36 et de DN 20 dans l'emprise de GRP.
    2017-02-15 Le représentant d'Enbridge a autorisé le croisement de la canalisation 2.
    2017-02-15 Forage du trou de 7 pouces le long du tracé de forage pour le pipeline de DN 20.
    2017-02-16 Agrandissement du trou au moyen d'un alésoir de 18 pouces le long du tracé de forage du pipeline de DN 20.
    2017-02-17 Agrandissement du trou au moyen d'un alésoir de 28 pouces le long du tracé de forage du pipeline de DN 20.
    2017-02-17 Le contact s'est produit au niveau de croisement avec la canalisation 2 pendant le tirage du tronçon de pipeline de DN 20 qui était fixé à l'aléseur.

    1.11 Personnel affecté aux croisements des installations de service public de tiers

    Dans l'événement à l'étude, le personnel qui a pris part au processus de décision concernant les croisements de pipelines de tiers comprenait l'équipe de terrain et l'équipe de projet de chaque compagnie. Les équipes de chantier étaient composées du personnel présent lors de la préparation des croisements, du forage et du tirage final pour les pipelines à installer. Les équipes de projet de Ledcor et de GRP Ltd. comprenaient le personnel participant aux activités quotidiennes du projet, mais qui ne se rendait pas régulièrement sur le chantier. Enbridge avait également un représentant de la canalisation sur place pour assister à toutes les activités de construction occasionnant un remuement du sol qui touchaient ses pipelines. L'objectif commun de toutes les parties consistait à installer les pipelines en toute sécurité par FDH, y compris aux points de croisement de tous les pipelines de tiers. Le tableau 4 et tableau 5 résument les rôles et les responsabilités des équipes de terrain et de projet des différentes compagnies liées à cet événement.

    Tableau 4. Rôles et responsabilités (par organisation) des membres de l'équipe de terrain à l'égard de l'événement à l'étude
    Organisation Rôle Responsabilité
    GRP Ltd. Inspecteur général
    • Informer l'équipe de projet des enjeux inhabituels et les porter à l'attention des supérieurs, le cas échéant.
    • S'assurer que le directeur de la construction ou le chef de projet sont au courant des modifications de conception et que l'autorisation appropriée de GRP Ltd a été obtenue.
    • Tenir le directeur de la construction et le chef de projet au courant des problèmes quotidiens sur le chantier.
    • Fournir aux autres des renseignements à temps pour les éléments décisionnels de l'ensemble du projet.
    • Observer l'avancement des travaux de l'entrepreneur et inspecter toutes les activités dans la zone attribuée conformément à tous les règlements ainsi qu'à toutes les spécifications, les politiques des compagnies et les modalités du contrat de construction.
    Directeur adjoint de la construction
    • S'assurer que les responsabilités contractuelles de GRP Ltd. et de l'entrepreneur en construction sont respectées à toutes les étapes du projet.
    • Soutenir l'élaboration des documents contractuels, notamment l'énoncé des travaux et les spécifications.
    • Recevoir et interpréter les demandes de modification et en assurer le suivi.
    Ledcor Ingénieur de chantier
    • Concevoir des croisements pour des FDH, des routes, des ruisseaux et des conduites de tiers.
    • Rédiger et remettre les rapports techniques, comme les fiches techniques, les dessins détaillés des croisements nécessitant d'apporter une modification à la conception, les dessins détaillés de tout changement important apporté à la canalisation de fossé ou à l'alignement.
    • Concevoir au besoin une canalisation de fossé personnalisée pour s'assurer que les spécifications du client sont respectées.
    • Veiller à ce que les spécifications du client soient respectées pour chaque croisement.
    Surintendant adjoint du chantier
    • Sur de plus grands projets, certaines responsabilités du surintendant de Ledcor seront déléguées à un ou plusieurs surintendants adjoints. Ces rôles et responsabilités sont axés principalement sur les activités de construction sur le chantier.
    Jay-Nart Contremaître au forage
    • S'assurer que le forage, l'alésage et le tirage du pipeline proposé sont effectués conformément au plan d'exécution et suivent le tracé de forage prévu.
    • S'assurer que le forage est interrompu aux endroits où il faut confirmer l'emplacement des installations de service public de tiers et à tout autre point exigé par les ententes de croisement ou le représentant de la canalisation de tiers.
    • Orienter le foreur pour s'assurer de suivre le tracé de forage.
    Foreur
    • Effectuer le forage, l'alésage ou le tirage en suivant le tracé et les instructions fournis par le contremaître au forage.
    Enbridge Représentant de la canalisation
    • Être présent au chantier pour tous les remuements du sol à moins de 3 m de tout pipeline d'Enbridge.
    • Localiser et jalonner tous les pipelines d'Enbridge.
    • S'assurer que les ententes de croisement concernant les pipelines d'Enbridge sont respectées.
    • Arrêter les travaux si l'intégrité du pipeline ou la sécurité de l'exploitation deviennent préoccupantes.
    Tableau 5. Rôles et responsabilités (par organisation) des membres de l'équipe de projet pour cet événement
    Organisation Rôle Responsabilité
    GRP Ltd. Directeur de la construction
    • S'assurer que les responsabilités contractuelles de GRP Ltd. et de l'entrepreneur en construction sont respectées à toutes les étapes du projet.
    • Veiller à ce que l'entrepreneur principal se conforme à tous les règlements ainsi qu'à toutes les procédures, les politiques des compagnies et les modalités du contrat de construction.
    Chef de projet
    • S'assurer que le projet sera terminé à temps et dans les limites du budget établi.
    • Surveiller les problèmes à mesure qu'ils surviennent sur le chantier et les résoudre au besoin pour s'assurer que l'entrepreneur a la capacité de mener à bien les activités de construction, y compris la participation et l'interaction des divers intervenants, comme le propriétaire de l'installation de service public de tiers, les municipalités et les propriétaires fonciers.
    • Examiner et accepter le plan d'exécution de FDH de Ledcor pour le pipeline de DN 20 dans le tronçon de couloir 8S.
    Services fonciers
    • Élaborer la demande pour les ententes de croisement du projet GRP.
    • Négocier au besoin les modifications aux ententes de croisement.
    Ledcor Surintendant de chantier de Ledcor
    • S'assurer que les projets sont construits conformément aux plans et aux devis descriptifs approuvés.
    • Réagir de manière appropriée à tous les points inquiétants soulevés, notamment la sécurité, la constructibilité, la qualité, les écarts par rapport aux normes de la compagnie ou du secteur, et les conséquences et répercussions supplémentaires ou importantes sur les coûts ou le calendrier.
    Ingénieur/chef de projet
    • Examiner et approuver la fiche technique et le tracé de forage de l'ingénieur de chantier.
    • Communiquer le tracé de forage à l'équipe du projet GRP aux fins d'approbation.
    Superviseur
    • S'assurer que la liste de vérification de remuement du sol est remplie au début de chaque quart de travail.
    Enbridge Services fonciers
    • Approuver l'entente de croisement.
    • S'assurer que les renseignements fournis dans l'entente de croisement sont exacts.
    • Examiner et approuver toute modification apportée aux ententes de croisement.
    • Fournir tout renseignement supplémentaire demandé par le représentant de la canalisation.

    1.11.1 Communications entre les membres de l'équipe de projet et les différentes compagnies

    Au cours du projet GRP, un certain nombre de réunions ordinaires ont eu lieu pour l'équipe de projet et l'équipe de terrain afin de communiquer et de dégager tout enjeu lié au projet, y compris des réunions quotidiennes concernant les activités au chantier de construction :

    • À 6 h, une réunion a eu lieu avec le personnel du projet de Ledcor et le personnel responsable du chantier.
    • À 6 h 30, une réunion a eu lieu avec le personnel de construction de GRP Ltd. et le personnel sur le chantier.
    • À 7 h, une réunion de tout le personnel concerné (séance de compte rendu) a eu lieu avec GRP Ltd. et le personnel de construction de Ledcor.

    La séance quotidienne de compte rendu était documentée, et les présences dûment consignées. L'ordre du jour de la séance comprenait des questions de sécurité et une discussion sur les activités à venir pour la journée. Chaque chef d'équipe partageait les renseignements pertinents aux équipes de terrain respectives avant d'entreprendre les travaux.

    L'ingénieur de chantier de Ledcor n'était pas présent aux séances matinales du personnel combiné de GRP Ltd. et Ledcor. Le surintendant du chantier de Ledcor informait l'ingénieur de chantier à la fin des séances matinales, au besoin.

    En plus des séances quotidiennes de 6 h 30 et 7 h, le chef de projet de GRP Ltd. assistait à d'autres réunions de projet, y compris une réunion des intervenants avec les groupes de l'environnement, de la sécurité et des terres, une réunion hebdomadaire de la construction avec Ledcor et une réunion hebdomadaire avec les ingénieurs.

    Le représentant de la canalisation d'Enbridge participait à l'occasion à la séance de compte rendu sur le chantier. Toutefois, sa participation n'était pas requise dans le cadre du processus de GRP Ltd/Ledcor. Aucune réunion ordinaire ou vérification n'était prévue entre le représentant de la canalisation d'Enbridge et l'équipe du croisement de GRP Ltd./Ledcor. Une personne-ressource d'Enbridge avait été jumelée au représentant de la canalisation d'Enbridge pour l'assister avec toute préoccupation sur le chantier qui requérait l'attention d'Enbridge. Le représentant de la canalisation d'Enbridge a communiqué principalement avec les membres de l'équipe de projet par l'intermédiaire de la personne-ressource d'Enbridge ou de l'ingénieur de chantier de Ledcor. Après chaque croisement réussi d'un pipeline d'Enbridge, le représentant de la canalisation remplissait un rapport de croisement et le transmettait aux Services fonciers d'Enbridge.

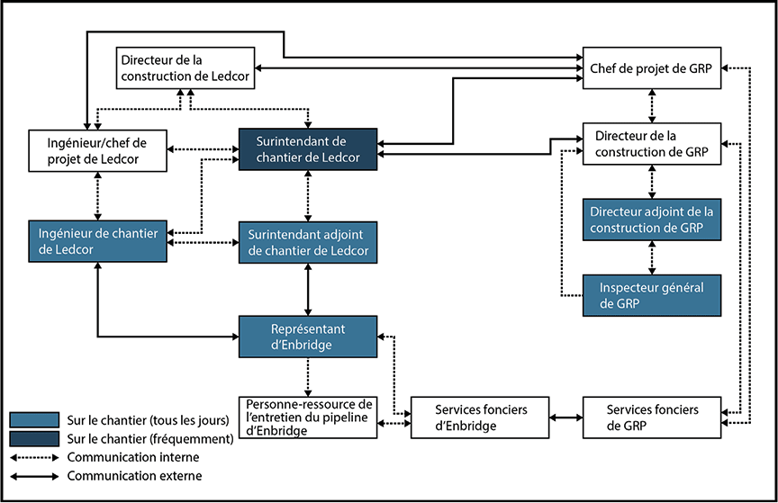
    La figure 13 indique les rapports hiérarchiques entre les principaux membres de l'équipe de croisement.

    Figure 13. Rapports hiérarchiques entre les principaux membres de l'équipe de croisement
    Image
    Rapports hiérarchiques entre les principaux membres de l'équipe de croisement

    1.11.2 Conscience situationnelle et communication de l'équipe

    Lorsque les personnes travaillent dans un environnement à plusieurs équipes ou équipages, la conscience situationnelle de l'équipe est importante pour assurer la sécurité et l'efficacité des opérations. Une conscience situationnelle de l'équipe efficace permet aux membres de l'équipe de formuler des attentes plus justes pour le rendement de l'équipe en tirant parti d'une base de connaissances commune. À mesure que chaque membre de l'équipe acquiert une compréhension commune d'une situation, l'équipe peut coordonner ce qu'elle perçoit et décider collectivement de la voie à suivreNote de bas de page 38.

    La conscience situationnelle de l'équipe est essentielle pour une prise de décision efficace. Lorsque les équipes ont une compréhension commune de la situation, les membres de l'équipe arrivent à mieux comprendre la tâche et la distribution des responsabilités, ainsi que les besoins et exigences en information. Lorsque la conscience situationnelle de l'équipe est optimale, tous les coéquipiers concernés peuvent se faire une idée de la situation, mieux évaluer les risques inhérents et prendre des décisions fondées sur les risquesNote de bas de page 39.

    Une conscience situationnelle de l'équipe efficace ne dépend pas de la prise de conscience de chacun des membres de l'équipe, et il serait absurde de penser que tout le monde est conscient de la même chose au même momentNote de bas de page 40. L'information pertinente doit plutôt être transmise à la bonne personne au bon moment, ce qui implique la coordination de l'équipeNote de bas de page 41. L'efficacité de l'équipe se traduit souvent par le degré d'engagement des membres dans les processus de partage de l'information (remise en cause, contre-vérification, mise en œuvre de mécanismes de coordination et de priorités, et préparation en cas d'imprévusNote de bas de page 42).

    Un problème de communication peut entraîner une perte d'information, détériorer l'échange de renseignements au sein de l'équipe et avoir une incidence négative sur la conscience situationnelle de l'équipe. Les défaillances de communication pouvant diminuer la conscience situationnelle de l'équipe incluent notamment les délais trop tardifs pour être efficaces, un contenu qui n'est pas toujours complet et exact, la communication de renseignements incomplets et ambigus aux membres de l'équipe, l'exclusion de personnes dans le processus de communication et les problèmes laissés en suspens jusqu'au point d'urgenceNote de bas de page 43.

    1.12 Surveillance réglementaire exercée par l'Office national de l'énergie

    L'ONE exige des compagnies de pipelines réglementées qu'elles prévoient, évitent, atténuent et gèrent les dangers et les risques liés à leurs activités.

    L'ONE évalue les compagnies réglementées et leurs installations grâce à un modèle de risque afin de déterminer les activités pertinentes de vérification de la conformité. Cette évaluation comprend :

    • une détermination des conséquences possibles pour les personnes et l'environnement que présentent les installations, en fonction des produits transportés, des propriétés physiques des conduites ou des installations, de la proximité de récepteurs tels que des plans d'eau, des zones écosensibles, l'utilisation des terres, la densité de la population et la présence de travailleurs;
    • un examen des renseignements historiques – recueillies dans le cadre d'activités antérieures de surveillance de la conformité – sur la façon dont la compagnie ou l'exploitant a géré de telles situations dans le passé.

    L'ONE utilise un certain nombre d'outils pour vérifier si les compagnies qu'il réglemente se conforment à la Loi sur l'Office national de l'énergie, à la réglementation et à toute condition imposée par l'ONE à l'égard d'un projet en particulier. Les audits et les inspections sont des éléments clés du processus de conformité; d'autres outils de vérification comprennent des réunions officielles de conformité, des examens des rapports et des manuels de gestion de l'environnement et des situations d'urgence, ainsi que des évaluations des exercices d'intervention en cas d'urgence.

    1.12.1 Audits et inspections par l'Office national de l'énergie

    Un audit de l'ONE est une évaluation systématique du système de gestion d'une compagnie réglementée par l'ONE, y compris ses programmes, méthodes, procédures, plans, processus, manuels, dossiers et activités. L'audit a pour but de vérifier si la compagnie se conforme aux exigences réglementaires pertinentes, qui comprennent un système de gestion complètement établi et mis en œuvre de même que des programmes de protection pertinents dans les domaines appropriés. Il peut s'agir de la prévention des dommages, la gestion des situations d'urgence, l'environnement, l'intégrité du pipeline, la sécurité et la sûreté. Après avoir terminé un audit, l'ONE communique ses constatations à la compagnie.

    Une inspection sur le chantier de l'ONE consiste en un examen et une évaluation méthodiques sur place des activités d'une compagnie réglementée à l'égard d'exigences réglementaires précises. Les inspections de l'ONE comprennent une évaluation des mesures prises par la compagnie à l'égard des activités particulières qui font l'objet de l'inspection.

    Si un audit ou une inspection permet de relever des non-conformités, l'ONE exige que la compagnie règle ou corrige toutes les non-conformités dans un laps de temps précis. Les compagnies peuvent également être tenues de payer une sanction pécuniaire, de se conformer à des conditions d'exploitation restreintes ou de ne pas exercer leurs activités du tout.

    1.12.2 Audit du programme de croisement par des tiers d'Enbridge Pipelines Inc.

    Le plus récent audit des activités réglementées d'Enbridge effectué par l'ONE a commencé en mai 2014, et le rapport d'audit final a été publié en mars 2015.

    En ce qui concerne le programme de croisement par des tiers, le rapport d'audit faisait état de ce qui suit :

    • Enbridge avait élaboré et mis en œuvre un programme de croisement qui cernait la majorité de ses dangers, et les plus importants d'entre eux, et la majorité de ses exigences réglementaires.
    • Enbridge a fourni la preuve qu'elle s'affairait à appliquer son système de gestion intégrée au programme de croisement de ses services fonciers.
    • La majorité des éléments non conformesNote de bas de page 44 correspondaient à 2 catégories :
      • absence d'intégration de son programme de croisement aux processus généraux d'encadrement opérationnel du système de gestion;
      • échec de mise en œuvre de sous-éléments du système de gestion qui correspondent aux attentes de l'ONE.

    L'ONE a jugé qu'aucune mesure d'application de la loi n'était nécessaire dans l'immédiat. Toutefois, Enbridge devait lui soumettre un plan de mesures correctives dans les 30 jours pour résoudre tous les problèmes de non-conformité décelés.

    En réponse au rapport d'audit, Enbridge a élaboré, soumis à l'ONE et mis en œuvre un plan de mesures correctives qui remédiait à chacune des non-conformités relevées. Au moment de l'événement, Enbridge avait terminé toutes les mesures correctives et la majorité d'entre elles avaient été approuvées par l'ONENote de bas de page 45.

    1.13 Autres événements semblables

    Depuis 2006, il s'est produit 11 autres événements à signaler au BST liés à un pipeline heurté et au déversement de produit subséquent (annexe C). La plus grande partie de ces événements mettaient en cause un équipement de constructionNote de bas de page 46 qui heurte un composant d'une vanne. Trois des 12 événements impliquaient un pipeline souterrain heurté pendant des activités de construction.

    Le BST a enquêté sur un événement à Burnaby (Colombie-Britannique) en 2007 (P07H0040). Dans le cadre de l'enquête à Burnaby, il a été établi que l'emplacement du pipeline Westridge sur le chantier n'était pas indiqué avec précision sur les dessins de conception. Ces dessins étaient fondés sur un plan de 1957, et entraînaient un conflit d'alignement avec la tranchée de la conduite d'égout proposée. Aussi, puisque l'emplacement du pipeline de refoulement de Westridge n'avait pas été vérifié sur le chantier conformément à l'entente de croisement et au Règlement de l'Office national de l'énergie sur le croisement de pipe-lines, partie INote de bas de page 47, la divergence entre son emplacement indiqué sur les dessins de conception et son emplacement réel sur le chantier n'a pas été décelée avant le début de la construction.

    1.14 Rapports de laboratoire du BST

    Le BST a produit le rapport de laboratoire suivant dans le cadre de la présente enquête :

    • LP045/2017 – Pipe Examination [examen de la conduite]

    2.0 Analyse

    L'exploitation du pipeline, l'état de la conduite et l'intégrité du pipeline ne sont pas considérés comme des facteurs contributifs dans cet accident. L'analyse portera sur l'élaboration de l'entente de croisement, les modifications à l'entente de croisement, la surveillance de la construction et les communications entre les membres de l'équipe et entre les organisations.

    2.1 L'accident

    L'installation des pipelines souterrains de diamètre nominal (DN) 36 et de DN 20 du projet Grand Rapids Pipeline (GRP) était presque terminée dans le tronçon 8 Sud (8S) du projet. La conduite de DN 36 avait été installée avec succès, et une longueur continue de 200 m de la conduite de DN 20 était en cours d'installation par forage directionnel horizontal (FDH). L'accident s'est produit pendant le tirage de la conduite de DN 20 du projet GRP à travers le trou foré horizontal, lorsque l'aléseur fixé à la conduite a heurté et percé la canalisation 2 d'Enbridge Pipelines Inc.

    Conformément au plan d'exécution, à l'approche de la canalisation 2 dans le couloir est, le forage a été arrêté à 2 m environ du croisement afin de pouvoir obtenir la permission du croisement. Le représentant de la canalisation d'Enbridge a accordé la permission d'installer la conduite au-dessus de la canalisation 2. Bien que le forage ait été approuvé, le FDH s'était poursuivi sans confirmer les mesures exactes sur le chantier de l'emplacement et de la profondeur de couverture de la canalisation 2 au croisement du pipeline de DN 20.

    À la surface du croisement de la canalisation 2, une rampe d'accès composée de plateformes de bois modulaires, destinée aux véhicules lourds, s'étendait au-dessus du pipeline. Au cours des semaines menant au démarrage des opérations de forage du pipeline de DN 20, l'équipe de terrain de Ledcor et le représentant d'Enbridge ont discuté de la façon de confirmer visuellement l'emplacement de la canalisation 2. Pour utiliser le procédé hydrovac à cet emplacement le long de la canalisation de fossé de DN 20, la plateforme de bois locale devait d'abord être libérée et enlevée.

    La décision de Ledcor de maintenir la rampe en place a été prise après les discussions sur le chantier entre Enbridge et Ledcor. Du fait que la rampe d'accès n'a pas été enlevée pour exposer la canalisation 2, il a été impossible de prendre les mesures sur le chantier pour confirmer la position et la profondeur de couverture exactes.

    La canalisation 2 n'a pas été mise à découvert au croisement du pipeline de DN 20. L'ingénieur de chantier savait que la profondeur de la canalisation 2 au croisement du pipeline de DN 36, à 7 m du croisement du DN 20, avait été mesurée sur le chantier. Aucun renseignement contradictoire n'indiquait à l'ingénieur de chantier que la canalisation 2 serait dans le tracé de forage. De plus, lors de la mise à découvert de la canalisation 2 au croisement du pipeline de DN 36, plusieurs membres de l'équipe de terrain avaient observé qu'il semblait horizontal. La mesure de la profondeur de couverture prise pour le pipeline de DN 36 adjacent a donc été utilisée pour le croisement du DN 20.

    Sur la fiche technique du projet, la valeur de profondeur de couverture supposée était mise en évidence pour indiquer qu'elle n'avait pas été vérifiée sur le chantier. Toutefois, la mise en évidence de valeurs sur une fiche technique pour communiquer des déviations ne constituait pas un processus établi à Ledcor. De plus, les commentaires accompagnant la fiche technique fournie à l'ingénieur de projet mentionnaient que la profondeur de couverture avait été trouvée et confirmée. Par conséquent, aucune demande de déviation n'a été présentée à Grand Rapids Pipeline GP Ltd. (GRP Ltd.). Après l'approbation finale de la fiche technique du projet, y compris la valeur de profondeur de couverture erronée pour la canalisation 2 au croisement du pipeline de DN 20, le tracé de forage prévu pour la conduite de DN 20 a été établi.

    Avant d'effectuer le forage chaque jour, Ledcor exigeait que la liste de vérification de remuement du sol soit remplie. Cette liste de vérification indiquait un certain nombre de mesures de sécurité, notamment d'indiquer si toutes les installations de service public situées à moins de 5 m du remuement du sol prévu avaient été mises à découvert et leur emplacement vérifié. Si la réponse à un élément quelconque de la liste de vérification était négative, il fallait obtenir l'approbation du surintendant de Ledcor pour poursuivre le forage.

    La liste de vérification remplie le jour de l'événement indiquait qu'aucun écart n'avait été observé par rapport aux éléments à mettre à découvert et à la confirmation de l'emplacement des installations de service public de tiers. La liste de vérification de remuement du sol indiquait à tort que les profondeurs de tous les pipelines à croiser avaient été vérifiées visuellement. Par conséquent, on a négligé de mieux évaluer le tracé de forage au croisement de la canalisation 2.

    2.2 Demande de changements et modification des ententes de croisement

    Les ententes de croisement doivent être claires et complètes. L'entente signée stipulait que les pipelines de DN 36 et de DN 20 devaient être installés dans 2 tronçons (le couloir ouest et le couloir est). Le tronçon du couloir ouest devait être installé par FDH, et le tronçon du couloir est devait être installé en tranchée ouverte.

    La vérification des profondeurs des pipelines dans le couloir est le long de l'alignement du pipeline de DN 36 a permis de relever de grands écarts entre les profondeurs de profil de l'entente de croisement et les profondeurs réelles sur le chantier. En raison de ces écarts, l'équipe sur le chantier a observé que les plans de croisement devaient être modifiés afin de réduire au minimum la profondeur et la complexité de l'excavation requise. L'entente de croisement devait donc être révisée. Puisqu'il n'y avait aucune procédure particulière pour présenter ou examiner des modifications apportées aux ententes de croisement, GRP Ltd. a demandé à Enbridge par courriel l'autorisation d'utiliser le FDH au lieu de la méthode en tranchée ouverte dans le couloir est pour installer les 2 pipelines de DN 20 et de DN 36.

    La demande a été ajoutée au fil de courriels où GRP Ltd. avait demandé antérieurement une modification liée à l'installation du pipeline de DN 36. À cause de l'utilisation du fil de courriels existant, la nouvelle demande n'indiquait pas clairement le pipeline pour lequel on demandait une modification (pipeline de DN 36, pipeline de DN 20, ou les deux). Quand Enbridge a examiné le courriel, il allait de soi que la demande concernait seulement le pipeline de DN 36. Par conséquent, Enbridge n'a pas demandé de profil pour le tracé de forage du pipeline de DN 20 dans le couloir est. Le manque de clarté du courriel concernant la demande de modification de l'entente de croisement n'a pas permis de déceler le conflit potentiel avec la canalisation 2. Si les procédures détaillées pour modifier les ententes de croisement ne sont pas établies et suivies, il peut être impossible d'identifier les pipelines croisés avec précision, ce qui augmente le risque d'endommager un pipeline en exploitation lors d'un remuement du sol.

    2.3 Partage de renseignements essentiels sur l'emplacement du pipeline

    Des canaux de communication précis avaient été établis pour assurer la circulation de l'information entre les membres de l'équipe de GRP Ltd. Certains membres de l'équipe étaient chargés de fournir et de communiquer l'information, et d'autres d'évaluer cette information et de prendre des décisions.

    Diverses réunions se sont tenues avec les membres de l'équipe de croisement pour communiquer et mettre en évidence les questions liées au projet. Malgré ces réunions ordinaires, un certain nombre de défaillances de communication concernant l'emplacement de la canalisation 2 se sont produites au cours des semaines et des jours précédant l'événement :

    • Lorsque les ententes de croisement ont été élaborées, GRP Ltd. avait demandé les profils d'Enbridge pour dessiner chacun des croisements. Toutefois, seule une profondeur approximative (11,3 m) a été fournie pour l'ensemble de l'emprise de GRP. Avec ces seules données, GRP Ltd. ne connaissait pas précisément la pente de la canalisation 2 à l'intérieur de l'emprise.
    • Le représentant d'Enbridge ne savait pas exactement quelles données d'emplacement du pipeline avaient été fournies à Ledcor et à GRP Ltd. Il croyait que le personnel de Ledcor et de GRP sur le chantier possédait une copie du profil de la canalisation 2 et que les calculs de profondeurs effectués sur le chantier et les confirmations d'emplacement fondées sur ces renseignements avaient été effectués.
    • L'équipe de projet de GRP Ltd. et les Services fonciers d'Enbridge ne savaient pas que la plateforme de bois posait un problème. Par conséquent, la décision sur le chantier de ne pas retirer la plateforme de bois n'a pas déclenché d'évaluation plus poussée de la profondeur de couverture de la canalisation 2.
    • Le personnel sur le chantier de Ledcor, d'Enbridge et de GRP Ltd. était au courant que la vérification visuelle de l'emplacement de la canalisation 2 n'avait pas été effectuée sur le chantier avant l'installation du pipeline de DN 20. Même s'il y avait des processus en place pour le partage de l'information avec Enbridge et l'équipe du projet GRP, ce ne sont pas tous les décideurs à GRP Ltd. et à Enbridge qui étaient au courant de la situation.

    En tant que propriétaire du projet, il incombait à GRP Ltd. de demander les renseignements les plus récents disponibles pour assurer la précision de la conception des croisements. Tout renseignement pertinent requis pour effectuer les travaux sur le chantier devait être partagé avec le personnel effectuant les travaux. Comme il n'existait aucun processus en place pour que les compagnies de pipelines partagent leurs plans de construction finale lors de l'élaboration des ententes de croisement, GRP Ltd. n'a pas reçu ces plans. GRP Ltd. a donc supposé, sur la base de sa demande de renseignements initiale, que les renseignements provenant d'Enbridge étaient complets.

    Toutes les parties participant aux opérations sur le chantier possédaient une copie de l'entente de croisement (comprenant les modifications approuvées). Cependant, GRP Ltd. et Ledcor ignoraient que certains des renseignements essentiels liés à la canalisation 2 étaient incomplets, ambigus ou qu'ils n'avaient pas été obtenus durant l'élaboration de l'énoncé des travaux pour le pipeline de DN 20. De plus, Enbridge ne savait pas que les autres membres du personnel de chantier ne possédaient pas tous les renseignements requis pour valider le tracé de forage. Au moment de déterminer le tracé de forage à un croisement de pipeline, si les renseignements essentiels sur l'emplacement des pipelines croisés ne sont pas obtenus et partagés avec toutes les parties pertinentes, le tracé peut être erroné et augmenter ainsi le risque d'endommager le pipeline durant le FDH.

    2.4 Vérification de la conformité d'Enbridge Pipelines Inc.

    L'ONE a entrepris un audit des activités réglementées d'Enbridge en mai 2014. Cet audit comprenait un examen du programme de croisement par des tiers de la compagnie.

    L'audit de l'ONE a permis de révéler que le programme de croisement d'Enbridge n'était pas entièrement intégré aux processus généraux d'encadrement opérationnel du système de gestion de la compagnie. L'audit a toutefois déterminé qu'Enbridge avait élaboré et mis en œuvre un programme de croisement qui cernait la majorité de ses dangers, et les plus importants d'entre eux. Enbridge a pris les mesures correctives qui s'imposaient pour donner suite aux constatations relatives au programme de croisement par des tiers, et l'ONE a vérifié la majorité de ces mesures.

    L'ONE a exercé une surveillance d'Enbridge qui était conforme aux pratiques réglementaires établies.

    2.5 Intervention à la suite de l'événement

    L'intervention d'un exploitant de pipeline à tout type de fuite est toujours évaluée en déterminant si l'incidence sur les personnes et l'environnement peut être réduite. Dans l'événement à l'étude, le centre de contrôle d'Enbridge a réagi en quelques minutes à l'égard des éléments déclencheurs de fuites indiqués par son réseau de contrôle du système et d'acquisition de données. Cela a permis à l'exploitant de la canalisation 2 et au superviseur de prendre rapidement la décision d'arrêter le pipeline touché et de réduire ainsi l'ampleur du déversement. L'intervention ultérieure d'Enbridge sur le chantier a donné lieu au lancement rapide d'une évaluation environnementale et à la remise en état subséquente.

    L'intervention d'urgence à la suite de l'événement et la remise en état ultérieure ont été exécutées à temps pour réduire l'incidence du déversement.

    3.0 Faits établis

    3.1 Faits établis quant aux causes et aux facteurs contributifs

    1. L'accident s'est produit pendant le tirage de la conduite de diamètre nominal 20 (DN 20) du projet Grand Rapids Pipeline (GRP) à travers le trou foré horizontal, lorsque l'aléseur fixé à la conduite a heurté et percé la canalisation 2 d'Enbridge Pipelines Inc.
    2. Bien que le forage ait été approuvé, le forage directionnel horizontal s'était poursuivi sans confirmer les mesures exactes sur le chantier de l'emplacement et de la profondeur de couverture de la canalisation 2 au croisement du pipeline de DN 20.
    3. À la surface du croisement de la canalisation 2, une rampe d'accès composée de plateformes de bois modulaires, destinée aux véhicules lourds, s'étendait au-dessus du pipeline. Du fait que la rampe d'accès n'a pas été enlevée pour exposer (mettre à découvert) la canalisation 2, il a été impossible de prendre les mesures sur le chantier pour confirmer la position et la profondeur de couverture exactes.
    4. La mesure de la profondeur de couverture prise pour le pipeline de DN 36 adjacent a été utilisée pour le croisement du DN 20.
    5. Sur la fiche technique du projet, la valeur de profondeur de couverture supposée était mise en évidence pour indiquer qu'elle n'avait pas été vérifiée sur le chantier. Toutefois, la mise en évidence de valeurs sur une fiche technique pour communiquer des déviations ne constituait pas un processus établi à Ledcor Pipeline Limited.
    6. Les commentaires accompagnant la fiche techniquefournie à l'ingénieur de projet mentionnaient que la profondeur de couverture avait été trouvée et confirmée. Par conséquent, aucune demande de déviation n'a été présentée à Grand Rapids Pipeline GP Ltd. (GRP Ltd.).
    7. Après l'approbation finale de la fiche technique du projet, y compris la valeur de profondeur de couverture erronée pour la canalisation 2 au croisement du pipeline de DN 20, le tracé de forage prévu pour la conduite de DN 20 a été établi.
    8. La liste de vérification de remuement du sol indiquait à tort que les profondeurs de tous les pipelines à croiser avaient été vérifiées visuellement. Par conséquent, on a négligé de mieux évaluer le tracé de forage au croisement de la canalisation 2.
    9. Le manque de clarté du courriel concernant la demande de modification de l'entente de croisement n'a pas permis de déceler le conflit potentiel avec la canalisation 2.

    3.2 Faits établis quant aux risques

    1. Si les procédures détaillées pour modifier les ententes de croisement ne sont pas établies et suivies, il peut être impossible d'identifier les pipelines croisés avec précision, ce qui augmente le risque d'endommager un pipeline en exploitation lors d'un remuement du sol.
    2. Si les renseignements essentiels sur l'emplacement des pipelines croisés ne sont pas obtenus et partagés avec toutes les parties pertinentes, le tracé peut être erroné et augmenter ainsi le risque d'endommager le pipeline durant le forage directionnel horizontal.

    3.3 Autres faits établis

    1. L'Office national de l'énergie a exercé une surveillance d'Enbridge Pipelines Inc. qui était conforme aux pratiques réglementaires établies.
    2. L'intervention d'urgence à la suite de l'événement et la remise en état ultérieure ont été exécutées à temps pour réduire l'incidence du déversement.

    4.0 Mesures de sécurité

    4.1 Mesures de sécurité prises

    4.1.1 Enbridge Pipelines Inc.

    À la suite de l'événement, Enbridge Pipelines Inc. a pris les mesures suivantes :

    • Une enquête interne a été lancée en vue de cerner la ou les causes fondamentales de l'événement.
    • Un examen a été entrepris pour déterminer les améliorations à apporter aux procédures et aux processus de la compagnie.
    • Des travaux ont été entrepris pour examiner les communications internes et pour clarifier et harmoniser la terminologie technique des croisements de pipelines.

    4.1.2 Grand Rapids Pipeline GP Ltd.

    À la suite de l'événement, Grand Rapids Pipeline GP Ltd. a pris les mesures suivantes :

    • Une enquête interne a été lancée en vue de cerner la ou les causes fondamentales de l'événement.
    • Des travaux ont été entrepris pour sensibiliser le personnel et prévenir d'autres incidents liés au remuement du sol.
    • Un avis de danger a été émis dans l'ensemble de la compagnie à l'égard des remuements du sol et des croisements de pipelines de tiers.
    • Une liste de vérification de remuement du sol et de croisement de pipeline de tiers a été révisée et mise en œuvre.
    • Les procédures ont été réexaminées afin de s'assurer que tous les entrepreneurs répondent aux exigences de la liste de vérification.

    4.1.3 Ledcor Pipeline Limited

    À la suite de l'événement, Ledcor Pipeline Limited (Ledcor) a pris les mesures de sécurité suivantes :

    • Des réunions de relâche ont été organisées pour s'assurer de bien communiquer l'établissement et la prise de conscience des mesures préventives.
    • Une compagnie indépendante de service de localisation des pipelines et des installations de service public souterrains a examiné le programme de remuement du sol de Ledcor. Ledcor s'est basé partiellement sur le rapport pour améliorer quelques éléments de son programme de remuement du sol.
    • La liste de vérification de remuement du sol existante a été révisée et améliorée.
    • Une liste de vérification des croisements de conduites de tiers a été créée et mise en œuvre.
    • Un processus de déviation a été élaboré et mis en œuvre. La haute direction doit examiner et approuver les déviations qui présentent des risques plus élevés.
    • Une norme de gestion des sous-traitants a été mise en œuvre. Elle comprend les composantes suivantes :
      • calendrier des tâches de gestion (activités de contrôle de la sécurité) en santé, sécurité et environnement (SSE) des sous-traitants
      • directives relatives à la réunion de prémobilisation des sous-traitants
      • directives relatives à la réunion de lancement avant le début des travaux des sous-traitants
      • outil de surveillance relatif à la SSE
      • directives relatives à la réunion d'évaluation de rendement en SSE

    4.1.4 Office national de l'énergie

    À la suite à l'événement, l'Office national de l'énergie a pris les mesures suivantes :

    • Les mesures initiales de nettoyage et de remise en état du site étaient surveillées.
    • Un examen de l'événement à l'étude a été entrepris pour vérifier la conformité aux exigences réglementaires et pour s'assurer qu'on avait cerné et mis en œuvre les mesures correctives, préventives et de sécurité qui s'imposaient.
    • Un suivi sera effectué sur les lacunes relevées dans les processus de la compagnie, lesquelles seront corrigées à l'aide des outils de conformité applicables.
    • Les mesures correctives sur le terrain sont toujours surveillées, et l'ONE continue d'assurer une surveillance de l'environnement.
    • L'élaboration et la mise en œuvre d'améliorations des processus d'Enbridge seront surveillées pour s'assurer que des mesures correctives sont mises en place pour empêcher qu'un événement semblable ne se reproduise.

    Le présent rapport conclut l'enquête du Bureau de la sécurité des transports du Canada sur cet événement. Le Bureau a autorisé la publication de ce rapport le . Le rapport a été officiellement publié le .

    Annexes

    Annexe A – Communications concernant la modification de l'entente de croisement

    Les Services fonciers de Grand Rapids Pipeline GP Ltd. (GRP Ltd.) et d'Enbridge Pipeline Inc. (Enbridge) ont communiqué ensemble concernant la modification de l'entente de croisement.

    • Le 17 janvier 2017, GRP Ltd. a demandé à Enbridge la permission d'installer le pipeline au-dessus de la conduite entre Edmonton et Hardisty en utilisant une méthode en tranchée ouverte pour la conduite de diamètre nominal (DN) 36 seulement. La communication s'est faite par courriel et indiquait « URGENT REQUEST: Grand Rapids Requesting Upper Position » [demande urgente : Grand Rapids demande la position supérieure].
    • Le 19 janvier 2017, Enbridge a répondu, mais n'a pas approuvé la position au-dessus de la conduite entre Edmonton et Hardisty pour le pipeline de DN 36.
    • Le 23 janvier 2017, GRP Ltd. a demandé à Enbridge la permission de forer (par forage directionnel horizontal [FDH]) au lieu d'excaver une tranchée ouverte. Cette demande a été présentée en utilisant la carte cadastraleNote de bas de page 48 (« 52-PROP_PL-01 à 52-PROP_PL-03 ») pour faire référence à la zone géographique où les 2 pipelines de GRP Ltd., DN 20 et DN 36, recouperaient les pipelines d'Enbridge. La communication faisait suite à un fil de courriels précédent, avec le même objet « URGENT REQUEST: Grand Rapids Requesting Upper Position ».
    • Le 25 janvier 2017, Enbridge a répondu qu'elle approuvait le forage à 2 conditions :
      • augmenter la profondeur minimale de 1 m à 2 m sous la canalisation entre Edmonton et Hardisty;
      • mettre à découvert la zone au-dessus de la canalisation 2 jusqu'à une profondeur de 1 m sous le fond du croisement proposé à la conduite GRP de DN 36.
      Enbridge a donné son approbation, en voulant que celle-ci ne s'applique qu'au pipeline de DN 36.
    • Le 26 janvier 2017, le directeur de la construction de GRP Ltd.  a demandé aux Services fonciers d'Enbridge d'autoriser une dérogation sur les exigences de séparation de pipeline pour le DN 36 (condition 1 : forer à travers le couloir est). L'écart était requis d'après de nouvelles mesures de levé, qui indiquaient que les 2 m conditionnels sous le pipeline entre Edmonton et Hardisty ne seraient pas possibles.
    • Le 26 janvier 2017, Enbridge a répondu en donnant la permission de forer, à condition de maintenir une séparation de 1 m sous le pipeline d'Enbridge entre Edmonton et Hardisty et une séparation de 1 m au-dessus de la canalisation 2.

    Annexe B – Liste de vérification de remuement du sol de Ledcor Pipeline Limited

    Annexe C – Événements de pipeline à signaler au BST causés par un contact accidentel avec déversement de produit entre 2006 et 2017

    Numéro de l'événement Date Exploitant de pipeline Sommaire
    P06H0053 2006-10-06 TransCanada Pipelines Ltd. Un équipement de construction a heurté accidentellement une vanne, causant un déversement de produit.
    P07H0040 2007-07-24 Trans Mountain Pipeline Une pelle rétrocaveuse a heurté accidentellement une conduite principale souterraine, causant un déversement de produit.
    P07H0049 2007-08-15 Minell Pipeline Limited Le cultivateur d'un agriculteur a heurté accidentellement et endommagé une vanne, causant un déversement de produit.
    P08H0061 2008-10-16 TransCanada Pipelines Ltd. Un équipement de construction a heurté accidentellement une vanne, causant un déversement de produit.
    P09H0011 2009-03-23 Westcoast Energy Inc. Une motoneige a filé involontairement au-dessus d'un point de réception, heurtant une vanne et causant un déversement de produit.
    P09H0087 2009-09-30 2193914 Canada Limited Un équipement de construction a heurté accidentellement et endommagé une vanne, causant un déversement de produit.
    P10H0027 2010-05-03 Nova Gas Transmission Ltd. Un équipement de construction a heurté accidentellement une vanne, causant un déversement de produit.
    P11H0171 2011-12-15 Enbridge Pipelines Inc. Un équipement de construction a heurté accidentellement une vanne, causant un déversement de produit.
    P12H0048 2012-03-29 Nova Gas Transmission Ltd. Un équipement de construction a heurté accidentellement un composant de pipeline, causant un déversement de produit.
    P13H0033 2013-03-13 Enbridge Pipelines Inc. Un camion hydrovac a heurté accidentellement une vanne, causant un déversement de produit.
    P17H0025 2017-05-05 Plains Midstream Canada Des travaux de construction ont heurté accidentellement un pipeline souterrain, causant un déversement de produit.