Rapport d'enquête maritime M16P0378

Échouement et naufrage subséquent
Remorqueur-chaland articulé
Remorqueur Nathan E. Stewart et chaland-citerne DBL 55
Passage Seaforth, 10 nm à l'ouest de
Bella Bella (Colombie-Britannique)

Le Bureau de la sécurité des transports du Canada (BST) a enquêté sur cet événement dans le but de promouvoir la sécurité des transports. Le Bureau n’est pas habilité à attribuer ni à déterminer les responsabilités civiles ou pénales. Le présent rapport n’est pas créé pour être utilisé dans le contexte d’une procédure judiciaire, disciplinaire ou autre. Voir Propriété et utilisation du contenu.

Table des matières

    Résumé

    Le 13 octobre 2016, peu après 1 h (heure avancée du Pacifique), l'ensemble remorqueur-chaland articulé composé du remorqueur Nathan E. Stewart et du chaland-citerne DBL 55 s'est échoué sur le récif Edge, près de l'île Athlone, à l'entrée du passage Seaforth, à environ 10 milles marins à l'ouest de Bella Bella (Colombie-Britannique). Une brèche s'est ouverte dans la coque du remorqueur et a laissé fuir quelque 110 000 L de carburant diesel dans l'environnement. Ensuite, le remorqueur a coulé et s'est séparé du chaland. On a retiré le remorqueur de l'eau 33 jours après l'événement à l'étude. On a récupéré du site 7 barils de 208 L de coussins absorbants imbibés de carburant diesel.

    1.0 Renseignements de base

    1.1 Fiches techniques des navires

    Tableau 1. Fiches techniques des navires
    Noms des navires Nathan E. Stewart DBL 55
    Numéro de l'Organisation maritime internationale 8968210 S/O
    Numéro officiel 1120997 1229343
    Port d'immatriculation New York (New York) Portland (Oregon)
    Pavillon États-Unis États-Unis
    Type Remorqueur Chaland-citerne
    Jauge brute 302 4276 
    Longueur 29 m 87,78 m
    Construction 2001, Hope Services Incorporated, Dulac (Louisiane, États-Unis) 2010, Zidell Marine Corporation, Portland (Oregon, États-Unis)
    Propulsion 2 moteurs diesels de 1193 kW entraînant des hélices à pas fixe Aucun
    Cargaison Aucune Aucune
    Équipage 7 Aucun
    Propriétaire enregistré Kirby Offshore Marine Operating LLC, Houston (Texas, États-Unis) Kirby Offshore Marine Pacific LLC, Houston (Texas, États-Unis)

    1.2 Description du remorqueur et du chaland-citerne

    1.2.1 Remorqueur

    Le Nathan E. Stewart était un remorqueur de port et de haute mer conventionnel en acier (figure 1). Il était doté d'une timonerie supérieure et inférieure pour la navigation. On pouvait accéder à la timonerie supérieure depuis la timonerie inférieure par un escalier intérieur. La timonerie supérieure était à aire ouverte et comportait des fenêtres offrant une vue dégagée dans presque toutes les directions. Une chaise occupait l'espace au centre. On assurait habituellement la navigation du remorqueur depuis la timonerie supérieure.

    Figure 1. Le Nathan E. Stewart
    Image
    Remorqueur-chaland articulé Nathan E. Stewart

    La Kirby Offshore Marine Operating LLC (Kirby) était propriétaire du Nathan E. Stewart. L'équipement du navire comprenait : 1 système d'identification automatique (AIS)Note de bas de page 1 , 1 pilote automatique, 1 système de localisation GPS, 1 système de cartes électroniques, des cartes papier, des échosondeurs, 2 radars, 2 radiotéléphones à très haute fréquence (VHF), 1 radiotéléphone VHF portable et 1 interphone interne. Les échosondeurs, le système GPS, les radars et le système de cartes électroniques du remorqueur étaient dotés des fonctions d'alertes de navigation visuelles et sonores pour la profondeur, l'écart de route, l'arrivée aux points de changement, le compte de temps à rebours et les zones de garde par radar. Le Nathan E. Stewart n'avait pas de système d'alarme du quart à la passerelle (BNWAS)Note de bas de page 2 .

    Sous le pont principal se trouvaient le coqueron avant, un compartiment de rangement, la salle des machines et le local de l'appareil à gouverner. Les vérins de couplage pneumatiques bâbord et tribord, qui servaient à fixer des chalands au remorqueur, se trouvaient dans le compartiment de rangement. Ce remorqueur était aussi doté de 7 réservoirs de carburant (3 à l'arrière et 4 à l'avant) et de réservoirs pour l'huile de graissage, l'huile pour engrenages, le liquide hydraulique, l'huile usée et l'eau de cale (annexe A)Note de bas de page 3 .

    1.2.2 Chaland-citerne

    Le DBL 55 est un chaland-citerne à double coqueNote de bas de page 4 certifié pour le transport de 52 000 barilsNote de bas de page 5 . Il est doté de 14 réservoirs de stockage et a un déplacement maximal de 11 000 longues tonnesNote de bas de page 6 . Il est aussi certifié pour le transport d'une pontée de 116 longues tonnes. Sur le pont du chaland se trouvent 2 caisses journalières de carburant diesel, 2 réservoirs de rétention, une barrière flottante de 300 m et des coussins absorbants. Ce chaland à étrave élancée est conçu pour une navigation aisée en haute mer, et sa poupe comprend une encoche en V de 9,7 m de profondeur pour accueillir la proue d'un pousseur (figure 2).

    Figure 2. Chaland-citerne DBL 55
    Image
    Chaland-citerne DBL 55

    Lorsque le Nathan E. Stewart pousse un chaland, la proue du navire est fixée dans l'encoche en V de la poupe du chaland à l'aide de vérins de couplage pneumatiques. Ces vérins forment une charnière entre le remorqueur et le chaland, ce qui permet une certaine amplitude de mouvement pendant la traversée. Lorsqu'un remorqueur et un chaland sont ainsi connectés, on parle d'un remorqueur-chaland articulé (RCA).

    1.3 Déroulement du voyage

    Le 11 octobre 2016, le Nathan E. Stewart et le DBL 55, formant un RCA, sont arrivés à Ketchikan (Alaska), où l'on a déchargé l'ensemble de la cargaison du DBL 55. À 22 h 30Note de bas de page 7 , le RCA a quitté Ketchikan à destination de Vancouver (Colombie-Britannique) avec 7 membres d'équipage à son bord. Le capitaine, le premier officier et le second officier se partageaient les quarts à la passerelle.

    Le 12 octobre, à 23 h, le second officier s'est rendu à la timonerie supérieure pour relever le capitaine. La capacité de s'acquitter de son quart n'a pas été discutée. Le capitaine a confié le quart au second officier et est allé se coucher. Le second officier s'est ensuite préparé pour son quart : il a ajusté la chaise, les rideaux, la radio et le chauffage. Il a consulté les entrées dans le journal de bord et vérifié la position du RCA sur le système de cartes électroniques du remorqueur. Le RCA s'est engagé dans le détroit de Milbanke (Colombie-Britannique), où il y avait peu de trafic maritime.

    Le 13 octobre, à 0 h, le préposé adjoint au débardage a commencé sa ronde dans la salle des machines. À 0 h 20, le second officier a modifié la trajectoire du navire vers bâbord pour passer à 1 mille marin (nm) de l'île Ivory et s'engager dans le passage Seaforth. Environ 30 minutes plus tard, le RCA a passé le point de changement de cap au large de l'île Ivory. À ce moment, les conditions météorologiques à l'île Ivory étaient : faibles vents soufflant de l'est à 9 nœuds, pluie légère et vagues de 0,3 m.

    Vers 1 h, l'assistant aux opérations pétrolières a terminé une vérification de la salle des machines du remorqueur et a appelé le second officier par l'interphone de la cuisine, sans toutefois obtenir de réponse. Le préposé adjoint au débardage a tenté à nouveau d'appeler le second officier et n'a pas obtenu de réponse. Juste avant l'échouement, le préposé adjoint au débardage a décidé de se rendre à la timonerie pour aller voir le second officier.

    Vers 1 h 6Note de bas de page 8 , le RCA a heurté le récif Edge, qui se trouve au large de l'île Athlone, à l'entrée du passage Seaforth et à environ 10 nm à l'ouest de Bella Bella (Colombie-Britannique), par 52°14,37′ N, 128°23,08′ W (annexe B). Après l'impact, le second officier a mis les 2 moteurs en marche arrière et la barre à bâbord toute. Le préposé adjoint au débardage, qui n'avait pas encore atteint la timonerie, a ressenti l'impact et a appelé le second officier par radio. Le second officier a avisé le préposé adjoint au débardage que le RCA avait heurté le récif.

    Les autres membres d'équipage ont été alertés par le bruit du moteur tournant à plein régime en marche arrière ou par les vibrations produites par l'impact entre le remorqueur et le récif. Le capitaine s'est rendu à la timonerie supérieure, a pris en charge le quart et a demandé au second officier de réveiller tous les membres de l'équipage pour évaluer les avaries subies par le RCA. Comme le moteur tribord du remorqueur était hors d'usage, le capitaine a tenté de dégager le navire du récif à l'aide du moteur bâbord, tout en faisant passer la barre de bâbord toute à tribord toute. Le RCA a pivoté, mais ne s'est pas dégagé du récif, et est entré en contact avec le fond marin à plusieurs reprises.

    À 1 h 11, le capitaine a avisé les Services de communication et de trafic maritimes (SCTM) que le remorqueur Nathan E. Stewart et le chaland-citerne vide DBL 55 s'étaient échoués sur le récif Edge, dans le passage Seaforth. Le capitaine a demandé l'aide de la Garde côtière canadienne (GCC) et a informé les SCTM que l'équipage prévoyait rester à bord pour évaluer les avaries. L'équipage s'est affairé à évaluer les avaries et à vérifier si de l'eau s'infiltrait dans le remorqueur et le chaland.

    Les SCTM ont relayé les détails de l'événement au Centre conjoint de coordination des opérations de sauvetage (JRCC) de Victoria (Colombie-Britannique), et a avisé le Centre des opérations régionales de la GCC de la région du Pacifique, Transports Canada (TC) et le programme d'intervention environnementale de la GCC.

    À 1 h 22, les SCTM ont diffusé l'état d'urgence du RCA; la mission de recherche et sauvetage (SAR) a été confiée à l'embarcation de SAR Cape St. James basée à Bella Bella. Peu de temps après, le capitaine a signalé aux SCTM que le remorqueur était solidement échoué et frottait contre le récif. Le capitaine a demandé aux membres d'équipage de transporter leurs effets personnels, les combinaisons d'immersion et l'équipement de sauvetage du remorqueur au chaland. Il a ensuite réglé l'AIS en mode « navire échoué ». Les navires John P. Tully et Bartlett de la GCC ont été désignés pour répondre à l'événement. Ces derniers ont signalé une heure prévue d'arrivée de 7 h 30 et 9 h 30, respectivement.

    Vers 2 h, le capitaine a avisé le représentant autorisé de Kirby de la situation. Peu de temps après, le Cape St. James est arrivé sur les lieux et a offert un câble de remorquage au capitaine, qui l'a refusé. À ce moment, l'étendue des dommages n'était pas connue, mais l'équipage a signalé que le remorqueur et le chaland ne semblaient pas prendre l'eau.

    L'équipage a installé des boyaux entre le remorqueur et le chaland pour être prêt à transférer le carburant, au besoin. Les mécaniciens ont constaté que les refroidisseurs de quille avaient été percés; ils ont éteint le moteur principal bâbord. L'équipage a continué d'évaluer les avaries et de surveiller l'entrée d'eau, et le Cape St. James a inspecté les eaux environnantes et a noté les tirants d'eau du chaland.

    Vers 3 h 15, le second officier s'est soumis à un dépistage des drogues et de l'alcool, conformément au Code of Federal RegulationsNote de bas de page 9 (code du règlement fédéral) des États-Unis.

    À 3 h 45, le Cape St. James a indiqué qu'il n'y avait pas de signes de pollution. Toutefois, les SCTM ont avisé le programme d'intervention environnementale de la GCC que le remorqueur pourrait laisser fuir des polluants, et que la situation pourrait devenir un incident d'intervention environnementale après la mission SAR.

    Alors que la marée était montante, les vagues ont augmenté à 2 à 3 m, ce qui a intensifié le mouvement du remorqueur et ses contacts avec le fond marin.

    Vers 4 h 7, le chef mécanicien du Nathan E. Stewart a indiqué que le niveau du réservoir de carburant no 1 bâbord diminuait. L'équipage a commencé à transférer le carburant du remorqueur au chaland. Peu de temps après, un membre d'équipage a indiqué que le robinet du réservoir de carburant central no 1 avait cédé et que du carburant fuyait dans la cale. Le capitaine a avisé les SCTM qu'une odeur de carburant diesel émanait de la mer, et leur a fourni le numéro de téléphone du représentant autorisé.

    Vers 5 h 20, le capitaine a signalé aux SCTM que le Nathan E. Stewart prenait l'eau et que du carburant diesel s'échappait à la mer. Les équipages du Cape St. James et du Nathan E. Stewart ont déployé la barrière flottante du chaland autour du remorqueur. L'équipage a aussi installé des pompes portatives pour évacuer l'eau du remorqueur.

    Après avoir reçu le rapport du capitaine, le programme d'intervention environnementale de la GCC a entamé la coordination de l'intervention environnementale et demandé au John P. Tully de faire escale à Shearwater (Colombie-Britannique) pour ramasser l'équipement d'intervention en cas de déversement de la GCC. Vers 6 h 30, la barrière flottante installée autour du remorqueur s'est rompue.

    Vers 6 h 50, en raison de l'envahissement par les eaux de la salle des machines du Nathan E. Stewart, le moteur du remorqueur est tombé en panne et la pompe de transfert du carburant s'est arrêtée. L'équipage a récupéré d'autres pompes portatives sur le chaland et les a installées pour tenter d'évacuer l'eau du remorqueur. À 8 h, ces pompes supplémentaires n'arrivaient plus à contrer l'entrée d'eau.

    À 7 h, la Western Canada Marine Response Corporation (Société d'intervention maritime de l'ouest du Canada; WCMRC)Note de bas de page 10 a obtenu l'aide d'entrepreneurs de Shearwater pour participer à l'intervention à la suite du déversement, et on a avisé le programme d'intervention d'urgence de la Colombie-Britannique de la situation. On a mis en branle un centre provincial/régional des opérations d'urgence. Un agent de l'environnement du Ministry of Environment and Climate Change Strategy de la Colombie-Britannique a été informé de la situation et dépêché sur place. À ce moment, la Première Nation Heiltsuk de Bella Bella avait pris connaissance de l'échouement, et 3 de ses navires sont arrivés sur les lieux.

    Vers 8 h 15, le remorqueur Haisea Guardian et l'embarcation rapide de sauvetage du Bartlett sont arrivés sur place pour aider le Nathan E. Stewart et son équipage. L'embarcation rapide de sauvetage a fourni des pompes supplémentaires à l'équipage du Nathan E. Stewart. Peu de temps après, le Bartlett est arrivé sur les lieux, et le capitaine du Cape St. James a transféré le commandement de l'intervention au capitaine du Bartlett.

    Vers 9 h, comme la situation du Nathan E. Stewart se détériorait, le capitaine a ramassé les journaux de bord et ordonné à l'équipage de se préparer à abandonner le remorqueur. L'embarcation rapide de sauvetage a transporté le premier officier du Bartlett jusqu'au Nathan E. Stewart, où il a discuté de la situation avec le capitaine.

    Peu de temps après, une vague a submergé le pont arrière du remorqueur et a entraîné 2 membres d'équipage par-dessus bord. Un des membres d'équipage a pu remonter à bord du remorqueur. La poupe du remorqueur a coulé, et s'est retrouvée suspendue au chaland par les vérins de couplage pneumatiques. L'embarcation rapide de sauvetage a récupéré l'autre membre d'équipage tombé à la mer et les membres d'équipage se trouvant toujours à bord du remorqueur. Le premier officier du Bartlett a abandonné le remorqueur et est monté à bord du chaland.

    Le navire Inkster de la Gendarmerie royale du Canada est arrivé sur place à peu près à ce moment-là. À 9 h 45, tout l'équipage du Nathan E. Stewart se trouvait à bord du Bartlett.

    1.4 Intervention lors du déversement et renflouage du remorqueur

    Lorsqu'un déversement se produit, la partie responsableNote de bas de page 11 doit prendre toutes les mesures raisonnables requises pour contenir les polluants et en stopper la fuite, et aviser les autorités concernées de l'incident.

    Au cours de la journée, de nombreux organismes se sont joints à l'opération d'intervention pour contenir et récupérer les polluants et ont commencé à effectuer leurs activités dans le cadre du système de commandement des interventions (SCI)Note de bas de page 12 . Parmi ces organismes, on retrouvait :

    • la partie responsable, qui doit supporter les frais des opérations liées au déversement et au nettoyage de l'environnement touché
    • le représentant autorisé (agissant au nom de la partie responsable) qui a communiqué avec la compagnie d'intervention en cas d'urgence maritime et d'autres compagnies effectuant des activités de nettoyage (WCMRC), d'évaluation de la faune et du rivage, d'échantillonnage environnemental et de renflouage/plongée
    • des organismes de surveillance et d'assistance, dont le programme d'intervention environnementale de la GCC, Environnement et Changement climatique Canada (ECCC), différents services et programmes de TC, Pêches et Océans Canada (MPO), le Ministry of Environment and Climate Change Strategy de la Colombie-Britannique et la Première Nation Heiltsuk

    Au cours de la journée du 13 octobre, du personnel clé a commencé à arriver à Bella Bella, dont le représentant autorisé, un agent de l'environnement de la GCC, et un agent de l'environnement du Ministry of Environment and Climate Change Strategy de la Colombie-Britannique (pour plus de détails, voir la section 1.18). Des représentants de la Première Nation Heiltsuk se sont joints à ces personnes pour former un commandement unifié (CU). Le CU a ensuite établi le poste de commandement d'intervention dans les bureaux du Heiltsuk Tribal Council. Les navires dans les environs du lieu de l'événement à l'étude ont continué à envoyer au Bartlett des rapports de pollution. Plusieurs remorqueurs, mandatés par le représentant autorisé, ont été dépêchés sur les lieux pour prêter assistance aux opérations.

    Le 13 octobre, vers 10 h, le Cape St. James a quitté les lieux pendant que plusieurs petits navires de la Première Nation Heiltsuk et l'embarcation rapide de sauvetage tentaient de faire pivoter le RCA pour y fixer un câble de remorquage et en stabiliser la position. Vers 10 h 30, on a réussi à fixer un câble au RCA, et le Haisea Guardian a réussi à en stabiliser la position. La marée était presque haute, et le chaland, qui était toujours couplé à la poupe submergée du Nathan E. Stewart, flottait librement. Le premier navire de la WCMRC, le Clowhom Spirit 1, est arrivé sur place.

    À 11 h 35, le capitaine du Bartlett a indiqué à tous les intervenants sur place que le représentant autorisé avait mandaté une compagnie d'intervention en cas d'urgence maritime qui assumerait dorénavant la supervision des activités de nettoyage. Environ au même moment, 2 navires de la WCMRC étaient sur place et attendaient de recevoir les instructions de la compagnie d'intervention en cas d'urgence maritime. Pendant ce temps, les polluants continuaient de se propager et avaient atteint le passage Gale. Les premiers intervenants de la Première Nation Heiltsuk ont demandé qu'une barrière flottante soit installée pour empêcher le carburant diesel d'entrer dans le passage.

    Vers 13 h, le John P. Tully est arrivé sur place et a remis le matériel de dépollution de la GCC au Bartlett. Les équipages des 2 navires et certains membres d'équipage du Nathan E. Stewart ont remplacé le câble de remorquage reliant le RCA au Haisea Guardian par un câble plus robuste.

    À 15 h 30, un bateau-taxi a transporté l'équipage du Nathan E. Stewart jusqu'au Shearwater Resort and Marina.

    À 16 h, le représentant autorisé avait effectué un survol des environs. Des membres du Heiltsuk Tribal Council aidaient les navires de la WCMRC à déployer des barrières et des coussins absorbants dans le passage Gale. Vers 16 h 15, le Bartlett a prêté 1 membre de son équipage et remis des barrières flottantes et 2 ancres à un petit navire de la Première Nation Heiltsuk qui avait déjà 2 intervenants à son bord. L'embarcation rapide de sauvetage a accompagné le navire pendant que son équipage déployait une barrière flottante entre le rivage et le chaland. Comme la marée était basse, les récifs à proximité du rivage émergeaient, et il y avait une forte houle. Pendant les tentatives de déploiement de la barrière flottante, on a jugé que la mer était trop dangereuse pour poursuivre les travaux.

    Vers 17 h 30, le navire Eagle Bay de la WCMRC est arrivé sur place. Le Bartlett, l'embarcation rapide de sauvetage et le John P. Tully ont reçu un congé pour la soirée. Peu de temps après, une équipe de plongeurs est arrivée sur place avec 2 membres de l'équipage du Nathan E. Stewart pour évaluer l'état du remorqueur sous l'eau. À 18 h 30, l'Eagle Bay et son équipage ont commencé à déployer une barrière flottante de 300 m dans le secteur du passage Gale.

    Vers 19 h, les vérins de couplage pneumatiques du Nathan E. Stewart se sont rompus, et le chaland s'est libéré du remorqueur. L'eau a complètement envahi le remorqueur, qui a coulé puis s'est immobilisé sur le fond marin. Les remorqueurs North Arm Diligent et Haisea Guardian ont remorqué le chaland jusqu'à la baie Norman Morrison, où l'on a ancré le chaland.

    À 19 h 27, l'équipage d'un hélicoptère de la GCC effectuant un survol a constaté qu'une grande pellicule de carburant diesel recouvrait la surface de l'eau à l'extérieur de la barrière flottante entourant le remorqueur, ainsi que du produit récupérable à l'intérieur de la barrière flottante.

    Les activités de nettoyage du déversement et de renflouage du remorqueur ont duré 40 jours et se sont terminées le 22 novembre. Cette période comprenait environ 11 jours où les travaux ont été interrompus en raison des conditions météorologiques. Le personnel d'intervention a travaillé presque quotidiennement au cours des journées restantes, et a accompli les tâches suivantes :

    • Les équipages de la WCMRC ont continué d'écrémer le passage Seaforth pour recueillir autant de carburant diesel que possible et ont continuellement repositionné les barrières flottantes autour du remorqueur et des zones critiques. On a constamment déployé, recueilli et remplacé des coussins absorbants.
    • Les activités de renflouage se sont poursuivies, comprenant le remorquage du DBL 55 depuis la baie Norman Morrison jusqu'à North Vancouver (Colombie-Britannique). Des plongeurs de sauvetage ont tenté d'empêcher le carburant diesel de fuir du remorqueur. On a retiré environ 119 000 L de carburant diesel et de lubrifiants du remorqueur. Des plongeurs ont préparé le remorqueur en vue de son déplacement et de son levage, et ont retiré les débris reposant toujours sur le fond marin. Le 14 novembre, différents navires et chalands ont participé au déplacement et au levage du remorqueur.
    • TC a effectué des survols pour évaluer la pollution en vertu de son Programme national de surveillance aérienne.
    • L'hélicoptère de la GCC a effectué des survols pour surveiller les activités et transporter les équipages.
    • On a dépêché le Bartlett sur place pour faciliter la communication et la coordination entre les différents navires travaillant sur le site de l'événement à l'étude, surveiller la situation, fournir de l'équipement de protection individuel et superviser les mouvements des navires pour assurer la sûreté de la zone de travail.
    • Le personnel de la compagnie contractuelle a effectué des évaluations du rivage.
    • Le personnel de la compagnie contractuelle a effectué des activités d'évaluation et de surveillance de la faune et a prélevé des échantillons d'eau et de plantes. On a continué de prélever des échantillons longtemps après le retrait du remorqueur de l'environnement.
    • Des représentants contractuels de la Première Nation Heiltsuk ont participé et contribué aux opérations : ils ont supervisé les activités de nettoyage et de récupération ainsi que les évaluations du rivage et de la faune. Ils ont aussi fourni des services, des installations, de l'équipement, des véhicules et du matériel.

    Le 22 novembre, on a fermé le poste de commandement sur les lieux de l'incident. On a mis un terme aux activités de plongée, et on a émis un avis aux navigateurs indiquant la fin des activités de renflouage.

    1.4.1 Résumé

    Le CU estime que 45 navires et plus de 200 personnes ont participé aux opérations à la suite du déversement, dont les 114 membres du personnel d'intervention qui ont travaillé sur les lieux de l'événementNote de bas de page 13 . L'équipage du Nathan E. Stewart et le personnel d'intervention ont retiré environ 119 000 L de carburant diesel et de lubrifiants du remorqueur avant le renflouage. On a estimé à 110 000 L la quantité de polluants libérés dans l'environnement avant que le remorqueur ne soit retiré des eaux. Une certaine partie de ces polluants a été recueillie à l'aide de coussins absorbantsNote de bas de page 14 .

    Au cours des opérations d'intervention, on a prélevé 168 échantillons d'eau, de sédiments, de végétation et de tissu animal à 27 emplacements différents. Les évaluations faites par technique d'évaluation et de restauration des rives (TERR) ont couvert environ 350 km de rivage.

    1.5 Certificats du navire

    1.5.1 Remorqueur

    Le 19 mars 2014, le remorqueur a fait l'objet d'une inspection de la United States Coast Guard (USCG). Aucune défectuosité n'a été constatée.

    Le 31 juillet 2015, l'USCG a publié un document sur l'effectif minimal de sécurité, exigeant que l'effectif du remorqueur comporte 7 personnes : 1 capitaine, 2 officiers brevetés responsables du quart à la passerelle, 2 matelots qualifiésNote de bas de page 15 , 1 chef mécanicien et 1 mécanicien breveté. Au moment de l'événement à l'étude, l'effectif du remorqueur était conforme aux exigences d'effectif minimal de sécurité.

    1.5.2 Chaland-citerne

    Le 18 février 2016, l'USCG a inspecté le DBL 55. Aucune défectuosité n'a été constatée. L'USCG a soumis le chaland-citerne à une évaluation de stabilité le 24 février 2011 et a constaté qu'il offrait une stabilité suffisante pour la navigation en eaux exposées.

    1.6 Brevets, certificats et expérience du personnel

    1.6.1 Capitaine

    Le capitaine détenait un brevet valide lui permettant d'exercer ses fonctions sur des remorqueurs de haute mer d'une jauge brute de 3000 ou moins. Le capitaine avait effectué avec succès des formations sur la gestion des ressources à la passerelle, la planification des voyages, la conscience situationnelle, et les compétences en matière de gestion et d'exercice de l'autorité.

    Le capitaine avait commencé à naviguer comme matelot de pont en 1999 et avait été promu capitaine en 2012. Depuis 2013, il occupait le poste de capitaine du Nathan E. Stewart, qui était exploité comme RCA le long de la côte nord-ouest des États-Unis et du Canada. Au moment de l'événement à l'étude, le capitaine était le seul officier à bord possédant une dispense de pilotage valide (voir la section 1.11).

    1.6.2 Second officier

    Le second officier possédait un brevet d'officier de quart à la passerelle à bord de remorqueurs non inspectés seulement. Il avait aussi suivi une formation sur le travail d'équipe sur la passerelle, ainsi que sur l'utilisation des fonctions d'aide de pointage radar automatique et des systèmes électroniques de visualisation des cartes marines. Il avait travaillé comme matelot de pont pour Kirby d'octobre 2013 à juin 2014; pendant ce temps, il étudiait pour acquérir des compétences de marin complémentaires, qu'il a obtenues en janvier 2015. Il avait occupé le poste de second officier à bord d'autres navires de la compagnie depuis avril 2015, et occupait ce poste à bord du Nathan E. Stewart depuis le 8 juillet 2016. Il effectuait son deuxième voyage aller-retour à bord du remorqueur.

    1.6.3 Premier officier

    Le premier officier détenait un brevet de capitaine valide pour des remorqueurs de haute mer d'une jauge brute de 3000 ou moins. Il œuvrait au sein du secteur de remorquage depuis 2000, et travaillait comme premier officier sur le Nathan E. Stewart depuis 2001. Au moment de l'événement à l'étude, le premier officier était titulaire d'une dispense de pilotage périmée. L'Administration de pilotage du Pacifique Canada (APP) n'avait pas reçu de copie de son nouveau brevet, tel que requis.

    1.6.4 Assistant aux opérations pétrolières

    L'assistant aux opérations pétrolières avait suivi une formation sur la sécurité des activités à bord des navires-citernes et était un matelot qualifié. Il travaillait pour Kirby depuis mai 2015 et occupait le poste d'assistant aux opérations pétrolières à bord du Nathan E. Stewart depuis le 9 octobre 2016. Le préposé adjoint au débardage effectuait son premier voyage à bord du remorqueur.

    1.7 Conditions environnementales

    L'automne et l'hiver, les régions exposées de la côte de la Colombie-Britannique sont habituellement balayées par des vents forts du sud-est associés à des systèmes frontauxNote de bas de page 16 .

    ECCC avait émis un avis de tempête pour la côte centrale de la Colombie-Britannique pour l'après-midi et la soirée du 12 octobre 2016, qui prévoyait des vents du sud-est de 35 à 45 nœuds en après-midi et de 40 à 50 nœuds en soirée.

    Les capitaines du Nathan E. Stewart et du Cape St. James ont rapporté des observations météorologiques semblables au moment de l'événement à l'étude: des vents soufflant du sud-est à 10 nœuds et des vagues de 0,5 m du nord-est. Le ciel était couvert; il pleuvait et la visibilité était de 8 nm. La température de la mer et de l'air était de 11 °C et 7,7 °C, respectivement.

    À la station marégraphique de Bella Bella, la marée était haute à 22 h 58 le 12 octobre et basse à 5 h 21 le 13 octobre, avec une amplitude de 3 m.

    1.8 Avaries aux navires

    1.8.1 Remorqueur

    La coque du Nathan E. Stewart a subi des avaries sous la ligne de flottaison. La coque présentait un grand nombre d'éraflures, de ruptures (sur la quille), de déformations et de renfoncements. Il y avait aussi de grandes perforations dans le bordé extérieur à proximité de la salle des machines et des réservoirs de carburant . Comme la majeure partie du remorqueur est demeurée sous l'eau pendant plus de 1 mois, la timonerie, les quartiers d'équipage et la salle des machines ont subi des avaries. Le remorqueur a été déclaré perte réputée totale.

    1.8.2 Chaland-citerne

    La coque extérieure du DBL 55 a subi des avaries sous la ligne de flottaison. La coque présentait un grand nombre d'éraflures, de ruptures (sur la quille), de déformations et de renfoncements. Il y avait aussi de grandes perforations dans le bordé extérieur de la coque extérieure à proximité des réservoirs de stockage centraux. Les réservoirs de stockage n'étaient pas perforés. On a remorqué le chaland-citerne jusqu'à Vancouver pour y effectuer des réparations, puis on l'a remis en service.

    1.9 Activités de la compagnie

    Kirby est l'un des plus importants exploitants de remorqueurs des États-Unis. Cette compagnie exploite des remorqueurs et des chalands sur la côte est des États-Unis, sur le fleuve Mississippi, à Hawaii, et le long de la côte nord-ouest de l'Amérique du Nord, y compris dans les eaux canadiennes. Sur la côte nord-ouest, les chalands-citernes de la compagnie transportent des produits pétroliers des raffineries de la Colombie-Britannique et de l'État de Washington aux centres de distribution de l'Alaska.

    1.10 Traversées dans le Passage de l'Intérieur

    Le trafic maritime dans le Passage de l'IntérieurNote de bas de page 17 est composé de navires commerciaux (navires de croisière, remorqueurs, chalands, pétroliers et navires de pêche [annexe C, route A]) et sa densité varie selon la saison. Toutefois, environ 1100 navires en moyenne empruntent différentes parties de ce passage chaque moisNote de bas de page 18 .

    En vertu du Règlement sur le pilotage dans la région du PacifiqueNote de bas de page 19 , on tient compte de la jauge combinée de tous les navires faisant partie d'un ensemble de navires, y compris les ensembles RCA, pour établir si les navires doivent avoir un pilote à leur bord ou s'ils peuvent obtenir une dispense de pilotage. L'APP a accordé à environ 430 navires et 250 chalands une dispense de pilotage s'appliquant aux zones de pilotage obligatoire du Passage de l'IntérieurNote de bas de page 20 (annexe C, régions en rouge). Ces navires privilégient le Passage de l'Intérieur et empruntent le bras de mer le plus direct (passant par le détroit Laredo et le passage Principe [annexe C, route B]), ou le plus long, mais plus protégé (passant par les chenaux Fitzhugh et Grenville [annexe C, route A]). Le Nathan E. Stewart a emprunté le bras de mer le plus long.

    1.11 Pilotage côtier

    L'APP est une société d'État créée en 1972 en vertu de la Loi sur le pilotage. Son mandat est d'offrir un service de pilotage et des services connexes sécuritaires, fiables et efficaces dans les eaux côtières de la Colombie-Britannique. À l'heure actuelle, les navires et les ensembles de navires d'une jauge brute supérieure à 350, mais inférieure à 10 000Note de bas de page 21 (principalement des remorqueurs et des chalands) peuvent demander et obtenir des dispenses de pilotage obligatoire si les responsables du quart à la passerelle satisfont à certaines conditionsNote de bas de page 22 .

    En février 2016, le représentant autorisé du Nathan E. Stewart a demandé une dispense de pilotage obligatoire qui lui a été accordée par l'APP. Cette dispense s'appliquait à 15 autres remorqueurs, 14 chalands et 69 membres du personnel. Le capitaine, le premier officier et le second officier du Nathan E. Stewart satisfaisaient aux conditions d'expérience nécessaires à l'obtention d'une dispense de pilotage. Toutefois, le premier officier n'avait pas fourni de brevet de compétence valide à l'APP, et le second officier n'avait pas demandé de dispense de pilotage. Le matin de l'événement à l'étude, le représentant autorisé a demandé à ce que le second officier soit ajouté à la liste du personnel approuvé de la dispense de pilotage.

    Le 16 octobre, 3 jours après l'événement à l'étude, l'APP a informé le représentant autorisé que toutes les dispenses de pilotage côtier en Colombie-Britannique détenues par les navires et les officiers maritimes de Kirby étaient révoquées.

    1.11.1 Projet d'évaluation des risques de l'Administration de pilotage du Pacifique Canada

    Le 24 octobre, l'APP a envoyé une lettre à environ 60 compagniesNote de bas de page 23 détenant des dispenses de pilotage pour leur expliquer les modifications apportées à son système de dispenses.

    L'APP a mis sur pied un projet d'évaluation des risques pour évaluer ces modifications intérimaires. Dans le cadre de ce projet, on a sondé environ 95 % des détenteurs de dispenses de pilotage. L'équipe de gestion des risques et près de la moitié des répondants ont exprimé des préoccupations concernant :

    • l'effectif supplémentaire requis pour maintenir 2 personnes de quart à la passerelle;
    • la rentabilité des compagnies reliée au maintien de 2 personnes de quart à la passerelle;
    • les demandes supplémentaires imposées aux capitaines pouvant entraîner de la fatigue;
    • l'interprétation de l'exigence d'affecter 2 personnes de quart à la passerelle (c.-à-d., 2 personnes se trouvent sur la passerelle en tout temps, ou 2 personnes sont disponibles pour le quart et sont sur la passerelle, à moins d'indication contraire).

    Le 23 mai 2017, l'APP a publié les conditions que les demandeurs admissibles devaient dorénavant respecter pour obtenir une dispense de pilotage. En vertu de ces nouvelles conditions s'ajoutant aux exigences de l'APP déjà en vigueur, tous les navires exploités en vertu d'une dispense doivent :

    • utiliser un BNWAS;
    • être dotés d'un AIS de catégorie A et l'utiliser;
    • envoyer un courriel à l'APP lorsqu'ils entrent dans une zone de pilotage obligatoire et en ressortent;
    • affecter 2 personnes au quart à la passerelleNote de bas de page 24 lorsque les navires se trouvent dans des eaux restreintesNote de bas de page 25 ;
    • éviter les zones interdites désignées s'ils poussent/remorquent un chaland transportant des produits pétroliersNote de bas de page 26 .

    1.12 Exigences concernant le quart à la passerelle

    1.12.1 Gestion des ressources à la passerelle

    Les navires doivent naviguer en toute sécurité, en tout temps, conformément au Règlement international pour prévenir les abordages en mer (COLREG), et d'une manière respectueuse de l'environnement. La gestion des ressources à la passerelle est la gestion et l'utilisation de toutes les ressources, humaines et techniques, afin d'assurer la sécurité du voyage. La gestion efficace des ressources à la passerelle atténue les risques qu'une erreur commise par 1 personne ou qu'un point de défaillance uniqueNote de bas de page 27 n'entraîne une situation dangereuse.

    1.12.2 Bridge Procedures Guide

    Le Bridge Procedures GuideNote de bas de page 28 (guide des procédures à la passerelle) de la Chambre internationale de la marine marchande présente les pratiques de quart exemplaires pour les navires commerciaux et les normes et les recommandations actuelles. Ce document comprend des conseils additionnels sur la gestion des ressources à la passerelle et la conduite de l'équipe à la passerelle, notamment en ce qui concerne la planification des traversées, les systèmes de navigation électroniques intégrés et le Système mondial de détresse et de sécurité en mer.

    Dans ce guide, on indique que l'officier de quart à la passerelle peut assurer seul la veille pendant les heures de clarté, conformément au Code de formation des gens de mer, de délivrance des brevets et de veille (Code STCW). On y indique aussi que si l'on choisit d'adopter cette pratique à bord d'un navire, des directives concernant le quart à la passerelle lorsque l'officier de quart y assure seul la veille devraient être fournies dans le manuel de bord des procédures opérationnelles et être appuyées par des ordres permanents du capitaine, au besoin. Ces directives devraient au moins prévoir pour :

    • les circonstances dans lesquelles peut avoir lieu un quart avec un officier assurant seul la veille;
    • les mesures de soutien nécessaires à l'officier chargé du quart et assurant seul la veille;
    • les circonstances qui exigent l'interruption du quart à la passerelle dont la veille est assurée par un seul officier.

    Dans le Code STCW, on indique aussi qu'avant le début du quart à la passerelle d'un officier assurant seul la veille, le capitaine devrait s'assurer que :

    • l'officier de quart a bénéficié d'un repos suffisant avant son quart;
    • l'officier de quart croit que la charge de travail anticipée ne dépassera pas les capacités de l'équipage à la passerelle de maintenir une vigie adéquate et de conserver la maîtrise complète du navire dans les conditions régnantes;
    • le personnel de soutien à l'officier de quart a été clairement désigné;
    • l'officier sait qui a été désigné comme personnel de soutien, connaît les circonstances pour lesquelles il doit y faire appel et sait comment le joindre rapidement;
    • le personnel de soutien désigné est au courant des délais de réponse acceptables et des limites qu'il doit respecter en venant en aide à l'officier de quart, et peut entendre les alarmes ou les appels de la passerelle;
    • tout l'équipement essentiel et toutes les alarmes de la passerelle fonctionnent normalement.

    À bord du Nathan E. Stewart, une seule personne était affectée au quart à la passerelle et il n'était pas de pratique courante d'utiliser les alarmes de navigationNote de bas de page 29 .

    1.12.3 Exigences canadiennes

    En vertu du Règlement sur le personnel maritime (RPM) de la Loi de 2001 sur la marine marchande du Canada (LMMC 2001), le capitaine d'un navire qui n'est pas solidement ancré dans un port ou solidement amarré à la rive doit faire en sorte que « le quart à la passerelle soit assuré conformément aux parties 2, 3 et 3-1 de la section A-VIII/2 du Code STCW »Note de bas de page 30 .

    Dans ces sections du Code STCW, on indique notamment qu'une veille adéquateNote de bas de page 31 doit être maintenue en tout temps, que la vigie doit pouvoir consacrer toute son attention au maintien d'une veille satisfaisante, et que l'officier chargé du quart à la passerelle peut assurer seul la veille pendant les heures de clarté et dans certaines conditions. Les navires étrangers qui se trouvent dans les eaux canadiennes sont assujettis au RPMNote de bas de page 32 .

    En vertu du RPM, 2 personnes devaient se trouver sur la passerelle du Nathan E. Stewart pendant les heures d'obscuritéNote de bas de page 33 .

    1.12.4 Exigences de la United States Coast Guard

    Lorsque le Nathan E. Stewart se trouvait en eaux américaines, il était assujetti au Code of Federal Regulations des États-Unis. En eaux américaines, il revenait au capitaine et à l'officier chargé du quart à la passerelle du Nathan E. Stewart d'établir s'il était nécessaire de nommer une vigie. Cette évaluation devait être conforme au COLREGNote de bas de page 34 . Outre le capitaine et l'officier de quart, une vigie s'avère nécessaire pour [traduction] :

    1. maintenir un état de vigilance permettant de déceler tout changement considérable à l'environnement d'exploitation;
    2. évaluer la situation et les risques d'abordage/de heurt;
    3. anticiper les risques d'échouement et autres dangers pour la navigation;
    4. détecter les risques pouvant compromettre la sécurité de la navigationNote de bas de page 35 .

    Pour établir s'il convient de nommer une vigie, l'officier de quart doit tenir compte de tous les facteurs pertinents, dont les conditions météorologiques, la visibilité, le volume de trafic, la proximité des dangers à la navigation, et l'attention nécessaire pendant la navigation dans des zones où la densité du trafic maritime est plus élevéeNote de bas de page 36 .

    Pendant les heures d'obscurité aux États-Unis, en vertu du Code of Federal Regulations, il n'est pas obligatoire d'affecter 2 personnes à la passerelle, mais il incombe au capitaine et à l'officier de quart d'établir s'il est nécessaire de nommer une vigie.

    1.12.5 Exigences de la compagnie

    Le manuel de procédures établies (Common Procedures ManualNote de bas de page 37 ) de Kirby contient des conseils pour aider les capitaines à gérer l'équipe à la passerelle dans différentes conditions. Si Kirby reconnaît que les remorqueurs sont traditionnellement conçus pour que le quart à la passerelle soit assuré par un seul officier assumant également le rôle de vigie, elle exige que des personnes supplémentaires soient affectées au quart à la passerelle en fonction de l'état opérationnel et de la situation du navire. Il incombe au capitaine d'établir et d'afficher la rotation du quart à la passerelle.

    L'examen du BST de la timonerie supérieure du Nathan E. Stewart a permis de constater que même si elle pouvait accueillir 2 personnes pour un quart à la passerelle, sa configuration était prévue pour une seule personne.

    En plus des conseils qu'elle fournit à ses capitaines sur l'organisation de l'équipage à la passerelle lorsque les remorqueurs font route, Kirby exige qu'au moins 1 officier de pont breveté agisse à titre d'officier du quart, et que 1 vigie supplémentaire soit présente en tout temps (c.-à-d., que 2 personnes soient affectées au quart à la passerelle). À bord de RCA faisant route dans des zones de pilotage, la vigie supplémentaire doit être en poste sur la passerelle, sauf lorsqu'elle effectue des rondes de sécuritéNote de bas de page 38 , répond à des alarmes ou effectue d'autres tâches de courte durée avec l'autorisation de l'officier de quartNote de bas de page 39 .

    Le manuel de procédures établiesNote de bas de page 40 de Kirby comprend une section portant sur la vérification du système de gestion. On y retrouve des conseils sur les vérifications qui permettent d'évaluer si les membres de l'équipage connaissent et appliquent le contenu du manuel. Selon les dossiers de la compagnie, l'équipage du Nathan E. Stewart a fait l'objet d'une vérification le 16 juin 2016.

    L'enquête a permis de constater qu'au sein de cette compagnie, il était de pratique courante que les remorqueurs opérant dans ces conditions n'affectent qu'une seule personne au quart à la passerelle.

    1.13 Fatigue

    Pour que le sommeil soit réparateur, il devrait se dérouler la nuit et compter de 7 à 9 heures d'affiléeNote de bas de page 41 Note de bas de page 42 de façon à permettre que les 5 stades du sommeilNote de bas de page 43 aient lieu. Une personne qui dort normalement la nuit tombe dans le sommeil profond (stades 3 et 4) au début de la période de sommeil. Le sommeil paradoxal, appelé le stade de mouvements oculaires rapides (MOR), survient au cours de la seconde moitié de cette périodeNote de bas de page 44 . Selon des recherchesNote de bas de page 45 , le sommeil profond jouerait un rôle réparateur au plan physiologiqueNote de bas de page 46 tandis que le MOR rétablirait plutôt les processus cognitifs.

    Si le sommeil est interrompu à maintes reprises pendant la première moitié de la période normale de sommeil, la durée du sommeil profond sera plus courte, ce qui accroît les risques de fatigue et de perturbation des fonctions physiologiques. Si le sommeil est interrompu pendant la seconde moitié de la période de sommeil, la durée du sommeil MOR sera réduite, ce qui peut se traduire par des perturbations des fonctions cognitives et une fatigue accrue.

    En plus de réduire la quantité totale de sommeil, les perturbations du sommeil en réduisent aussi la qualité. Chaque fois qu'une personne se réveille, son cycle de sommeil recommence au début au lieu de reprendre au stade où il a été interrompu. Un sommeil qui ne suivrait pas tous les stades de manière naturelle et sans perturbation à l'intérieur de cycles de 90 minutes présenterait une structure perturbée, serait de piètre qualité et pourrait causer de la fatigue pendant les périodes d'éveil. La division d'une période de repos en segments plus courts peut se traduire par une augmentation de la somnolence et une diminution du rendementNote de bas de page 47 Note de bas de page 48 Note de bas de page 49 .

    La fatigue peut résulter d'un ou de plusieurs des 6 facteurs de risque suivants : perturbations aiguës du sommeil, perturbations chroniques du sommeil, état de veille continu, perturbations des rythmes circadiens, troubles du sommeil ou autres troubles médicaux et psychologiques, ou bien maladies ou prise de médicaments nuisant au sommeil ou induisant de la somnolence. Parmi les autres facteurs pouvant avoir des répercussions sur la capacité d'une personne d'obtenir un sommeil réparateur, on retrouve : les facteurs individuels (p. ex., matinalité/vespéralité et capacité à faire des siestes), la nature du travail (p. ex., monotone) et le type d'horaire de travail (p. ex., quarts fractionnésNote de bas de page 50 ) (annexe D).

    1.13.1 Rythme circadien

    La vigilance et le rendement d'une personne varient de manière importante selon le moment de la journée, en raison de changements physiologiques synchronisés avec le rythme circadien (quotidien). D'un point de vue physiologique, le corps est prêt à dormir la nuit, pendant laquelle la qualité et la durée du sommeil sont optimalesNote de bas de page 51 . Le rythme circadien fait également en sorte que les fonctions cognitives et le rendement général sont à leur plus bas pendant la nuit. Ce phénomène peut se produire même en l'absence de fatigueNote de bas de page 52  : le rendement général d'une personne peut diminuer pendant un creux circadien même si elle n'est pas fatiguée.

    1.13.2 Règles relatives au temps de travail et de repos

    Le RPM de TC constitue le moyen réglementaire de gérer les risques de fatigue au sein du secteur maritime du Canada, et ce règlement reprend les exigences du Code STCW. En vertu du RPM, les membres d'équipage de navires étrangers naviguant dans les eaux canadiennes doivent satisfaire à l'une des conditions suivantes :

    • travailler au plus 14 heures par période de 24 heures, et au plus 72 heures par période de 7 jours;
    • disposer d'au moins 10 heures de repos par période de 24 heures et d'au moins 77 heures par période de 7 joursNote de bas de page 53 .

    De plus, les heures de repos quotidiennes ne doivent pas être scindées en plus de 2 périodes, dont l'une doit être d'une durée d'au moins 6 heures; l'intervalle entre 2 périodes de repos consécutives ne doit pas dépasser 14 heures. À bord du Nathan E. Stewart, les pratiques de planification des quarts étaient conformes aux dispositions applicables du RPM.

    Dans le secteur du transport maritime, certains exploitants peuvent chercher à faire des économies, par exemple en réduisant l'équipage à bord d'un navire au plus petit effectif permis par la réglementation. Toutefois, les risques de fatigue augmentent lorsque l'équipage est moins nombreux, car on demande aux marins de travailler des heures plus longues et plus irrégulières sur de plus grandes périodes, ce qui réduit leurs occasions d'obtenir du sommeil ininterrompu de bonne qualité. Les mauvaises conditions de sommeil, la rotation des quarts et la charge de travail élevée peuvent aussi faire croître les risques de fatigue à bord des naviresNote de bas de page 54 .

    Les personnes dont l'horaire de travail les oblige à répartir leur sommeil sur des périodes non consécutives peuvent avoir de la difficulté à obtenir un sommeil réparateur en quantité et qualité suffisantes. En raison du rythme circadien, les périodes de repos diurnes peuvent être moins réparatrices que les périodes de repos nocturnesNote de bas de page 55 . De plus, les repas, les corvées personnelles, les changements de quart et les interruptions imprévues (p. ex., les exercices d'urgence) peuvent empêcher les membres d'équipage d'obtenir suffisamment de sommeil pendant les heures disponibles.

    Des recherches récentes ont démontré que les marins se conforment généralement peu aux règles relatives au temps de travail et de reposNote de bas de page 56 ,Note de bas de page 57 . De plus, le changement intermittent de l'horaire des quarts (p. ex., lorsqu'un navire est au port au lieu d'être en mer) crée des périodes d'acclimatation pendant lesquelles les personnes risquent davantage d'éprouver de la fatigue.

    Lorsque le Nathan E. Stewart était en mer, l'horaire habituel des quarts à la passerelle était prévu pour que les membres de l'équipage travaillent pendant 4 heures consécutives suivies de 8 heures de repos (système 4/8). Lorsque le remorqueur était au port (et pendant les 12 heures suivant et précédant son arrivée et son départ), les membres de l'équipage travaillaient pendant 6 heures consécutives suivies de 6 heures de repos (système 6/6), pour leur permettre d'effectuer des tâches supplémentaires, dont la planification du voyage et le déchargement de la cargaison. Les quarts des membres d'équipage se terminaient habituellement à la même heure.

    Des recherches internationalesNote de bas de page 58 Note de bas de page 59 Note de bas de page 60 sur les pratiques de planification des horaires des officiers de quart ont permis de constater que par rapport à d'autres systèmes, le système 6/6 est davantage associé à une réduction du sommeil quotidien, à une croissance des risques de fragmentation et de mauvaise qualité du sommeil, à une augmentation de la fréquence d'épisodes d'endormissement (microsommeil), et à une somnolence excessive, surtout au petit matin. De plus, on considère que les heures de relève sont sous-optimales, car [traduction] « le moment de la journée où il est le plus difficile de demeurer éveillé et alerte (c.-à-d. entre minuit et 6 h) est assumé par le même équipage à la passerelleNote de bas de page 61  ». Selon l'USCG, ces constatations [traduction] :

    confirment qu'une période de 7 à 8 heures de sommeil consécutives est nécessaire, ainsi que des solutions de rechange au système 6/6. Cette étude soutient également le besoin des membres d'équipage de s'acclimater physiologiquement à leur horaire de travail pour gérer les effets du rythme circadien sur leur vigilance et la qualité de leur sommeilNote de bas de page 62 .

    On a constaté qu'en décalant de 3 heures l'heure de début et de fin des quarts à la passerelle dans le système 6/6, de manière à ce que les heures de nuit soient partagées également, on assurait une répartition plus égale des risques de somnolence et d'endormissement entre les différentes équipes de quart à la passerelle.

    Dans l'événement à l'étude, l'échouement s'est produit le 13 octobre au petit matin. Entre le 10 octobre et le matin du 12 octobre, l'équipage avait adopté l'horaire du système 6/6 pendant que le remorqueur était au port ; le remorqueur a quitté le port le 11 octobre vers 22 h 30.

    1.14 Horaire de travail et de repos du second officier et risques de fatigue

    Le second officier était à bord du Nathan E. Stewart depuis le 20 septembre (c.-à-d. 23 jours). Lorsque le remorqueur était au port, le second officier était affecté au quart à la passerelle de 22 h à 4 h et de 10 h à 16 h (système 6/6). La plupart du temps, le second officier se reposait dans la cabine partagée pendant sa période de repos d'après-midi (de 17 h à 22 h), mais arrivait rarement à s'endormir. Ainsi, il dormait d'un sommeil réparateur principalement pendant sa période de repos du matin. En moyenne, le second officier dormait environ 8 heures par nuit lorsqu'il n'était pas en mer.

    Dans les 72 heures précédant l'événement à l'étude, l'horaire de travail et de repos du second officier a été le suivantNote de bas de page 63  :

    • Le 10 octobre, le second officier a effectué le quart à la passerelle en mer de 12 h à 16 h, et le 11 octobre, de 22 h à 4 h. Ce matin-là, il a dormi de 5 h à 11 h 30 (total journalier de 6,5 heures de sommeil; le second officier s'est reposé en soirée, mais ne s'est probablement pas endormi).
    • Le 11 octobre, le second officier a effectué des tâches de planification de voyage et de chargement du remorqueur de 10 h à 16 h, alors que le remorqueur était au port. Le RCA a quitté le port vers 22 h 30. Le second officier a effectué le quart à la passerelle de 21 h à 4 h le 12 octobre. Ce matin-là, il a dormi de 4 h 30 à 9 h (total journalier de 4,5 heures; le second officier s'est reposé en soirée, mais ne s'est probablement pas endormi).
    • Le 12 octobre, le second officier a effectué d'autres tâches, dont un exercice d'incendie auquel tous les membres de l'équipage ont participé, de 11 h 30 à 17 h. Il a commencé le quart à la passerelle à 22 h. Ce matin-là, il a dormi de 5 h à 11 h 20 (total journalier de 6,3 heures; le second officier s'est reposé en soirée, mais ne s'est probablement pas endormi).

    Ainsi, le second officier était éveillé depuis près de 13 heures au moment de l'échouement.

    On a évalué l'horaire de travail du second officier au cours des jours précédant l'événement à l'étude à l'aide du logiciel Fatigue Avoidance Scheduling ToolNote de bas de page 64 (outil de confection des horaires en vue d'éviter la fatigue). Cette évaluation a permis d'estimer que la performance au travail du second officier au moment de l'échouement correspondait à celle d'une personne dormant habituellement la nuit qui aurait manqué 1 nuit complète de sommeil.

    L'enquête du BST a permis de constater la présence chez le second officier de certains facteurs causant de la fatigue au moment de l'échouement :

    • perturbation aiguë du sommeil
    • perturbation chronique du sommeil
    • perturbations du rythme circadien
    • facteurs individuels
    • nature du travail
    • type d'horaire

    L'état de veille continu, les troubles médicaux ou psychologiques, les maladies, la prise de médicaments et les troubles du sommeil sont d'autres facteurs de risques de fatigue qui n'étaient pas présents chez le second officier au moment de l'échouement. Le second officier éprouvait une perturbation aiguë du sommeil étant donné qu'il n'avait bénéficié que d'un sommeil réduit (c.-à-d. de 6,3, 4,5 et 6,5 heures au lieu de 8 heures) pendant les 3 jours précédant l'événement à l'étude. La perturbation chronique du sommeil s'est manifestée, car le second officier travaillait à bord du remorqueur depuis 23 jours selon un horaire éprouvant. Cette perturbation était exacerbée par un facteur individuel : la plupart du temps, le second officier était incapable de faire une sieste pendant sa période de repos d'après-midi ou de début de soirée.

    Le Guide de gestion de la fatigue pour les pilotes maritimes canadiens de TC comprend la mention suivante :

    Les conditions environnementales peuvent influer sur le pouvoir réparateur du sommeil, le degré de somnolence et la performance au travail. Les conditions d'éclairage peuvent vous rendre somnolent et miner votre rendement. L'obscurité est une bonne chose pour dormir, mais elle est un problème si l'on doit demeurer vigilant. Une lumière vive peut favoriser la vigilance, mais ses reflets peuvent nuire à la performance. Le bruit peut soit induire le sommeil, soit empêcher de dormir. En dehors d'une plage optimale de températures, les performances se détériorent et le sommeil est moins réparateur. Une charge de travail trop légère peut entraîner la somnolence, surtout chez une personne qui manque de sommeilNote de bas de page 65 .

    Dans l'événement à l'étude, les conditions suivantes liées à la nature du travail dans la timonerie ont fait croître le risque que le second officier s'endorme :

    • la monotonie des tâches du quart
    • le vrombissement des moteurs du remorqueur
    • la chaleur dans la pièce (les 2 radiateurs électriques de la timonerie fonctionnaient)
    • la douceur de la musique qui jouait (la radio satellite était allumée)
    • l'obscurité de l'environnement (il faisait noir et les rideaux de la passerelle étaient tirés)
    • le manque d'interaction et de conversation avec d'autres membres d'équipage (le second officier était seul sur la passerelle)
    • les conditions de mer calmes
    • la nature sédentaire des tâches de navigation et de pointage de carte (le second officier se fiait exclusivement au système de cartes électroniques pour surveiller la position du remorqueur)
    • le confort du siège dans lequel le second officier était assis

    1.15 Stratégies d'atténuation des risques de fatigue

    Les recherchesNote de bas de page 66 ont démontré que le manque de sommeil et les durées variables de sommeil constituent d'importants facteurs de risques de fatigue chez les marins. La gestion des risques de fatigue nécessite une approche en amont, qui comprend non seulement la conformité à la réglementation (qui peut seulement imposer des heures de repos, et non des heures de sommeil), mais aussi l'éducation et la sensibilisation des marins. Seuls les marins peuvent contrôler la durée de leur sommeil. En formant et en éduquant les marins, on leur permet de reconnaître les signes de fatigue et de prendre des mesures préventives qui surpassent la réglementation.

    La prévention de la fatigue en milieu de travail incombe autant à une compagnie qu'à ses employés. Une compagnie peut contribuer à la prévention de la fatigue en :

    • éduquant les employés de tous les niveaux sur les causes et les stratégies d'atténuation de la fatigue;
    • définissant des politiques et des procédures de gestion de la fatigue adéquates;
    • s'assurant que l'environnement de travail réduise la fatigue, dans la mesure du possible;
    • s'efforçant de réduire continuellement les risques de fatigue.

    Les employés peuvent prévenir la fatigue en :

    • appliquant leurs connaissances de la prévention et des effets de la fatigue pour prendre toutes les mesures raisonnables afin de se présenter au travail bien reposés;
    • utilisant de fait les mesures de prévention de la fatigue;
    • reconnaissant les signes de fatigue qu'ils présentent et que manifestent leurs collègues;
    • prenant des mesures pour s'assurer que la fatigue causée par les activités qu'ils effectuent au travail et pendant leurs congés n'affectent pas leur rendement.

    1.15.1 Formation en sensibilisation à la fatigue

    En 2003, en réponse à la recommandation M96-18 du BST, TC a élaboré un programme de formation en gestion de la fatigue et de sensibilisation à la fatigue pour les pilotes maritimes, qui a été intégré aux programmes généraux de formation des apprentis pilotes du Canada. Ce programme est accompagné d'un guide de gestion de la fatigueNote de bas de page 67 comportant de l'information sur les notions de base du sommeil, les problèmes liés à l'horloge biologique (rythme circadien) et les effets des quarts de travail irréguliers sur le sommeil, ainsi que différentes stratégies de lutte contre la fatigue que les pilotes peuvent utiliser pour réduire les risques de fatigue au travail. Ce guide présente également des situations auxquelles les pilotes maritimes peuvent faire face dans l'exercice de leurs tâches quotidiennes, et définit les signes qui leur permettent de constater qu'ils sont fatigués (p. ex., oublier de communiquer avec l'équipage, oublier de vérifier régulièrement la position du navire ou manquer un point de référence).

    Le guide présente d'autres facteurs pouvant exacerber la fatigue, dont les conditions environnementales (p. ex., l'obscurité, le bruit constant et la chaleur). On peut y lire que des tâches routinières et une charge de travail légère sont des facteurs qui diminuent la résistance à la somnolence, surtout chez une personne en manque de sommeil. Ce guide comporte aussi des stratégies de lutte contre la fatigue qui peuvent temporairement réduire les effets de la fatigue, une fois que celle-ci se manifeste, dont :

    • consommer de la caféine;
    • allumer une lumière vive;
    • faire de l'exercice;
    • faire des siestes stratégiques;
    • s'exposer à un son fort et intermittent;
    • prendre l'air frais;
    • converser pour se stimuler mentalementNote de bas de page 68 .

    TC a fourni au secteur ferroviaire un document intitulé Programmes de gestion de la fatigue : Exigences et guide d'évaluation pour aider les compagnies de chemin de fer à élaborer des programmes de gestion de la fatigue (PGF). Les compagnies de chemin de fer doivent déposer leur PGF auprès de TC pour être conformes aux Règles relatives au temps de travail et de repos du personnel d'exploitation ferroviaireNote de bas de page 69 .

    Dans le secteur de l'aviation civile, les exploitants ne sont pas tenus de gérer un PGF, mais TC fournit des outils pour ceux qui souhaitent le faire volontairementNote de bas de page 70 .

    1.15.2 Formation sur l'exercice de l'autorité pour les marins

    L'annexe A du Code STCW amendé fournit des normes de compétences relatives à l'exercice de l'autorité, au travail d'équipe et à la gestion, et ce, aux niveaux opérationnel et de la direction. En juillet 2017, TC a répondu en élaborant une politique sur les exigences d'exercice de l'autorité, de travail d'équipe et de gestion.

    TC a indiqué que le RPM amendé exigerait que les capitaines, les premiers officiers, les officiers électrotechniques et les officiers de quart à la passerelle travaillant à bord de navires d'une jauge brute de 500 ou plus, souhaitant obtenir un nouveau brevet ou un brevet de niveau supérieur, fournissent un certificat de formation comprenant un module en gestion de la fatigue et du stress. Dans une ébauche examinée par le BSTNote de bas de page 71 , TC mentionne que ce module devrait durer au moins 2 heures et porter sur :

    • les causes et les effets du stress et de la fatigue;
    • la relation entre la fatigue et le stress;
    • la reconnaissance des signes et des symptômes du stress et de la fatigue;
    • les stratégies de réduction du stress et de la fatigue;
    • les exigences réglementaires.

    Comme le Nathan E. Stewart était un navire d'une jauge brute inférieure à 500, son équipage n'aurait pas eu l'obligation de suivre cette nouvelle formation sur la fatigue et le stress.

    1.15.3 Systèmes de gestion de l'endurance des équipages

    Le terme « endurance des équipages » fait référence à la capacité d'un équipage de maintenir un rendement dans les limites de sécurité admises, tout en relevant les défis physiques, psychologiques et environnementaux liés à ses tâches. L'USCG a élaboré le CEMS (Crew Endurance Management SystemNote de bas de page 72 [système de gestion de l'endurance des équipages]) pour gérer les facteurs de risque pouvant donner lieu à des erreurs humaines et à une dégradation du rendement dans les environnements de travail maritimes.

    1.15.4 Gestion des risques de fatigue par la compagnie

    À l'heure actuelle, rien n'oblige les compagnies maritimes à élaborer ou à mettre en œuvre des PGF, ni à fournir de la formation sur la sensibilisation à la fatigue. Kirby n'avait pas de PGF au moment de l'événement à l'étude, ce qui n'était pas contraire à la réglementation. Le capitaine, le premier officier et le second officier n'avaient pas suivi de formation sur la sensibilisation à la fatigue, la gestion de la fatigue ou les stratégies de maintien de la vigilance; ils n'étaient pas tenus de le faire en vertu de la réglementation.

    Bien que la compagnie ne possède pas de PGF officiel, elle connaissait cependant le CEMS. Dans un bulletin sur le CEMS publié en 2009, le personnel de Kirby figure en tant que fournisseur de « formation des formateurs sur le CEMSNote de bas de page 73  ».

    Les exigences relatives au temps de travail et de repos énoncées dans le manuel de procédures établiesNote de bas de page 74 de Kirby étaient conformes au Code STCWNote de bas de page 75 . Il incombait au capitaine de s'assurer que ces exigences étaient satisfaites et qu'un rapport soit périodiquement envoyé au bureau de la compagnieNote de bas de page 76 .

    1.16 Événements antérieurs

    1.16.1 Présence d'une seule personne au quart à la passerelle

    Dans chacun des événements antérieurs suivants signalés au BST et mettant en cause un ensemble remorqueur-chaland, 1 personne qualifiée était seule sur la passerelle lors du passage dans une zone de pilotage obligatoire :

    • En avril 2002, le chaland Pitts Carillon poussé par le remorqueur Progress a heurté et renversé le feu 82 sur la Voie maritime du Saint-LaurentNote de bas de page 77 .
    • En avril 2004, le remorqueur Doug McKeil (doté d'une timonerie supérieure et inférieure) a heurté des quais privés et des remises à bateaux du côté américain de la rivière Sainte-Claire tandis qu'il poussait le chaland chargé Ocean HaulerNote de bas de page 78 .
    • En juillet 2004, le remorqueur Evans McKeil (doté d'une timonerie supérieure et inférieure) a heurté et endommagé des quais privés et une embarcation de plaisance du côté américain de la rivière Sainte-Claire, tandis qu'il poussait le chaland Ocean Hauler vide. Le remorqueur s'est ensuite échouéNote de bas de page 79 .
    • En septembre 2004, le chaland A-397 poussé par le remorqueur Karen Andrie (doté d'une timonerie supérieure et inférieure) a heurté et renversé le feu D33 dans le cours inférieur de la rivière DetroitNote de bas de page 80 .

    1.16.2 Fatigue

    Depuis 1994, on a signalé 139 événements maritimes au BST dans lesquels la fatigue a été jugée comme étant un facteur. Dans 15 des 128 enquêtes effectuées par le BST depuis 2002, soit 12 %, la fatigue a été constatée comme étant un fait établi. L'annexe E liste 6 rapports d'enquêtes maritimes effectuées par le BST depuis 2006 dans lesquels on a constaté des risques liés à la fatigue qui s'appliquent directement à l'événement à l'étude.

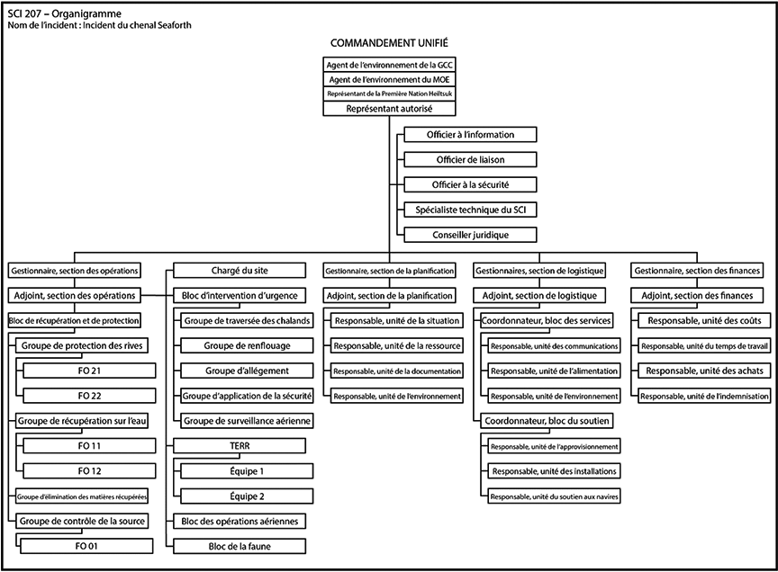
    1.17 Système de commandement des interventions

    Le SCI permet aux organismes d'intervention d'avoir une structure intégrée de commandement, de contrôle et de coordination des opérations d'intervention sur les lieux d'une urgence (annexe F). Ce système évolutif de renommée mondiale permet d'adopter un cadre d'intervention commun dans tout événement, quelle qu'en soit l'ampleur.

    Le jour, l'intervention sur les lieux de l'événement à l'étude était gérée par le CU des autorités fédérales et provinciales, de la partie responsable et des commandants d'intervention des Premières Nations. La nuit, le commandement était remis à un navire de la GCC se trouvant dans les environs. Selon les directives du SCI, un CU permet « aux agences qui assument différentes responsabilités légales, géographiques et fonctionnelles de coordonner, de planifier et d'interagir efficacementNote de bas de page 81  ». En vertu d'un CU, les organismes participants peuvent assurer une gestion conjointe d'un incident tout en maintenant leur autorité et leur responsabilité, et ce, en élaborant un plan d'action en cas d'incident. Dans ce plan, les intervenants peuvent trouver les priorités, les objectifs et les stratégies qui leur permettent d'assurer la sécurité et l'efficacité de l'intervention.

    L'objectif de ce type de commandement est d'aider les commandants d'intervention à trouver un consensus lorsqu'ils prennent des décisions. Si les commandants d'intervention d'un CU n'arrivent pas à s'entendre, il faut tenir compte d'un certain nombre de facteurs avant de remettre l'autorité finale à un commandant particulier.

    1.18 Responsabilités et intervention

    On a élaboré le Régime canadien de préparation et d'intervention en cas de déversements d'hydrocarbures en milieu marin pour s'assurer que le secteur maritime soit en mesure de nettoyer les déversements dont il est responsable, sous la direction de TC et la surveillance de la GCC.

    Dans l'événement à l'étude, des intervenants de plusieurs organismes principaux et secondaires de plusieurs territoires de compétence ont participé à l'intervention. Ces organismes fédéraux, provinciaux, locaux, des Premières Nations et privés ont travaillé ensemble pour gérer l'intervention. Environ 30 organismes secondaires ont participé au système de commandement d'intervention au cours de l'intervention d'urgence, y compris des organismes de santé, des entrepreneurs maritimes, des experts-conseils, des groupes des Premières Nations, et des entrepreneurs en services de l'environnement et de la faune.

    Les responsabilités premières des principaux organismes et les mesures qu'ils ont prises sont présentées en détail dans les sections qui suivent.

    1.18.1 Pêches et Océans Canada

    Au niveau fédéral, le MPO assume le rôle principal lorsqu'il s'agit de gérer la pêche et de protéger les étendues d'eau du CanadaNote de bas de page 82 . Le rôle du ministère est d'appuyer l'innovation et une croissance économique vigoureuse et durable, tout en contribuant au maintien d'un environnement propre et sain, et d'écosystèmes aquatiques durablesNote de bas de page 83 . Le MPO a activement contribué à différents aspects de l'événement à l'étude, y compris la recherche et le sauvetage, l'intervention ayant suivi le déversement d'hydrocarbures, et la gestion des écosystèmes et de la pêche.

    1.18.1.1 Garde côtière canadienne

    La GCC est un organisme de service spécial qui fait partie du MPO. Elle possède et exploite une flotte de navires, d'aéroglisseurs et d'hélicoptères, et offre des services maritimes essentiels aux Canadiens. Parmi ses responsabilités, on retrouve la sécurité maritime, la protection des environnements marins et d'eau douce, la promotion du commerce maritime et du développement durable, et le soutien de la recherche scientifique marine. La GCC appuie également les autres organisations gouvernementales en fournissant une flotte civile et une vaste infrastructure côtièreNote de bas de page 84 .

    1.18.1.2 Plan d'urgence pour les déversements en mer

    Le Plan d'urgence pour les déversements en mer - Chapitre national, publié en avril 2011, définit la portée et le cadre des opérations de la GCC lorsqu'elle intervient à titre d'organisme responsable dans des incidents de pollution des milieux marins en eaux canadiennes. Ce plan comporte des sections sur les rôles et les responsabilités, la préparation, l'intervention, les demandes d'aide adressées à la GCC, les activités postérieures à l'intervention, la tenue du plan et les personnes-ressources du programme. Si le pollueur participe à l'intervention et assume l'entière responsabilité de l'incident, la GCC agit à titre d'agent fédéral de surveillance et supervise l'intervention du pollueurNote de bas de page 85 . Lorsqu'on ne connaît pas le pollueur ou que celui-ci est incapable d'intervenir ou non disposé à le faire, ou lorsqu'on ne connaît pas la source de pollution (terrestre ou marine), la GCC assume l'entière responsabilité de la gestion de l'intervention à titre de commandant sur place. Dans tous les cas, la GCC exerce l'autorité finale afin d'assurer une intervention adéquate.

    Dans ce plan, on définit aussi les niveaux de service du programme d'intervention environnementale de la GCC, la planification d'urgence, la formation, les exercices et les ressourcesNote de bas de page 86 . Les niveaux de service décrivent les services que la GCC doit offrir aux Canadiens, soit une capacité d'intervention pour réagir aux incidents de pollution en milieu marin causée par les navires, et une intervention lorsque des cas de pollution en milieu marin sont signalés. Les ressources de la GCC doivent être mobilisées dans les 6 heures suivant l'achèvement de l'évaluation d'un cas donné de pollution.

    Le Plan d'urgence pour les déversements en mer comprend un chapitre pour chacune des 5 régions d'intervention (régions du Pacifique, du Centre et de l'Arctique, du Québec, des Maritimes et de Terre-Neuve-et-LabradorNote de bas de page 87 ). Chaque région doit élaborer et mettre à jour son chapitre du plan. La dernière mise à jour du chapitre de la région du Pacifique avait été faite en 2001.

    Le Plan d'urgence pour les déversements en mer doit être révisé au moins tous les 5 ans. Le Plan actuel devait être renouvelé en 2016; on l'a mis à jour, mais cette mise à jour n'a pas été publiée. Entre-temps, la GCC a approuvé en janvier 2017 (3 mois après l'événement à l'étude) un document de concept d'opérations axé sur l'intervention environnementale qui déclare que la GCC utilisera le SCI comme méthode d'intervention dans des incidents causant de la pollution en milieu marin. La GCC assumera le rôle de commandant fédéral d'incident et travaillera au sein d'un CU avec le pollueur et les organismes qui ont compétence sur l'incident ou un mandat concernant l'incident. Selon la GCC, les principes du document de concept d'opérations axé sur l'intervention environnementale ont été respectés pendant l'intervention à la suite du déversement d'hydrocarbures par le Nathan E. Stewart.

    1.18.1.3 Recherche et sauvetage de la Garde côtière canadienne

    En vertu de la Loi sur les océansNote de bas de page 88 , le MPO et la GCC sont responsables des opérations SAR maritimes fédérales. De ces 2 organismes, la GCC assume la principale responsabilité. Les responsabilités de SAR de la GCC comprennent : la détection des incidents en milieu marin; la coordination et la supervision des opérations SAR par l'intermédiaire des JRCC; et l'accès aux ressources maritimes pour les Canadiens. Les navires de la GCC peuvent fournir de l'aide à un navire échoué à bord duquel se trouve des personnes, pourvu que les opérations SAR ne mettent pas les personnes et les biens en danger et « qu'aucune aide commerciale [ne soit] disponible ou ne [puisse] se rendre sur place dans un délai raisonnableNote de bas de page 89  ».

    Même si l'on a pris certaines mesures pour gérer la pollution avant que le remorqueur de l'événement à l'étude ne coule, les procédures de la GCC indiquent que l'intervention environnementale ne peut commencer officiellement avant la fin de la mission SAR. La GCC a affecté 3 navires de différentes tailles à la mission SAR, qui s'est terminée lorsque tous les membres d'équipage du Nathan E. Stewart sont montés à bord du Bartlett. Les coordonnateurs du JRCC ont ensuite entamé le transfert du commandement au programme d'intervention environnementale de la GCC. À 13 h 40 le 13 octobre, on a diffusé un message pour remettre officiellement le commandement de l'intervention au programme d'intervention environnementale de la GCC.

    1.18.1.4 Programme d'intervention environnementale de la Garde côtière canadienne

    La GCC est l'organisme fédéral responsable de tous les incidents de pollution survenant dans des eaux qui relèvent de la compétence canadienneNote de bas de page 90 . En vertu de l'article 180 de la partie 8 de la LMMC 2001, le ministre des Pêches et des Océans (le ministre responsable de la GCC) peut prendre les mesures qu'il estime nécessaires pour prévenir un incident s'il a des motifs raisonnables de croire qu'un navire rejette ou risque de rejeter un polluant. Le MPO peut notamment surveiller les mesures d'intervention mises en œuvre par la partie responsable et, dans le cas où il l'estime nécessaire, ordonner à toute personne ou à tout navire de prendre ces mesures ou de s'abstenir de les prendre.

    Le programme d'intervention environnementale « a pour mission d'assurer une capacité d'intervention et un niveau de préparation adéquats à l'égard de tous les incidents de pollution causés par un navire ou d'origine inconnue survenant dans des eaux qui relèvent de la compétence canadienneNote de bas de page 91  ». Les objectifs précis de ce programme consistent à réduire au minimum les conséquences des incidents de pollution marine sur la sécurité publique, l'impact environnemental des incidents de pollution marine ainsi que les conséquences économiques des incidents de pollution marine.

    Dans l'événement à l'étude, les SCTM ont avisé l'agent de service d'intervention environnementale de la GCC de l'incident. L'agent de service a recueilli et évalué de l'information sur l'incident. Les objectifs premiers des navires et des équipages de la GCC étaient de stabiliser et d'immobiliser le RCA, d'effectuer des sondages dans les environs du lieu de l'incident, de transporter le personnel, d'assurer la sécurité des nombreuses petites embarcations se trouvant à proximité, et de participer au déploiement des barrières flottantes. Le Bartlett est demeuré sur place et a supervisé toutes les activités d'intervention.

    Pendant toute l'intervention à la suite du déversement, le personnel et les navires de la GCC ont prêté main-forte aux opérations selon les besoins, ont assuré les communications sur les lieux, et ont transmis des rapports sur la situation au poste de commandement toutes les quelques heures. Le navire de la GCC se trouvant sur les lieux assumait toujours le rôle de commandant sur place désigné, et mettait ses quartiers d'équipage à la disposition des intervenants, au besoin. À titre d'expert en sécurité maritime de compétence fédérale, la GCC était responsable de la surveillance et du contrôle de la sécurité des lieux, et ce, pour les activités maritimes, aériennes et terrestres. La GCC a assuré le suivi des navires et du personnel arrivant sur place et quittant les lieux, a instauré une zone d'exclusion autour du remorqueur et a affecté un agent de sécurité des lieux à l'intervention. Ce dernier a contribué à l'élaboration de réunions de sécurité des opérations avec les membres du comité de sécurité du personnel au poste de commandement d'intervention. Les équipages des navires de la GCC ont offert des services de premiers soins et leurs navires étaient prêts à intervenir en cas d'urgence.

    La GCC possède et entretient de l'équipement d'intervention en cas de déversement qu'elle conserve dans des dépôts situés dans différentes régions. Dans l'événement à l'étude, la GCC a récupéré et déployé ce matériel avec l'aide d'autres intervenants.

    L'hélicoptère de la GCC a effectué chaque jour plusieurs survols pour transporter du personnel et du matériel, fournir des occasions d'observation du site, surveiller le déversement et les activités du personnel, et récupérer le personnel en détresse, au besoin. Les navires de la GCC ont fourni du personnel qualifié pour les opérations d'élingage par hélicoptère. Lorsque le CU a assumé la supervision des premiers navires d'intervention, le personnel de la GCC a fourni de l'équipement de protection individuel et a effectué environ 16 inspections de sécurité à bord des navires participant aux opérations.

    Au total, la GCC a affecté 12 navires de différentes catégories, allant du navire polyvalent à moyen rayon d'action à l'embarcation rapide de sauvetage. Plus de 100 employés de la GCC ont participé à chaque jour aux opérations SAR et d'intervention environnementale.

    1.18.1.5 Gestion des écosystèmes et des pêches

    Le 14 octobre 2016, le MPO a pris une mesure de précaution en émettant l'avis de pêche « Fermeture d'urgence due à une contamination chimique pour mollusques bivalve[s] – parties [du] Secteur 7Note de bas de page 92  » par l'intermédiaire de son secteur Gestion des écosystèmes et des pêches. Le MPO a aussi octroyé un permis fédéral en vertu de la Loi sur les espèces en péril pour permettre le déplacement de l'ormeau nordique, une espèce menacée, pendant la récupération du remorqueur. Le MPO a approuvé la récupération du remorqueur en vertu de la Loi sur les pêchesNote de bas de page 93 , et le représentant autorisé a pu entreprendre le renflouage du navire en dépit des risques pour la faune marine. Le bureau de Conservation et Protection de Bella Bella du MPO a fourni des services de transport maritime entre Bella Bella et le lieu de l'incident aux agents de l'autorité d'ECCC. Les biologistes du MPO ont apporté leur soutien à l'unité environnementale du CU pour les questions relevant du mandat du MPO.

    1.18.2 Transports Canada

    1.18.2.1 Régime canadien de préparation et d'intervention en cas de déversement d'hydrocarbures

    TC est le principal organisme de réglementation responsable d'assurer la surveillance juridique et réglementaire des déversements en milieu marin tandis que la GCC assume le principal rôle opérationnel pendant l'intervention en cas de déversement. TC travaille à la prévention de la pollution en milieu marin, et à la préparation et à l'intervention en cas d'incidents de pollution en milieu marin à l'aide de directives, politiques, règlements, publications et programmes.

    Le système d'intervention environnementale de TC est responsable du Régime canadien de préparation et d'intervention en cas de déversement d'hydrocarbures. En collaboration avec la GCC, ECCC, d'autres organismes et ministères fédéraux et le secteur maritime, ce régime veille à ce que le Canada soit prêt à intervenir en cas de déversements d'hydrocarbures en milieu marin pouvant atteindre 10 000 tonnes par zone géographique d'intervention, et ce, dans les délais et les contextes opérationnels prescrits. Ce régime applique le principe pollueur-payeur, en vertu duquel le pollueur doit assumer tous les coûts liés à l'intervention.

    TC a aussi mis en œuvre le Plan national de préparation en matière de prévention et d'intervention environnementaleNote de bas de page 94 qu'il emploie conjointement avec son régime d'intervention. En vertu de ce plan, TC doit :

    • superviser la mise en œuvre du régime;
    • assurer la conformité à la réglementation et aux mesures d'application;
    • superviser le Programme national de surveillance aérienne;
    • évaluer les plans de prévention de la pollution et d'intervention liés aux installations de manutention des hydrocarbures;
    • agréer les organismes d'intervention et surveiller leurs activités pendant une intervention à la suite d'un déversement;
    • s'assurer que les navires prescritsNote de bas de page 95 possèdent les documents nécessaires.

    Comme le Nathan E Stewart était un navire d'une jauge brute inférieure à 400, il n'était pas un navire prescrit. Il n'avait pas l'obligation d'être membre d'un organisme d'intervention ou de conclure volontairement une entente avec un tel organisme. Il n'était donc pas nécessaire de mettre en œuvre le Régime canadien de préparation et d'intervention en cas de déversement d'hydrocarbures de TC, et TC n'a pas surveillé les activités de l'organisme d'intervention pendant les opérations, conformément au Plan national de préparation en matière de prévention et d'intervention environnementale. Il incombait donc à la GCC de superviser l'intervention à la suite du déversement.

    1.18.2.2 Sécurité et sûreté maritimes de Transports Canada

    En vertu du Plan national de préparation en matière de prévention et d'intervention environnementale, Sécurité maritime de Transports Canada doit s'assurer que les opérations respectent la LMMC 2001, et ce, en enquêtant sur les événements de pollution causés par les navires.

    Pendant les opérations d'intervention à la suite du déversement, les inspecteurs de la sécurité maritime de TC ont fourni un soutien technique au poste de commandement d'intervention en révisant et en approuvant les plans de remorquage et de renflouage.

    En janvier 2017, TC a effectué une campagne d'inspection concentrée planifiée visant à pousser davantage l'évaluation du niveau de conformité des remorqueurs et des chalands exploités sur la côte ouest. Pendant cette campagne, qui s'est déroulée de janvier à mars 2017, les inspecteurs de la sécurité maritime ont évalué quelque 60 navires, y compris des navires étrangers semblables au Nathan E. Stewart. Au moment de préparer le présent rapport, TC n'a pas encore publié les résultats de cette campagne.

    1.18.3 Western Canada Marine Response Corporation

    La WCMRC est le seul organisme d'intervention de la côte ouest du Canada qui est certifié par TC; la société compte près de 2200 membres. En vertu de la LMMC 2001, les secteurs et les navires qui doivent conclure une entente avec un organisme d'intervention (c.-à-d., les navires prescrits) et qui exercent des activités sur la côte ouest doivent verser des droits prélevés sur les chargements de produits pétroliers en vrac pour les services susmentionnés, et doivent être membre de la WCMRC. De plus, le secteur doit supporter les frais de toute intervention en cas de déversement.

    Les navires non prescrits peuvent devenir membres de la WCMRC sur une base volontaire en signant un contrat d'adhésion visant les navires et une confirmation d'entente. Les navires non membres peuvent aussi obtenir les services de la WCMRC en tant qu'organisme d'intervention tiers.

    Selon le site Web de la WCMRCNote de bas de page 96 , elle doit être prête à intervenir et :

    • lancer l'intervention dans les délais prescrits dans les normes sur les organismes d'interventionNote de bas de page 97 (les délais d'intervention varient en fonction de l'emplacement du déversement; dans la région de Bella Bella, le délai d'intervention est de 18 heures, auquel s'ajoute le temps de déplacement);
    • élaborer et respecter un plan d'intervention;
    • affecter des intervenants formés, dont du personnel, des conseillers et des entrepreneurs à temps plein et partiel;
    • conserver des navires et du matériel de dépollution à des endroits stratégiques de la province.

    Dans l'événement à l'étude, la WCMRC a assuré et coordonné les opérations d'intervention à la suite du déversement en affectant du matériel et du personnel sous la direction de la partie responsable. La société a travaillé au sein du SCI régi par le CU. La WCMRC a publié sur son site Web tous les plans d'action en cas d'incident fournis par le CU pendant les 42 jours des opérations.

    Pendant l'intervention, la WCMRC a réalisé les opérations de récupération sur l'eau en vertu d'une entente de tierce partie avec Kirby. La WCMRC a affecté du matériel, des entrepreneurs et du personnel de différents endroits de la Colombie-Britannique, soit Shearwater, Prince Rupert et l'île de Vancouver. La WCMRC a mobilisé 70 employés et 20 navires de différents types, dont des chalands, des remorqueurs, des navires spécialisés dans l'intervention en cas de déversement, des bateaux-taxis, des péniches de débarquement et des navires de travail. Elle a aussi affecté des officiers à la sécurité spécialisés en sécurité des interventions en cas de déversement qui ont participé aux évaluations du site, aux réunions de sécurité, à la formation des intervenants, à l'élaboration des plans de santé et sécurité, et à la surveillance de la qualité de l'air sur les lieux. De plus, la WCMRC a permis aux observateurs de la Première Nation Heiltsuk et de différents organismes gouvernementaux de monter à bord de ses navires pendant les opérations de renflouage.

    1.18.4 Ministry of Environment and Climate Change Strategy de la Colombie-Britannique

    Le Ministry of Environment and Climate Change Strategy de la Colombie-Britannique est le principal organisme provincial assurant la coordination des interventions de la province en cas d'incident de pollution relevant de sa compétence, ce qui comprend les déversements d'hydrocarbures en milieu marin. Le programme d'éco-urgence du ministère prévoit des procédures d'interventions en cas de déversements de matières dangereuses et de substances nocives. Ce programme élabore et met sur pied des outils de prévention des déversements et de préparation aux déversements, comme le plan complet de gestion des urgences, lequel comprend le plan d'intervention en cas de déversement d'hydrocarbures en milieu marin.

    Emergency Management BC est le centre de coordination des urgences auquel on envoie les avis de déversement en milieu marin. Une fois que le centre reçoit un avis, les agents d'urgences environnementales évaluent l'incident pour définir le rôle que doit assumer la province. La province peut surveiller ou renforcer l'intervention, ou en assurer le commandement, au besoin. En vertu du système de gestion des interventions en cas d'urgence de la Colombie-Britannique, on utilise la structure du SCI pour former une équipe de gestion d'intervention réunissant des représentants municipaux, fédéraux et du secteur, les organismes d'intervention et la partie responsable. Ces participants prennent des décisions et élaborent des stratégies d'intervention et d'identification des ressources côtières, de protection et de traitement des rivages intertidaux et des fonds marins, de protection de la faune et de manutention des hydrocarbures récupérés.

    Dans l'événement à l'étude, la province a assumé un rôle de supervision afin de s'assurer que l'intervention satisfaisait à ses attentes. Dans l'exercice de ce rôle, la province a établi les priorités en matière de sécurité publique et de protection de l'environnement. La province a également assuré la coordination des activités d'échantillonnage en élaborant et en gérant un plan d'échantillonnage. De concert avec l'unité environnementale du CU, la province a élaboré des plans concernant la faune qu'elle a transmis au CU à des fins d'approbation. La province a aussi informé le public de l'intervention par l'entremise d'un site WebNote de bas de page 98 .

    1.18.5 Première Nation Heiltsuk

    L'endroit où le Nathan E. Stewart s'est échoué se trouve sur les territoires ancestraux de la Première Nation Heiltsuk. Ces territoires comprennent une partie considérable de ce qui est aujourd'hui la côte centrale de la Colombie-Britannique. Ils s'étendent de la pointe sud de l'île Calvert au bras Klekane au nord, jusqu'à l'entrée du passage Dean à l'est, et jusqu'au large des îles Goose, Aristazabal et Calvert à l'ouest; ils comprennent les bras, les passages, les îles et les voies navigables intermédiairesNote de bas de page 99 . Près de l'emplacement de l'événement à l'étude se trouvent 9 rivières à saumon, 56 parcs à palourde, 18 parcs à coque et 1 parc à ormeau nordique. L'ormeau nordique est une espèce menacée, protégée en vertu de la Loi sur les espèces en péril.

    La Première Nation Heiltsuk est une nation autonome qui possède son propre conseil tribal (Heiltsuk Tribal Council) et qui exerce ses droits de gérer et d'exploiter les ressources de ses territoires ancestraux. La Première Nation Heiltsuk a indiqué que ses membres dépendent des ressources naturelles de leurs territoires pour se nourrir, demeurer en santé, exercer leurs activités traditionnelles, développer leur économie et maintenir leur identité culturelle. La pêche traditionnelle demeure une partie intégrante de leur culture distincte. Traditionnellement, la Première Nation Heiltsuk exploite au moins 25 espèces comestibles dans la région touchée par le déversement, dont le saumon, le flétan, les poissons de fond, les mollusques (c.-à-d. le crabe, la crevette, la palourde et l'huître), l'oursin, l'holothurie, le hareng, les œufs de hareng sur varech, l'eulachon, l'ormeau et les algues.

    En janvier 2010, on a mis sur pied le Heiltsuk Integrated Resource Management Department (service intégré de gestion des ressources de la Première Nation Heiltsuk, HIRMD) pour élaborer une approche intégrée de gestion et de prise de décisions concernant les terres, les eaux et les ressources culturelles des territoires heiltsuks. Le HIRMD agit à titre de conseiller technique du Heiltsuk Tribal Council, notamment en ce qui concerne la planification de l'aménagement des terres et des eaux, la gestion des programmes des terres et des pêches, la mise en œuvre d'initiatives de foresterie, et la protection de la culture et de l'héritage heiltsuks.

    En raison de l'emplacement de l'événement à l'étude, les navires de la Première Nation Heiltsuk ont été parmi les premiers sur place. La Première Nation Heiltsuk était la principale organisation des administrations locales du CU.

    Le matin de l'événement à l'étude, vers 4 h 30, un agent d'intervention d'urgence du Ministry of Environment and Climate Change Strategy de la Colombie-Britannique a téléphoné à un directeur du HIRMD pour l'informer de l'incident. Ce directeur a ensuite informé les autres membres de la communauté.

    Peu de temps après l'événement, environ 7 navires de la Première Nation Heiltsuk sont arrivés sur place pour offrir de l'aide, et cette Première Nation a fourni des navires pendant l'intervention environnementale et le renflouage du remorqueur. Ses membres ont déployé des barrières flottantes, transporté du personnel, partagé leurs connaissances des environs, fourni de l'équipement d'intervention en cas de déversement de leur compagnie de carburant locale, et satisfait à d'autres exigences de logistique. Plus tard au cours de l'intervention, des membres de la Première Nation Heiltsuk ont agi en tant qu'observateurs à bord de navires de la WCMRC et de navires des équipes d'évaluation par TERR et d'évaluation de la faune.

    À titre d'observateurs et de membres du CU, les membres de la Première Nation Heiltsuk ont partagé leurs connaissances et leur expérience traditionnelles en écologie, en culture et en navigation, et ce, tout au long des activités de nettoyage et de renflouage du remorqueur. Le 20 octobre, la Régie de la santé des Premières Nations a émis un avertissement concernant les risques pour la santé liés à l'exposition au carburant diesel.

    La Première Nation Heiltsuk soutient que le Canada ne l'a pas consultée au sujet de certains éléments de la planification de l'intervention, dont l'autorité, la capacité, le financement et le matériel. La Première Nation a interdit la pêche dans la zone touchée en raison du déversement. Au moment de la rédaction du présent rapport, ces interdictions étaient toujours en vigueur, de même que l'interdiction du MPO concernant la pêche de mollusques bivalves en raison d'une marée rouge. La Première Nation Heiltsuk craint que de nombreuses espèces marines aient été contaminées, ce qui aurait des répercussions à long terme sur ses activités d'exploitation commerciale et traditionnelle.

    1.18.6 Environnement et Changement climatique Canada

    ECCC est l'autorité fédérale chargée de fournir des conseils environnementaux et scientifiques dans le cas d'un déversement d'hydrocarbures.

    Plusieurs organismes œuvrant au sein du Centre national des urgences environnementales (CNUE) ont appuyé ECCC durant l'incident, soit la Division des urgences, sciences et technologies, le Service météorologique du Canada et le Service canadien de la faune. Le CNUE a fourni des conseils scientifiques et techniques au CU, dont :

    • des prévisions météorologiques et de l'information sur l'environnement physique de la zone d'opérations;
    • des prévisions sur le mouvement et la trajectoire du déversement;
    • des stratégies d'intervention et des techniques de nettoyage appropriées;
    • l'emplacement des zones fragiles;
    • le programme d'échantillonnage;
    • la protection des écosystèmes fragiles et de la faune, dont les oiseaux migrateurs et les poissons;
    • des conseils sur les activités de l'unité environnementale du CUNote de bas de page 100 .

    Le CNUE a aussi désigné un candidat pour le nouveau poste de coordonnateur du soutien scientifique au sein du SCI. Le titulaire de ce poste devait appuyer le CU en produisant sur demande des modèles environnementaux du polluant, en fournissant des prévisions météorologiques, en rédigeant des fiches descriptives et en effectuant la cartographie de zones sensibles.

    Pendant les activités d'évaluation par TERR, le CNUE a désigné des spécialistes techniques qui :

    • ont révisé et annotés les plans et les rapports;
    • ont assuré, à titre de membres de l'équipe d'évaluation par TERR, la surveillance réglementaire et la supervision des pratiques et des méthodes de nettoyage;
    • ont participé aux discussions sur la sélection des points de nettoyage finaux;
    • ont élaboré un plan d'échantillonnage permettant la surveillance à long terme et l'évaluation des impacts environnementaux.

    Les spécialistes techniques du Service canadien de la faune ont fourni des conseils sur la protection des oiseaux migrateurs à la société de conseil et d'intervention auprès de la faune.

    La direction générale de l'application de la loi d'ECCC a ouvert une enquête sur les infractions potentielles aux lois sur l'environnement et la faune commises pendant l'exploitation du RCA.

    1.18.7 Équipage du Nathan E. Stewart

    Dans le Health, Safety, Quality, and Environmental Management System Policy Manual du Nathan E. Stewart, on indique que le capitaine exerce l'autorité suprême en ce qui concerne le navire. Il lui incombe également de prendre les décisions qui ont trait à la sécurité de la vie humaine, des biens et de l'environnementNote de bas de page 101 . Le guide d'intervention en cas de déversement de Kirby comprend des procédures d'urgence, un plan d'urgence de bord en cas de déversement d'hydrocarbures et un plan d'urgence de bord en cas de pollution en milieu marin. Ce guide comprend des procédures d'urgence pour différentes situations, dont l'échouement, le confinement et les déversements d'hydrocarbures.

    Dans l'événement à l'étude, l'équipage du Nathan E. Stewart a déployé l'équipement d'intervention en cas de déversement du chaland-citerne, a évalué les avaries subies par les 2 navires, a surveillé le niveau des réservoirs de carburant des 2 navires, a transféré du carburant du remorqueur au chaland, et a avisé les autorités concernées de l'incident. Le capitaine a suivi les procédures d'urgence de la compagnie en cas d'échouement pour tenter de dégager le navire du récif. Il s'est aussi assuré que l'équipage était prêt à abandonner le remorqueur. Une fois que le navire a coulé, le capitaine et l'équipage ont prêté assistance à la GCC et aux navires de sauvetage avec le câble de remorquage du chaland et les premières opérations de plongées.

    1.18.8 Partie responsable

    Dans l'événement à l'étude, Kirby, la compagnie propriétaire du Nathan E. Stewart, était la partie responsable, et le représentant autorisé de la compagnie a agi en son nom. Kirby a assumé la responsabilité de l'incident, collaboré avec le CU, et supporté les frais de l'intervention après le déversement et des opérations de renflouage. La compagnie avait aussi des plans d'urgence pour les événements maritimes, et avait une entente avec une compagnie de sauvetage et un plan d'intervention.

    Le représentant autorisé a communiqué avec la WCMRC peu après l'incident pour obtenir de l'aide. Le représentant autorisé a signé une entente de tierce partie propre à l'incident avec la WCMRC peu de temps après l'échouement. Le matin de la signature de l'entente, un autre représentant de la compagnie a conclu et signé un contrat d'adhésion visant les navires et une confirmation d'entente avec un agent de la WCMRC, conformément au paragraphe 167(1) de la LMMC 2001, pour tenter de devenir membre de la WCMRC. La demande d'adhésion a été évaluée puis annulée, car elle n'était plus nécessaire après la signature d'une entente de tierce partie. De plus, un navire ne peut devenir membre de la WCMRC lorsqu'une intervention en cas de déversement dans lequel il est impliqué est en cours.

    Le soir de l'événement à l'étude, le représentant autorisé a pris les dispositions nécessaires pour transporter le personnel de la compagnie d'intervention en cas d'urgence maritime jusqu'au lieu de l'incident. Le personnel de la compagnie connaissait le SCI et a fourni l'accès Internet et les logiciels nécessaires pour gérer les documents liés à l'intervention à la suite du déversement et aux opérations de renflouage du remorqueur. La compagnie s'est chargée des questions relatives à l'hébergement et au suivi de tous les intervenants qui ont participé à l'intervention.

    Aussitôt qu'on l'a avisée de l'incident, la compagnie de renflouage a dépêché des ressources vers le lieu de l'événement, dont une équipe de plongeurs, plusieurs remorqueurs d'assistance plus grand et une grue à grande capacité de levage.

    Le représentant autorisé a obtenu les services contractuels d'une firme de conseil scientifique des États-Unis, qu'il a chargée de coordonner les évaluations par TERR avant et après le renflouage, et de recommander des activités de nettoyage, le cas échéant. Les stratèges et les planificateurs du poste de commandement d'intervention ont utilisé les données de ces évaluations pour élaborer un plan de nettoyage des rives. Des équipes d'évaluation par TERR ont participé à l'ensemble des opérations d'intervention à la suite du déversement; elles ont effectué les premières évaluations sur le terrain et des inspections, et ont confirmé par écrit que les rives visées étaient exemptes d'hydrocarbures.

    De plus, le représentant autorisé a obtenu les services contractuels d'une société de conseil et d'intervention auprès de la faune qu'il a chargée de travailler avec la Première Nation Heiltsuk pour réduire au minimum les répercussions sur la faune.

    Le représentant autorisé a aussi obtenu le soutien du personnel de la compagnie travaillant à distance. Kirby estime que 28 employés ont consacré 502 journées complètes à l'ensemble des aspects de l'intervention après le déversement et du renflouage du remorqueur.

    1.19 Analyses après action des intervenants

    Dans le Plan d'urgence pour les déversements en mer de la GCC, on indique qu'il faut effectuer des analyses après incident pour évaluer l'intervention de la GCC dans un incident de pollution en milieu marin. Les organismes fédéraux qui ont participé à l'intervention n'ont pas tous effectué d'analyse après incident, mais certains ont réalisé des analyses après action (AAA). Ces analyses permettent de tirer les leçons qui s'imposent, d'identifier les problèmes opérationnels et logistiques et les enjeux de sécurité, et de recommander des solutions.

    Parmi les problèmes considérables rapportés dans les AAA, on note une communication limitée, un malentendu par rapport aux responsabilités, un manque d'équipement de sécurité, et des lacunes en matière de formation, d'exercices pratiques et de sécurité des lieux.

    1.19.1 Communications

    Les AAA ont indiqué que la communication entre les organismes était difficile pendant l'événement à l'étude. L'emplacement éloigné a restreint les communications entre le poste de commandement d'intervention et les équipages des navires participant à l'intervention, les intervenants à terre, les organismes externes et le commandement sur place. Il a été difficile d'établir un mode de communication performant en raison de la réception limitée des radiotéléphones VHF et du manque de couverture satellite et Internet. L'emplacement du poste de commandement d'intervention a aussi gêné la transmission des plans d'action quotidiens aux intervenants qui logeaient à l'extérieur de Bella Bella.

    1.19.2 Rôles et responsabilités

    La plupart des AAA ont rapporté qu'il y avait eu confusion à l'égard du partage des responsabilités entre les différents organismes participant à l'intervention, et les intervenants ne savaient plus à quoi s'en tenir. L'ambiguïté du partage des responsabilités a été rapportée tant entre les organismes qu'au sein de ceux-ci. Cette confusion a mené à des conjectures sur ce qui aurait pu ou aurait dû être fait pendant l'intervention, et au manque signalé d'instructions et de plans d'action au cours des premiers jours.

    Par exemple, lorsque les navires de la GCC sont arrivés sur place, le public et la Première Nation Heiltsuk s'attendaient à ce que la GCC réagisse au déversement en prenant des mesures immédiates, au lieu de surveiller la situation et d'assurer la sécurité des personnes sur place. Cette attente a créé de la confusion et des problèmes de communication pendant l'intervention initiale.

    1.19.3 Équipement de sécurité

    Les AAA ont permis de constater le manque d'équipement de protection individuel et de dispositifs de surveillance de la qualité de l'air dans les premiers temps de l'intervention à la suite du déversement. On a constaté que les conducteurs des premiers navires qui avaient participé à l'intervention, lesquels ne faisaient pas partie du CU, ne possédaient pas l'équipement de sécurité nécessaire (dont des vêtements de flottaison individuels, des écopes, des rames et des radiotéléphones VHF correctement installés) et qu'ils opéraient souvent seul. Au début de l'intervention, ces propriétaires ne transportaient pas à bord de leurs navires l'équipement de protection contre les matières dangereuses nécessaire (combinaisons, gants, bottes, lunettes de protection ou masques).

    1.19.4 Formation et exercices

    Les AAA ont mis en évidence la nécessité de donner une formation supplémentaire aux membres du poste de commandement d'intervention, aux équipes d'intervention et aux employés de la GCC. On a recommandé dans de nombreuses AAA que la formation soit normalisée et rendue obligatoire à l'avenir pour tous les intervenantsNote de bas de page 102 . Certains organismes participant au CU n'étaient pas familiers avec la structure de gestion des interventions d'urgence du SCI, ce qui a semé de la confusion pendant l'élaboration des plans d'action.

    Il y avait un manque d'exercices et de formations sur les interventions en cas de pollution pour les membres des équipes d'intervention. Ils n'ont reçu aucune instructions ou directives sur l'utilisation sécuritaire de l'équipement d'intervention en cas de déversement d'hydrocarbures avant de l'utiliser.

    On a constaté que les organismes qui ont participé aux opérations d'intervention ne comprenaient pas bien les valeurs et la culture de la Première Nation Heiltsuk, et n'avaient pas tous conscience de l'ampleur des répercussions du déversement pour cette communauté. On a aussi indiqué qu'une formation sur la sensibilisation aux réalités culturelles des Autochtones était nécessaire.

    1.19.5 Sécurité des lieux

    Certaines AAA ont mis en évidence des problèmes de sécurité sur le site et des conditions dangereuses, dont :

    • des petits navires travaillant près du rivage dans une mer agitée;
    • des préoccupations pour la santé des intervenants manipulant les hydrocarbures rejetés sans protection adéquate;
    • une incapacité d'assurer le suivi des navires et des intervenants;
    • l'inexactitude des manifestes des passagers de l'hélicoptère;
    • des observateurs à bord de navires d'intervention en action.

    1.19.6 Opérations d'intervention à la suite du déversement

    L'ensemble des opérations d'intervention à la suite du déversement a aussi fait l'objet d'AAA. Parmi les aspects opérationnels évalués, on retrouve :

    • l'accessibilité, l'état et la liste du matériel de dépollution de la GCC;
    • la mise en place et les activités du poste de commandement d'intervention et du CU;
    • la surveillance insuffisante par TC des opérations de l'organisme d'intervention;
    • la capacité de l'organisme d'intervention d'agir dans l'éventualité d'un autre déversement à un autre endroit;
    • la durée et la portée générale de l'intervention.

    1.20 Plan de protection des océans

    Le 7 novembre 2016, environ 3 semaines après l'événement à l'étude, le gouvernement du Canada a lancé le Plan national de protection des océans. Ce plan a pour objectifs d'appuyer les initiatives de navigation maritime sûres et propres, d'établir des partenariats avec les communautés autochtones et côtières, d'augmenter les occasions d'affaires pour les Canadiens, d'accroître la sécurité maritime et de protéger les milieux marins. L'objectif général consiste à mettre sur pied un système de sécurité maritime de calibre mondial pour prévenir les incidents de pollution en milieu marin et améliorer l'intervention du Canada lorsque de tels incidents surviennent. Ce plan d'amélioration des interventions en cas de déversement d'hydrocarbures comprend :

    • des exigences d'intervention du secteur plus rigoureuses en cas d'incident;
    • une surveillance maritime en amont et une capacité d'intervention accrue;
    • l'amélioration du partage de l'information sur le trafic maritime avec les communautés autochtones et côtières;
    • l'élaboration de systèmes d'intervention complets pour les déversements en milieu marin, dont l'initiative de plan d'intervention régional pour la partie nord de la Colombie-Britannique;
    • la mise en place d'une formation et d'exercices normalisés pour renforcer les capacités de la GCC, des Autochtones et des autres intervenants;
    • le renforcement des capacités des Autochtones dans la conception et la réalisation d'initiatives de sécurité maritime;
    • la mise sur pied d'équipes d'intervention au sein des communautés autochtonesNote de bas de page 103 .

    1.21 Examens indépendants du régime canadien d'intervention en cas de déversements d'hydrocarbures

    Le régime canadien d'intervention en cas de déversements d'hydrocarbures a récemment fait l'objet de plusieurs examens indépendants effectués par des tiers qui ont permis de faire certaines constatations et recommandations.

    1.21.1 Rapport du Comité d'experts sur la sécurité des navires-citernes

    En 2013, un Comité d'experts sur la sécurité des navires-citernes a effectué une évaluationNote de bas de page 104 du régime canadien d'intervention en cas de déversements portant notamment sur la préparation, le principe pollueur-payeur, le leadership et la gérance, la communication et l'engagement, et l'amélioration continueNote de bas de page 105 .

    Ce rapport comprenait les observations suivantes :

    • Les ministères travaillent indépendamment les uns des autres. Selon le rapport, « de nombreuses activités sont réalisées en vase clos, ce qui limite la gestion cohérente, de la part du gouvernement fédéral, de la préparation et de l'intervention en cas de déversementsNote de bas de page 106  ».
    • Il n'existe pas de cadre national pour la formation et les exercices. Selon le rapport, « divers ministères et intervenants suivent leur propre programme, souvent indépendamment les uns des autresNote de bas de page 107  ».
    • Une certaine confusion règne au sein des organismes fédéraux en ce qui concerne les responsabilités et le leadership du gouvernement fédéral. Le rapport comprenait la mention suivante :
    Le fait que les faiblesses systémiques du régime ne soient pas détectées et réglées, et que des possibilités d'amélioration continue soient ratées pose un autre défi. Si les autorités fédérales ne savent que ce qui se passe dans leur propre domaine d'activités, elles ne remarqueront pas immédiatement les lacunes dans l'ensemble du système et ne sauront pas comment leurs propres décisions et mesures peuvent avoir une incidence sur les autres aspects du systèmeNote de bas de page 108 .

    1.21.2 Examen de l'incident du Marathassa

    En avril 2015, le vraquier Marathassa a rejeté une quantité inconnue d'hydrocarbures dans la baie English (Colombie-Britannique) (événement maritime M15P0055 du BST). Le commissaire de la GCC a procédé à un examenNote de bas de page 109 de l'incident, qu'il a terminé en juillet 2015. Cet examen comprenait d'importants faits, des observations et une analyse de l'intervention à la suite du déversement, dont :

    • une confusion entre certains organismes participant à l'intervention en ce qui concerne les rôles et les responsabilités;
    • le manque de clarté quant aux rôles et aux responsabilités, et à l'organisme assurant le commandement et le contrôle;
    • l'absence d'un plan d'intervention multipartite en cas de déversement d'hydrocarbures, lequel aurait pu faciliter la prise de décisions.

    Après l'examen, on a transmis 25 recommandations aux organismes qui avaient participé à l'intervention. Parmi les recommandations pertinentes dans le contexte de l'événement à l'étude, on retrouve :

    • poursuivre la mise en œuvre du SCI et organiser des exercices avec tous les partenaires;
    • élaborer des guides de référence sur les rôles et responsabilités à l'intention du personnel des postes de commandement d'intervention;
    • envisager l'utilisation d'un poste de commandement d'intervention à un endroit préalablement défini;
    • attribuer des rôles et les expliquer au personnel du poste de commandement d'intervention;
    • envisager le recours aux services d'un formateur du SCI.

    Selon le tableau de bord du plan d'action de gestion de la GCC sur l'intervention environnementale pour le MarathassaNote de bas de page 110 , ces recommandations ont été traitées.

    1.21.3 Rapport du Clear Seas Centre for Responsible Marine Shipping

    Le Clear Seas Centre for Responsible Marine Shipping est un centre de recherche indépendant sans but lucratif qui fournit de l'information sur le transport maritime au CanadaNote de bas de page 111 . Dans son rapport intitulé Leading Systems for Oil Spill Response in Ports: Implications for CanadaNote de bas de page 112 (intervention en cas de déversement dans les ports : systèmes à l'avant-garde et implications pour le Canada), le centre cerne des problèmes dont il faudrait tenir compte pour accroître la capacité du Canada d'intervenir efficacement en cas de déversement. Selon ce rapport, la publication du Plan de protection des océans du Canada témoigne de la nécessité d'apporter des changements considérables au Plan d'urgence pour les déversements en mernational.

    La conclusion du rapport comprend 15 recommandations à l'intention des responsables du régime canadien d'intervention en cas de déversements d'hydrocarbures, dont :

    • l'ajout de l'adoption d'un CU aux politiques d'intervention;
    • l'amélioration des exercices d'intervention en cas de déversement;
    • la mise à jour de la formation sur les interventions destinée aux premiers intervenants;
    • l'examen des plans d'urgence tous les 3 ou 5 ans.

    1.21.4 Rapport du Nuka Research and Planning Group, LLC

    Nuka Research and Planning Group, LLC est une société de conseil en environnement qui se spécialise dans les projets environnementaux d'envergure internationaleNote de bas de page 113 . La société a préparé une étude sur l'intervention en cas de déversement sur la côte ouest pour le Ministry of Environment and Climate Change Strategy de la Colombie-Britannique. Cette étude comporte 3 volumes :

    • Volume 1 :évaluation du Régime de prévention et d'intervention en cas de déversements d'hydrocarbures en milieu marin de la Colombie-Britannique
    • Volume 2 : étude du trafic maritime
    • Volume 3 : système de classe mondiale de prévention, de préparation, d'intervention et de récupération en cas de déversement d'hydrocarbures. En 2015, la firme a publié une version mise à jour du volume 3 sur la prévention, préparation, intervention et récupération en cas de déversement d'hydrocarbures en milieu marin : approches de classe mondiale d'États choisis.

    L'objectif de cette étude était de fournir à la Colombie-Britannique de l'information essentielle lui permettant d'améliorer son régime d'intervention en cas de déversement d'hydrocarbures.

    Le volume 3 comprend une évaluation des caractéristiques d'un système d'intervention de classe mondiale, des recommandations, et des occasions d'amélioration du régime d'invention de la Colombie-Britannique :

    • Pour qu'une intervention lors d'un déversement soit efficace, la planification doit être intégrée à toutes les autorités et à tous les secteurs. Un comité permanent ou une structure composée d'organismes gouvernementaux et non gouvernementaux devrait être mis en œuvre pour améliorer la planification et la gestion des interventions et minimiser les imbrogliosNote de bas de page 114 .
    • Les examens des incidents appuient l'amélioration continue : les leçons apprises pendant les déversements peuvent être partagées et incorporées à la planification. Dans l'éventualité d'un déversement, TC et la GCC devraient effectuer un examen indépendant de l'incident en ayant recours à des experts qui n'ont pas directement participé à l'intervention. Cet examen devrait aussi être publiéNote de bas de page 115 .

    1.22 Rapports de laboratoire du BST

    On a récupéré différents composants électroniques du Nathan E. Stewart qui ont été envoyés au Laboratoire d'ingénierie du BST à des fins d'analyse et d'extraction de données. Les composants ont été asséchés, nettoyés et démontés. On a constaté une corrosion et une accumulation de sel considérables sur les cartes de circuits imprimés. La plupart des composants n'étaient pas dotés d'une mémoire pouvant stocker des données.

    En raison de l'étendue des avaries, il a été impossible de mettre les composants sous tension pour extraire les données des puces de mémoire et des disques durs. Ces composants étaient désuets ou trop endommagés, ou ne contenaient pas d'information pertinente aux fins de l'enquête.

    Le BST a produit les rapports de laboratoire suivants dans le cadre de la présente enquête :

    • LP297/2016 – Data Extraction from Echo Sounder [extraction des données de l'échosondeur]
    • LP305/2016 – Data Retrieval from Electronics [récupération des données des composants électroniques]

    2.0 Analyse

    L'enquête du BST sur l'échouement du remorqueur-chaland articulé (RCA) et le naufrage subséquent du Nathan E. Stewart a permis de constater que l'officier de quart à la passerelle a manqué un important changement de cap, ce qui a causé l'échouement du RCA.

    L'analyse porte sur les risques de fatigue liés à l'organisation des quarts à la passerelle selon un horaire de 6 heures de travail suivies de 6 heures de repos (système 6/6), et le manque de formation en sensibilisation à la fatigue et en gestion de la fatigue, ce qui fait croître ces risques.

    L'analyse porte aussi sur l'intervention lors du déversement et sur la collaboration qui doit exister entre les organismes d'intervention pour cerner et éliminer les lacunes et les conditions dangereuses pendant une intervention. Toutefois, le rapport ne porte pas sur l'efficacité générale de l'intervention, l'équipement utilisé pendant cette intervention, ni les impacts du déversement.

    2.1 Facteurs ayant conduit à l'échouement et au naufrage subséquent

    Le 13 octobre 2016, vers 0 h 20, les Services de communication et de trafic maritimes (SCTM) ont enregistré le dernier changement de cap du RCA vers l'entrée du passage Seaforth (Colombie-Britannique). Le cap et la vitesse du RCA sont demeurés constants au cours des 46 minutes suivantes, jusqu'à ce qu'il s'échoue sur le récif Edge, près de l'île Athlone, à environ 10 milles marins (nm) à l'ouest de Bella Bella (Colombie-Britannique).

    L'enquête a permis d'établir que le second officier, qui travaillait seul sur la passerelle et était fatigué, dormait au moment où le RCA se trouvait à environ 1 nm par le travers de l'île Ivory à l'entrée du passage Seaforth. Il n'a pas effectué le changement de cap prévu pour engager le RCA dans le passage. Le RCA s'est ensuite échoué sur un récif après l'avoir heurté.

    Les alarmes de navigation n'étaient pas en fonction et aucun système d'alarme du quart à la passerelle (BNWAS) n'était disponible. Ces dispositifs auraient pu empêcher le second officier de s'endormir et auraient alerté les autres membres de l'équipage ou aviser d'un dépassement de changement de cap. La seconde personne affectée au quart, le préposé adjoint au débardage, ne se trouvait pas sur la passerelle. Incapable de joindre le second officier à l'aide de l'interphone du remorqueur, le préposé adjoint au débardage n'a pas atteint la timonerie pour vérifier l'état du second officier avant que le RCA ne s'échoue.

    À la suite de l'échouement et après plusieurs heures d'interaction continue entre la coque du remorqueur et le récif, une brèche s'est ouverte dans la coque et a laissé fuir du carburant diesel dans l'environnement. Le remorqueur s'est rempli d'eau et a coulé environ 8,5 heures après le contact initial avec le récif. La barrière flottante placée autour du remorqueur n'a pas permis de contenir le carburant diesel. Environ 110 000 L de carburant n'ont pu être récupérés et ont été laissés dans l'environnement. On a récupéré 119 000 L de carburant du remorqueur.

    2.2 Exigences concernant le quart à la passerelle

    Pour assurer la sécurité de la navigation, il est essentiel qu'il y ait suffisamment de personnel disponible pour effectuer les tâches indispensables à la sécurité, dont le suivi de la progression du navire, le pilotage et la vigie. Il est donc primordial de porter une attention appropriée à l'organisation du quart à la passerelle et à la gestion de la charge de travail.

    L'Administration de pilotage du Pacifique Canada a pour mandat d'assurer la sécurité de la navigation dans les zones de pilotage désignées de la Colombie-Britannique. À cet effet, elle offre les services d'un pilote ou émet une dispense de pilotage aux navires et à leur personnel de quart à la passerelle lorsque certaines conditions sont respectées.

    Le Code de formation des gens de mer, de délivrance des brevets et de veille (Code STCW) établit les normes sur l'organisation de l'équipe à la passerelle et présente les mesures qui doivent être prises pour que le quart à la passerelle puisse être assuré par une seule personne. Ces mesures réduisent les risques liés aux points de défaillance uniques.

    Dans l'événement à l'étude, le Nathan E. Stewart naviguait sans système efficace d'affectation de 2 personnes au quart à la passerelle dans les zones de pilotage obligatoire de la Colombie-Britannique, ce qui constitue un manquement au Règlement sur le personnel maritime (RPM) fédéral. Même si 2 personnes étaient de quart selon le système en place à bord du remorqueur, la seconde personne était principalement occupée par les rondes de sécurité et l'entretien général du navire et ne se trouvait pas sur la passerelle. Aucun membre de l'équipe de quart à la passerelle ne connaissait la procédure de Kirby Offshore Marine Operating LLC (Kirby) exigeant une personne supplémentaire au quart à la passerelle lorsque le navire fait route dans une zone où le pilotage est obligatoire. Et ce, en dépit desprogrammes de vérification internes et externes conçus pour évaluer les connaissances des membres de l'équipage et l'application du contenu du manuel de procédures établies par Kirby.

    Le système d'affectation de 2 personnes au quart utilisé à bord du Nathan E. Stewart et d'autres remorqueurs américains détenant une dispense de pilote est acceptable en vertu du Code of Federal Regulations des États-Unis. D'après ce code, l'affectation de 2 personnes au quart à la passerelle n'est pas requise si le capitaine et / ou l'officier de quart sont d'avis que l'affectation d'une seule personne au quart à la passerelle ne pose pas de risques, et ce, même pendant les heures d'obscurité.

    L'enquête du BST a permis de constater qu'à bord de nombreux remorqueurs, il était de pratique courante d'affecter 2 personnes de quart (c.-à-d., 1 seule personne à la passerelle) plutôt que 2 personnes à la passerelle.

    De plus, on n'utilisait généralement pas les alarmes de navigation à bord du Nathan E. Stewart. Par exemple, une alarme d'écart de route ou d'arrivée au point de changement de cap aurait averti le second officier qu'il avait manqué un changement de cap. L'utilisation d'une zone de garde sur le radar aurait pu alerter le second officier de la proximité de l'île Athlone, et l'alarme de profondeur aurait pu fournir un avertissement de collision imminente avec le récif. Si les alarmes sonores disponibles avaient été en fonction, le second officier aurait pu être averti du dépassement du point de changement de cap et de la proximité du rivage.

    Le remorqueur n'avait pas de BNWAS. Même si un BNWAS émet une alarme sonore lorsque le navigateur ne réagit pas à un avertissement visuel après une période de temps préalablement définie, un tel système ne peut pas remplacer une vigie.

    La communication entre le second officier et le préposé adjoint au débardage n'a jamais été établie. Conséquemment, le second officier constituait un point de défaillance unique et ne possédait aucun moyen, autre que sa propre vigilance, d'assurer un quart à la passerelle approprié.

    Si 1 seule personne est affectée au quart à la passerelle sans qu'aucune mesure de mitigation soit mise en place, particulièrement pendant les heures d'obscurité, un point de défaillance unique peut se produire, ce qui fait croître les risques d'accident.

    2.3 Fatigue

    La fatigue a contribué à de nombreux accidents maritimesNote de bas de page 116 Note de bas de page 117 . Certaines conditions de travail à bord des navires, dont le travail dans un endroit isolé, un environnement peu propice au sommeil de bonne qualité et le travail par quarts, peuvent faire croître les risques d'accidents causés par la fatigue. Bien que des horaires de quarts exigeants (p. ex., système 6/6) soient d'usage courant et parfois inévitables dans le secteur du transport maritime dont les activités se déroulent jour et nuit, les compagnies peuvent toutefois établir des moyens de défense efficaces pour atténuer les risques de fatigue pour les membres d'équipage qui effectuent ces quarts.

    Compte tenu de l'analyse des facteurs de fatigue et du fait que le second officier se soit endormi environ 15 minutes avant l'échouement, l'enquête a permis de conclure que le second officier était fatigué. Cette fatigue a réduit la capacité du second officier d'assumer ses responsabilités d'officier de quart, ce qui a causé l'échouement.

    2.3.1 Quarts de 6 heures de travail suivies de 6 heures de repos

    Pour garantir que les marins bénéficient d'un sommeil suffisant, le Code STCW établit, au niveau international, le nombre minimal d'heures de repos qu'ils doivent obtenir. Le RPM de Transports Canada offre les moyens réglementaires permettant la gestion des risques de fatigue au sein du secteur maritime du Canada, et incorpore les exigences définies dans le Code STCW.

    Dans l'événement à l'étude, l'équipage a effectué des quarts selon le système 6/6 pendant 58 des 72 heures précédant l'échouement, y compris le matin précédant l'événement à l'étude. Même s'il respecte les dispositions du Code STCW et du RPM, et que les heures de repos sont divisées en un maximum de 2 périodes, « dont l'une est d'une durée d'au moins 6 heuresNote de bas de page 118  », ce système a été remis en question dans le monde entier par de nombreux experts et par les résultats de différentes études Note de bas de page 119 Note de bas de page 120 Note de bas de page 121 . L'enquête a permis d'identifier les lacunes suivantes au système 6/6 :

    • Il est impossible de bénéficier d'une période de 6 heures consécutives de repos en raison du temps consacré aux tâches quotidiennes, à l'hygiène personnelle, aux repas, aux briefings de changement de quart et aux interruptions imprévues.
    • Lorsqu'il faut satisfaire les besoins quotidiens en sommeil en 2 périodes séparées, les cycles normaux du sommeil sont interrompus et le sommeil présente une structure perturbée.
    • Le sommeil en après-midi risque davantage d'être de mauvaise qualité, car il survient à un moment où les personnes sont physiologiquement préparées pour une période d'éveille.
    • Les officiers qui sont affectés au quart de nuit à la passerelle risquent de s'endormir, car ils sont physiologiquement préparés pour une période de sommeil à ce moment.
    • Si une personne a de la difficulté à faire des siestes ou que l'environnement n'est pas propice aux siestes le jour, le travail par quarts pose des risques encore plus élevés de fatigue.

    Comme les équipages n'obtiennent pas réellement 2 périodes de 6 heures consécutives de repos, le système 6/6 n'est conforme ni au RPM ni au Code STCW.

    À bord du Nathan E. Stewart, le second officier était habituellement capable d'obtenir au moins 4 heures de sommeil de bonne qualité le matin, mais était généralement incapable de trouver le sommeil l'après-midi et en début de soirée. Comme le sommeil profond se produit principalement au cours de la première moitié de la période de sommeil quotidienNote de bas de page 122 , il est probable que le second officier obtenait un sommeil profond suffisant, mais un sommeil paradoxal (stade des mouvements oculaires rapides) insuffisant. Une restriction chronique du sommeil paradoxal est liée à une perturbation des fonctions cognitives et une fatigue accrueNote de bas de page 123 .

    Si l'on emploie un horaire selon le système 6/6 sans adopter de mesures d'atténuation de la fatigue, il existe un risque que les membres de l'équipage soient affaiblis par la fatigue pendant leur quart de travail.

    2.3.2 Formation en sensibilisation à la fatigue et en gestion de la fatigue

    Dans l'événement à l'étude, la compagnie propriétaire du Nathan E. Stewart ne fournissait pas à ses équipages de formation en sensibilisation à la fatigue ni en gestion de la fatigue (comprenant des stratégies d'atténuation). Aucun des membres d'équipage du Nathan E. Stewart n'avait participé à une formation en sensibilisation à la fatigue auparavant. Ainsi, les symptômes de fatigue du second officier n'ont pas été constatés, prévenus ou atténués, et le second officier s'est endormi pendant son quart à la passerelle.

    Dans l'industrie maritime, le travail par quarts ne pose pas, à lui seul, une risque déraisonnable d'endormissement lors du quart à la passerelle, si des mesures sont prises pour atténuer ce risque. Dans l'événement à l'étude, plusieurs caractéristiques de l'environnement de la passerelle le rendaient soporifique, ce qui a fait croître les risques que le second officier s'endorme. Parmi les stratégies d'atténuation qui auraient pu réduire ces risques, on retrouve :

    • la présence d'une deuxième personne sur la passerelle;
    • le maintien d'une température fraîche dans la timonerie;
    • le maintien d'une lumière aussi intense que possible, sans nuire à la vision nocturne;
    • l'exigence, pour l'officier de quart, de se lever et de bouger au lieu de demeurer assis;
    • l'utilisation de moyens non automatisés pour assurer la navigation;
    • l'utilisation d'alarmes de navigation (y compris l'activation des fonctions sonores de ces alarmes);
    • l'installation et l'utilisation d'un BNWAS.

    Si les exigences d'heures de travail et de repos constituent un moyen de défense, elles ne peuvent garantir que les marins obtiendront suffisamment de sommeil. Il faut des mesures de prévention fiables et efficaces supplémentaires pour prévenir la fatigue chez les marins. En plus de fixer un minimum d'heures de repos, un programme de gestion de la fatigue peut intégrer une formation en sensibilisation à la fatigue, le recours à des stratégies pour conserver un bon niveau de vigilance ainsi que des mécanismes de signalement de la fatigue pour surveiller les niveaux réels de fatigue opérationnelle. On a aussi proposé le partage des quarts de nuit, les pauses plus longues et plus fréquentes, l'utilisation accrue de quarts de 4 heures de travail suivies de 8 heures de repos, et la journée de travail d'un maximum de 9 heuresNote de bas de page 124 .

    Le United States Coast Guard (USCG) a élaboré le Crew Endurance Management System (système de gestion de l'endurance des équipages) et encourage sa mise en œuvre pour gérer les facteurs de risque pouvant donner lieu à des erreurs humaines et à une dégradation du rendement dans les environnements de travail maritimes,. Au Canada, on exige l'élaboration de programmes de gestion de la fatigue au sein du secteur ferroviaire et non au sein du secteur maritime, et il n'y a pas d'exigence de formation sur la fatigue au sein du secteur maritime.

    Si l'on n'exige pas que les membres d'équipage reçoivent une formation en sensibilisation à la fatigue ou en gestion de la fatigue, le risque que la fatigue ne soit pas identifiée, prévenue et atténuée perdure.

    2.4 Gestion de l'intervention d'urgence lors du déversement

    Dans l'événement à l'étude, un certain nombre de facteurs et de dynamiques ont influencé les opérations d'intervention lors du déversement. Pendant son enquête, le BST a évalué les activités de recherche et sauvetage, l'intervention lors du déversement, les responsabilités des intervenants, les activités de renflouage et les analyses après action, et ce, en se penchant sur :

    • les responsabilités et les interventions des principaux organismes concernés;
    • les normes et les règlements en vigueur;
    • les protocoles de communication et d'opération
    • les pratiques et les procédures;
    • les directives, les plans et les concepts applicables;
    • les rapports après action rédigés par les parties concernées;
    • les examens indépendants du régime canadien d'intervention en cas de déversements d'hydrocarbures.

    2.4.1 Intervention initiale

    Au début de la plupart des urgences de grande envergure, les personnes sont surprises, incrédules et désemparées, et font face à des problèmes de logistique et de communication. Dans l'événement à l'étude, l'emplacement de l'incident a exacerbé ces réactions et ces problèmes. Il a fallu tenir compte de l'accessibilité du site, des conditions environnementales, et de l'importance culturelle, sociale et économique de la région pour la Première Nation Heiltsuk. Les conducteurs des navires locaux qui ont participé à l'intervention initiale n'avaient pas reçu la formation requise et ne possédaient pas l'équipement nécessaire pour gérer les conditions dangereuses auxquelles ils ont été exposés.

    Dans les 6 heures qui ont suivi l'incident, la GCC avait activé son programme de recherche et sauvetage puis mis en œuvre son programme d'intervention environnementale, et le représentant autorisé (au nom de la partie responsable) avait assumé le commandement des activités d'intervention et de renflouage, et ce, en dépit de la logistique complexe, de la confusion initiale et des problèmes de communication. Le représentant autorisé a obtenu les services contractuels de plusieurs experts des déversements en milieu marin et de nombreuses autres ressources maritimes.

    Les principaux organismes ont dépêché tout le personnel nécessaire à Bella Bella à mesure que les moyens de transport disponibles le permettaient. Les organismes ont réagi sans tarder à l'incident et ont immédiatement mis en place les mesures d'intervention en cas de déversement; la Western Canada Marine Response Corporation et la GCC ont effectué leurs activités de récupération des polluants dans les délais prescrits.

    2.4.2 Système de commandement des interventions

    Les clés de la réussite d'un système de commandement des interventions (SCI) et d'un commandement unifié (CU) sont la planification et les exercices, lesquels permettent à tous les organismes concernés de bien comprendre leurs rôles et leurs responsabilités. Il faut établir les priorités, les objectifs et les compétences, ainsi que confirmer les rôles, les responsabilités, les ressources et les capacités du SCI et du CU.

    Dans l'événement à l'étude, les opérations d'intervention lors du déversement n'ont pas été chapeautées par le programme d'intervention environnementale de la GCC conformément au Plan d'urgence pour les déversements en mer de 2011. Dans les heures qui ont suivi l'événement à l'étude, on a plutôt mis sur pied le SCI et le CU en s'appuyant sur le document de concept opérationnel d'intervention environnementale de la GCC, lequel n'avait pas encore été mis en œuvre, ni publié, ni utilisé. Les autres organismes et certains membres du personnel de la GCC ne connaissaient pas le SCI, ce qui a provoqué une certaine confusion quant aux rôles et aux responsabilités des organismes participant à l'intervention, et à la reconnaissance de la partie détenant le pouvoir décisionnel final.

    Par exemple, l'adoption d'un SCI et les différentes perspectives des membres du CU comportent des risques de mésentente. Selon les directives du SCI, si les membres du CU sont incapables d'arriver à un consensus lorsqu'ils prennent des décisions, certains facteurs permettront de déterminer qui détiendra le pouvoir décisionnel final, dont :

    • le type, la taille et l'emplacement de l'intervention;
    • l'autorité statutaire conférée par la loi;
    • l'organisme exerçant la compétence principale (les autorités municipales, provinciales et fédérales, et les peuples autochtones peuvent tous revendiquer la compétence principale); et
    • le niveau d'engagement du personnel et des ressources.

    Dans l'événement à l'étude, les commandants d'intervention du palier fédéral présupposaient que la GCC exerçait le pouvoir décisionnel final, et les autres commandants d'intervention connaissaient ce présupposé. La GCC envisage de clarifier que lorsqu'elle est le principal organisme fédéral intervenant dans un événement de pollution attribuable à un navire et pour lequel un CU est établi, elle détient le pouvoir décisionnel final et exécutoire au nom du Canada.

    La mise en œuvre réussie d'un SCI et d'un CU dépend de la compréhension parfaite des fonctions du SCI, surtout en ce qui concerne les rôles et les responsabilités des participants et le pouvoir décisionnel final; il faut donc définir cette information et la documenter dans tous les plans d'intervention d'urgence, et ce, bien avant qu'une urgence ne se produise. Lorsque les organismes d'intervention sont bien informés et coordonnés, ils peuvent se soutenir les uns les autres plus efficacement.

    2.4.3 Évaluation après l'intervention

    Par rapport à d'autres pays, le Canada a connu peu de déversements d'hydrocarbures majeurs en milieu marin. Les régimes d'intervention et de gestion en cas de déversement d'autres pays fourniraient au Canada des modèles et des leçons applicables à son propre système. Selon le rapport du Clear Seas Centre for Responsible Marine ShippingNote de bas de page 125 , les plans d'intervention en cas de déversement du Canada peuvent être améliorés.

    Plusieurs des rapports indépendants portant sur le régime d'intervention en cas de déversement d'hydrocarbures actuel du Canada soulignent la nécessité d'effectuer un examen d'incident exhaustif chaque fois qu'un déversement se produit, et ce, pour appuyer l'amélioration continue de ce régime. On indique aussi dans ces rapports que chaque examen doit être indépendant et effectué par des experts qui n'ont pas directement participé à l'intervention, et que les résultats de chaque examen doivent être publiés et incorporés dans les plans ultérieurs.

    Le Plan d'urgence pour les déversements en mer de la GCC est le seul plan d'intervention qui exige l'évaluation de l'intervention à la suite d'un déversement. Toutefois, comme les répercussions des décisions et des mesures prises par les autres intervenants n'entrent pas en ligne de compte, il est impossible de cerner les inefficacités systémiques.

    Les autres organismes qui ont participé à l'intervention dans l'événement à l'étude ont effectué leurs propres analyses après action (AAA) de cette intervention, indépendamment de la GCC. La plupart de ces AAA ont été menées sans consulter les autres organismes qui ont participé à l'intervention et sans obtenir leurs commentaires. L'enquête a permis de constater que les organismes ont effectué des AAA portant seulement sur les aspects internes de leur intervention selon leur perspective et dans le cadre de leurs responsabilités.

    La réglementation canadienne et les organismes canadiens n'exigent pas que les interventions en cas de déversement fassent l'objet d'une évaluation coordonnée et complète ayant pour objectif de cerner et d'éliminer les problèmes comme si le groupe d'intervenants d'urgence agissait comme une seule entité. À l'inverse, la politique d'intervention en cas de déversement de l'USCGNote de bas de page 126 exige qu'un évaluateur externe effectue un examen de l'état de préparation à un incident spécifique. En vertu de cette politique, l'évaluateur doit posséder une expertise considérable concernant l'événement, mais ne peut avoir participé directement à l'intervention. Cet évaluateur effectue son évaluation des actions de l'USCG en même temps qu'un examen de l'intervention aux paliers national, régional et municipal à la suite d'un déversement.

    Une séance (ou une évaluation) coordonnée et complète sur les leçons apprises, à laquelle participeraient tous les organismes concernés, pourrait cibler les lacunes et les inefficacités des opérations d'intervention en cas de déversement (y compris les problèmes liés au SCI) de manière plus efficace que les évaluations individuelles comme les AAA des organismes.

    Si l'intervention qui suit un déversement dans l'environnement ne fait pas l'objet d'une évaluation coordonnée et complète, il y a un risque que le groupe d'organismes d'intervention ne constate pas les lacunes qui existent et que l'on rate l'occasion d'améliorer l'ensemble du régime canadien d'intervention en cas de déversement d'hydrocarbures.

    3.0 Faits établis

    3.1 Faits établis quant aux causes et aux facteurs contributifs

    1. Le second officier, qui travaillait seul sur la passerelle, était fatigué.
    2. Le second officier s'est endormi et a raté un point de changement de cap prévu; le remorqueur-chaland articulé s'est échoué sur un récif après l'avoir heurté.
    3. Les alarmes de navigation n'étaient pas en fonction et aucun système d'alarme du quart à la passerelle n'était disponible. Ces dispositifs auraient pu empêcher le second officier de s'endormir et auraient alerté les autres membres de l'équipage.
    4. L'autre membre d'équipage affecté au quart ne se trouvait pas sur la passerelle et n'a pas atteint la timonerie avant l'échouement.
    5. À la suite de l'échouement et après plusieurs heures d'interaction continue entre la coque du remorqueur et le récif, une brèche s'est ouverte dans la coque et a laissé fuir du carburant diesel dans l'environnement.
    6. La barrière flottante placée autour du remorqueur n'a pas permis de contenir le carburant diesel. Environ 110 000 L de carburant n'ont pu être récupérés et ont été laissés dans l'environnement.

    3.2 Faits établis quant aux risques

    1. Si 1 seule personne est affectée au quart à la passerelle sans qu'aucune mesure de mitigation soit mise en place, particulièrement pendant les heures d'obscurité, un point de défaillance unique peut se produire, ce qui fait croître les risques d'accident.
    2. Si l'on emploie un horaire selon le système 6/6 sans adopter de mesures d'atténuation de la fatigue, il existe un risque que les membres de l'équipage soient affaiblis par la fatigue pendant leur quart de travail.
    3. Si l'on n'exige pas que les membres d'équipage reçoivent une formation en sensibilisation à la fatigue ou en gestion de la fatigue, le risque que la fatigue ne soit pas identifiée, prévenue et atténuée perdure.
    4. Si l'intervention qui suit un déversement dans l'environnement ne fait pas l'objet d'une évaluation coordonnée et complète, il y a un risque que le groupe d'organismes d'intervention ne constate pas les lacunes qui existent et que l'on rate l'occasion d'améliorer le régime canadien d'intervention en cas de déversement d'hydrocarbures.

    3.3 Autres faits établis

    • Les organismes ont réagi sans tarder à l'incident et ont immédiatement mis en place les mesures d'intervention en cas de déversement et la Western Canada Marine Response Corporation et la Garde côtière canadienne ont effectué leurs activités de récupération des polluants dans les délais prescrits.
    • D'autres organismes et certains membres du personnel de la Garde côtière canadienne ne connaissaient pas le système de commandement d'intervention, ce qui a provoqué une certaine confusion quant aux rôles et aux responsabilités des organismes participant à l'intervention, et à la reconnaissance de la partie détenant le pouvoir décisionnel final.

    4.0 Mesures de sécurité

    4.1 Mesures de sécurité prises

    4.1.1 Administration de pilotage du Pacifique Canada

    Le 16 octobre 2016, 3 jours après l'événement à l'étude, l'Administration de pilotage du Pacifique Canada (APP) a informé le représentant autorisé que toutes les dispenses de pilotage côtier en Colombie-Britannique détenues par les navires et les officiers maritimes de Kirby Offshore Marine Operating LLC étaient révoquées.

    Après l'événement à l'étude, l'APP a commencé à surveiller les navires entrant dans les zones de pilotage obligatoire. Cette surveillance du trafic a permis d'identifier 17 compagnies qui exploitaient des navires dans des zones de pilotage obligatoire sans pilote ou sans la dispense de pilotage de l'APP requise.

    Le 24 octobre, 11 jours après l'événement à l'étude, l'APP a envoyé une lettre aux compagnies détenant des dispenses de pilotage pour leur expliquer les modifications apportées à son système de dispenses. En vertu de ces modifications, 2 personnes doivent se trouver en tout temps à la passerelle d'un navire qui navigue en eaux restreintes; 1 de ces personnes doit détenir une dispense. Ces modifications stipulent également que les navires transportant une cargaison de produits pétroliers non destinée aux communautés locales :

    • ne peuvent plus emprunter la section nord du Passage de l'Intérieur;
    • doivent suivre une route précise entre les terres continentales de la Colombie-Britannique et Haida Gwaii;
    • ne peuvent emprunter le passage Laredo et le passage Principe par la baie Laredo ou l'entrée Browning (annexe C, route B) que par mauvais temps et seulement après avoir obtenu l'autorisation du service de trafic maritime.

    Ces exigences supplémentaires intérimaires sont entrées en vigueur immédiatement, jusqu'à l'achèvement d'une évaluation complète des risques.

    De novembre 2016 à mai 2017, on a effectué un projet d'évaluation des risques pour analyser les résultats nets des modifications intérimaires sur la sécurité, identifier les lacunes de sécurité inhérentes et recommander des mesures pouvant améliorer davantage la sécurité des navires exploités le long de la côte nord de la Colombie-Britannique et titulaires d'une dispense de pilotage. L'APP, Transports Canada (TC), la Garde côtière canadienne (GCC), le United States Coast Guard, le groupe BC Coast Pilots, le Council of Marine Carriers, des groupes des Premières Nations et des titulaires de dispenses de pilotage de compagnies canadiennes et américaines faisaient partie de l'équipe de gestion du risque de ce projet.

    Au terme du projet, on a conclu que les mesures intérimaires mises en œuvre par l'APP en octobre 2016 réduisaient efficacement les risques liés à la navigation pour les navires titulaires de dispenses de pilotage le long de la côte nord de la Colombie-Britannique. Le 23 mai 2017, l'APP a publié le rapport du projet, intitulé A Risk Assessment of the Pacific Pilotage Authority's Process for Granting Waivers from Compulsory Pilotage of the BC Coast (évaluation du processus d'octroi de dispenses de pilotage obligatoire sur la côte de la Colombie-Britannique). L'APP a incorporé les recommandations de ce rapport à ses directives de mises en œuvre de « normes de prudence »Note de bas de page 127 . Même si ces directives n'ont pas force de loi, elles décrivent les conditions auxquelles doivent satisfaire les demandeurs pour obtenir une dispense de l'APP.

    Le 14 août 2017, après avoir consulté TC, l'APP a proposé des modifications à ses directives d'attribution des dispenses de pilotage à venir afin d'éliminer l'option d'affecter 1 seule personne au quart à la passerelle pendant les heures d'obscurité, en indiquant que [traduction] « l'assouplissement de l'exigence d'affecter 2 personnes à la passerelle ne peut être envisagé que pendant les heures de clarté et lorsque la visibilité est bonneNote de bas de page 128  ».

    4.1.2 Garde côtière canadienne

    Dans les 48 premières heures de l'intervention lors du déversement, on a constaté que les conducteurs des navires qui ont participé à l'intervention initiale ne possédaient pas l'équipement de sécurité ni de protection contre les matières dangereuses nécessaires (combinaisons, gants, bottes, lunettes de protection ou masques) et qu'ils opéraients souvent seul. Les navires et les bénévoles des communautés environnantes qui ont participé à l'intervention initiale se sont rendus sur les plages locales et sur le site du déversement indépendamment de la structure de commandement unifié et de ses sections des opérations et de sécurité. Les premiers intervenants qui ne font pas partie de la structure de commandement unifié n'ont généralement pas l'obligation de suivre les directives de la GCC. La GCC ne peut maintenir de zone d'exclusion sur l'eau, ce qui complique le maintien de la sécurité publique.

    Pour apporter des solutions à ces problèmes, la GCC a mis en œuvre un processus de formation et d'engagement destiné aux communautés côtières et autochtones. Le but est de leur présenter les problèmes de sécurité personnelle, de les familiariser avec le système de commandement des interventions et de leur offrir le matériel et la formation nécessaires pour participer aux interventions initiales.

    4.1.3 Transports Canada

    Le 26 septembre 2017, après avoir consulté l'APP sur les modifications à ses directives pour l'octroi de dispenses de pilotage à venir, TC a émis le Bulletin de la sécurité des navires no 07/2017, intitulé « Exigences concernant le quart à la passerelle pour tous les navires canadiens et étrangers, y compris les remorqueurs exploités dans les eaux de compétence canadienne », pour rappeler à tous les propriétaires et exploitants de navires étrangers et canadiens les exigences de quart à la passerelle qu'ils doivent respecter conformément au Règlement sur le personnel maritime.

    4.1.4 Kirby Offshore Marine Operating LLC

    Kirby Offshore Marine Operating LLC a indiqué avoir mis en œuvre les mesures de sécurité suivantes :

    • installation d'un système d'alarme du quart à la passerelle à bord de tous ses navires
    • vérification que tous ses remorqueurs qui naviguent dans les eaux côtières de la Colombie-Britannique détiennent un contrat d'adhésion visant les navires et une confirmation d'entente de la Western Canada Marine Response Corporation
    • obligation pour les membres de ses équipages de suivre un programme de formation de 5 jours sur un simulateur de navigation avant de pouvoir occuper un poste d'officier de quart
    • mise en œuvre d'un programme d'évaluation de la timonerie conçu pour assurer la surveillance par les pairs des pratiques du quart à la passerelle à bord de ses navires
    • révision de sa liste de vérification de changement de quart à la passerelle pour y ajouter la vérification de l'aptitude à assurer le quart à la passerelle
    • embauche de 3 nouveaux employés chargés de gérer les problèmes d'effectif des navires
    • amélioration de son processus de vérification des brevets et des antécédents des marins :
      • un chef de service de la gestion de l'équipage est chargé de surveiller la conformité
      • en utilisant un nouveau logiciel qui permet de faire le suivi de la conformité des équipages aux exigences de brevets et d'antécédents, produit des rapports hebdomadaires et avise le gestionnaire de l'effectif lorsque la date d'échéance d'un brevet ou de tout autre document obligatoire approche
    • modification de son manuel de procédures établies pour exiger :
      • l'activation et l'utilisation en tout temps du logiciel du système de cartes électroniques;
      • l'activation en tout temps des alertes de dépassement de limites et d'écart de route;
      • l'affectation, en plus de l'officier de quart, d'une vigie à la timonerie lorsqu'un navire fait route dans des zones de pilotage obligatoire (ce qui comprend les zones définies dans la Loi sur le pilotage)

    4.2 Mesures de sécurité requises

    Le sommeil est un besoin biologique fondamental. La fatigue est le symptôme biologique d'un besoin insatisfait de dormir. Un sommeil d'une durée ou d'une qualité insuffisante peut causer de la fatigue, ce qui diminue le rendement et entraîne inévitablement un endormissement passé un certain seuil. Ces conséquences de la fatigue constituent des facteurs de risque et des prédicteurs considérables en ce qui concerne les accidents de travailNote de bas de page 129 , les accidents automobilesNote de bas de page 130 et les événements en transportNote de bas de page 131 .

    Un certain nombre de facteurs peuvent exacerber la fatigue, dont la nature des tâches effectuées, un environnement peu propice au sommeil, et le travail par quarts de 6 heures suivies de 6 heures de repos (système 6/6). Des facteurs individuels, dont la difficulté de faire des siestes, peuvent aussi avoir des répercussions sur la capacité d'une personne d'obtenir du sommeil réparateur.

    Le travail en système 6/6 est une pratique de longue date du secteur maritime dont le principe est désuet par rapport à la science moderne du sommeil. Les officiers de quart qui travaillent selon cet horaire ont de la difficulté à obtenir un sommeil réparateur ininterrompu en raison des besoins liés aux tâches quotidiennes, aux repos et aux briefings de changement de quart, notamment. De plus, une personne qui travaille selon cet horaire ne peut satisfaire ses besoins quotidiens en sommeil qu'en 2 périodes séparées, ce qui présente d'autres défis; par exemple, le sommeil pendant les heures de clarté peut être de mauvaise qualité, car il survient à un moment où les personnes sont physiologiquement préparées pour une période d'éveille.

    Même si le travail par quarts de 6 heures suivies de 6 heures de repos a été remis en question dans le monde entier par de nombreux experts et les résultats de différentes étudesNote de bas de page 132 Note de bas de page 133 Note de bas de page 134 Note de bas de page 135 Note de bas de page 136 , cette pratique demeure répandue dans le secteur maritime. Par exemple, dans l'événement à l'étude, les officiers de quart du Nathan E. Stewart travaillaient selon cet horaire depuis plus de 2 jours au moment de l'échouement. Le second officier a eu des occasions de dormir, mais son incapacité à faire des siestes et les conditions soporifiques sur la passerelle ont exacerbé sa fatigue, et il s'est endormi pendant son quart à la passerelle. Par conséquent, le second officier a raté un point de changement de cap prévu, et le remorqueur s'est échoué.

    Comme la fatigue entraîne encore des accidents, il y a un besoin urgent d'aider les marins à reconnaître et à gérer les facteurs de fatigue.

    La fatigue constitue un problème de sécurité reconnu partout dans le monde. En 2010, on a modifié l'annexe A de la Convention internationale sur les normes de formation des gens de mer, de délivrance des brevets et de veille pour exiger que les marins participent à une formation en gestion de la fatigue. Pour garantir que les marins bénéficient d'un sommeil suffisant, on définit dans le Code de formation des gens de mer, de délivrance des brevets et de veille (Code STCW) le nombre minimal d'heures de repos que les marins doivent obtenir. Toutefois, la Convention internationale sur les normes de formation des gens de mer, de délivrance des brevets et de veille ne s'applique pas aux navires hors convention, comme les petits remorqueurs et navires de pêche.

    Le Règlement sur le personnel maritime (RPM) de TC présente les moyens réglementaires de gérer les risques de fatigue au sein du secteur maritime du Canada, et incorpore les exigences définies dans le Code STCW. Dans le RPM, on ne définit toutefois pas la fatigue et les facteurs de risque qui y sont liés. Cette approche est limitée, car il est seulement possible de réguler les périodes de repos, et non le sommeil. La réglementation sur les heures de travail et de repos constitue un moyen de défense, mais ne peut garantir que les marins obtiendront suffisamment de sommeil.

    Le RPM est actuellement en révision pour rendre obligatoire une formation en gestion de la fatigue à l'intention des capitaines et des officiers travaillant à bord de navires d'une jauge brute de 500 ou plus qui souhaitent obtenir un nouveau brevet ou un brevet de niveau supérieur. Cela signifie que les officiers de quart qui détiennent déjà un brevet et qui travaillent à bord de navires de grande taille, et les officiers de quart de tous les petits navires hors convention, dont le Nathan E. Stewart (c.-à-d. la majorité des officiers de quart), ne seront pas assujettis à cette exigence et n'obtiendront peut-être pas un niveau de connaissances équivalent en ce qui concerne la fatigue et les facteurs de risque qui y sont liés.

    Bien que la fatigue soit généralement acceptée comme étant une condition inévitable au sein du secteur maritime et reconnue comme étant un facteur contribuant à de nombreux accidents maritimesNote de bas de page 137 , il existe un manque général de vigilance aux facteurs qui peuvent la causer. En permettant aux officiers de quart de comprendre ces facteurs et les mesures concrètes qu'ils peuvent appliquer pour en réduire les effets, on pourrait constater une réduction considérable du nombre d'événements liés à la fatigue.

    C'est pourquoi le Bureau recommande que :

    le ministère des Transports exige que les officiers de quart dont les périodes de travail et de repos sont régies par le Règlement sur le personnel maritime participent à un cours pratique sur la fatigue et une formation en sensibilisation pour les aider à reconnaître et à atténuer les risques de fatigue.
    Recommandation M18-01 du BST

    En plus de fournir un cours sur la fatigue et une formation en sensibilisation, les compagnies de transport dont les activités se déroulent jour et nuit doivent gérer en pratique les risques liés à la fatigue. Si la formation constitue un moyen de défense, elle ne sert pas de mesure de prévention de la fatigue fiable et efficace. Il faut une approche et multidimensionnelle en amont.

    L'USCG a élaboré le Crew Endurance Management System (système de gestion de l'endurance des équipages) et encourage sa mise en œuvre pour gérer les facteurs de risque pouvant donner lieu à des erreurs humaines et à une dégradation du rendement dans les environnements de travail maritimes.

    On étudie la fatigue au sein du secteur ferroviaire du Canada et reconnaît les risques qu'elle pose depuis 1986. En conséquence, TC a fourni au secteur ferroviaire un document intitulé Programmes de gestion de la fatigue : Exigences et guide d'évaluation pour aider les compagnies de chemin de fer à élaborer des programmes de gestion de la fatigue (PGF). Les compagnies de chemin de fer doivent déposer leur PGF pour être conformes aux Règles relatives au temps de travail et de repos du personnel d'exploitation ferroviaireNote de bas de page 138 .

    Le régime de réglementation actuel du secteur de l'aviation canadienne ne tient pas compte des principes et des connaissances scientifiques sur la fatigue, particulièrement en ce qui concerne le travail à différents moments de la journée, l'hygiène et la qualité du sommeil, et l'atténuation des effets d'une fatigue accumulée. Transports Canada, Aviation civile, a constaté cet écart et modifie actuellement les exigences d'heures de travail et de périodes de repos des membres d'équipage de conduiteNote de bas de page 139 . Ce groupe a également proposé un mécanisme d'exemption pour tous les exploitants aériens utilisant un système approuvé de gestion des risques de fatigueNote de bas de page 140 .

    En réponse à la recommandation maritime M96-18 du BST, TC a élaboré et publié du matériel de formation en sensibilisation à la fatigue et en gestion de la fatigue destiné aux pilotes maritimes. Toutefois, des mesures de prévention fiables et efficaces supplémentaires sont nécessaires pour prévenir la fatigue chez les marins.

    Un PGF est un outil préventif et multidimensionnel dont l'objectif n'est pas seulement d'établir des périodes de sommeil suffisantes pour que les officiers de quart puissent bénéficier du sommeil réparateur. Un PGF peut aussi porter sur d'autres questions importantes, dont : la formation en sensibilisation à la fatigue, les politiques, les procédures et l'environnement de travail qui atténuent les risques de fatigue, et les mécanismes d'amélioration continue de la gestion de la fatigue.

    L'instauration de mesures de formation et de sensibilisation utiles pour les officiers de quart constitue une étape qui aidera le secteur maritime à aller au-delà de la réglementation en ce qui concerne l'atténuation des risques de fatigue. En mettant en œuvre des PGF complets, la politique en gestion de la fatigue du secteur correspondra aux politiques déjà en place dans les secteurs de transport ferroviaire et aérien.

    C'est pourquoi le Bureau recommande que :

    le ministère des Transports oblige les exploitants de navires qui emploient des officiers de quart dont les périodes de travail et de repos sont régies par le Règlement sur le personnel maritime à mettre en œuvre un programme de gestion de la fatigue complet et adapté à leurs activités, et ce, pour réduire les risques de fatigue.
    Recommandation M18-02 du BST

    Le présent rapport conclut l'enquête du Bureau de la sécurité des transports du Canada sur cet événement. Le Bureau a autorisé la publication de ce rapport le . Le rapport a été officiellement publié le .

    Annexes

    Annexe A – Plan d'arrangement général du Nathan E. Stewart

    Annexe B – Lieu de l'événement

    Source : Service hydrographique du Canada et Google Earth, avec annotations du BST
    Image
    Lieu de l'événement

    Annexe C – Zones de pilotage obligatoire et Passage de l'Intérieur

    Image
    Zones de pilotage obligatoire et Passage de l'Intérieur

    Source : Administration de pilotage du Pacifique Canada, avec annotations du BST

    Légende

    1. Passage de l'Intérieur
    2. Itinéraire mauvais temps
    3. Zones de pilotage non obligatoire
    1. Entrée Browning – itinéraire B
    2. Passage Grenville – itinéraire A
    3. Passage Principe – itinéraire B
    4. Passage Princess Royal – itinéraire A
    5. Passage Laredo – itinéraire B
    6. Baie Laredo – itinéraire B
    7. Passage Finlayson – itinéraire A
    8. Passage Seaforth – itinéraire A
    9. Passage Fitzhugh – itinéraire A

    Annexe D – Définitions des facteurs de risque de fatigue

    Perturbations aiguës du sommeil

    Les perturbations aiguës du sommeil correspondent à une réduction de la qualité ou de la quantité de sommeil se produisant pendant 3 jours consécutifs. On considère normalement que les réductions importantes de la quantité de sommeil sont significatives lorsqu'elles durent au moins 30 minutes et qu'elles perturbent le sommeil profond ou le sommeil paradoxal (stade des mouvements oculaires rapides [MOR]).

    Perturbations chroniques du sommeil

    Toute perturbation de la quantité ou de la qualité de sommeil se prolongeant sur des périodes supérieures à 3 jours consécutifs est considérée comme une perturbation chronique du sommeil. En comparant la quantité de sommeil acquise à la quantité de sommeil requise pour une période d'éveil donnée, il est possible d'estimer la dette de sommeil d'une personne. Une dette de sommeil de plus de 2 heures sur une période de 7 jours peut indiquer une fatigue chronique.

    Bien que les perturbations chroniques du sommeil puissent être de courte durée, elles peuvent modifier la structure du sommeil d'une personne. Par exemple, la quantité de sommeil profond ou de sommeil paradoxal peut être diminuée sans réduction du temps de sommeil total, provoquant ainsi de la fatigue. Chez les marins, les longues périodes en mer, les quarts de travail fragmentant les périodes de sommeil et les environnements de couchage bruyants (équipage, moteurs, mer agitée, etc.) sont tous des facteurs pouvant perturber la qualité du sommeil, et ce, sans que la personne soit consciente du changement.

    Perturbations des rythmes circadiens

    Il y a de nombreux rythmes biologiques quotidiens (circadiens) chez les humains. Certaines recherches indiquent qu'il en existe des centainesNote de bas de page 141 . La performance optimale de l'humain est atteinte lorsque tous les rythmes circadiens sont synchronisés entre eux ainsi qu'avec des signaux temporels externes, dont les cycles de clarté et d'obscurité, les heures de repas et les périodes d'interaction sociale. Les personnes qui travaillent par quarts irréguliers doivent généralement ajuster leur schéma veille-sommeil rapidement pour s'adapter aux changements d'horaires. Une modification trop brusque du schéma veille-sommeil peut causer une désynchronisation des rythmes circadiensNote de bas de page 142 .

    La désynchronisation se produit parce que chaque rythme biologique s'adapte à un nouveau schéma veille-sommeil à un rythme différentNote de bas de page 143 . Dans le cas de ceux qui travaillent continuellement de nuit, les schémas circadiens peuvent se modifier et s'adapter au fil du temps. En revanche, chez ceux qui travaillent occasionnellement de nuit, les rythmes circadiens ne s'adaptent pas. En général, les chercheurs ont constaté que l'ajustement du système circadien humain provoqué par des modifications du schéma veille-sommeil se produit au rythme de 1 à 1,5 heure par jour. Ainsi, pour être éveillé la nuit au lieu du jour (soit 12 heures de différence), il faudrait de 12 à 18 jours d'ajustement pour rétablir un niveau de performance optimal. Faire quelques postes de nuit, en particulier de manière sporadique, ne permettra pas d'atteindre un ajustement circadien optimal et des chutes de performance continueront de se manifesterNote de bas de page 144 Note de bas de page 145 .

    La désynchronisation peut causer de la fatigue, de la somnolence diurne, une déficience psychomotriceNote de bas de page 146 , une dégradation de la performance, de l'insomnieNote de bas de page 147 , d'autres troubles du sommeil, une réduction des facultés cognitives et une fatigue musculaire. Des symptômes de désynchronisation peuvent également réduire encore davantage la durée et la qualité du sommeil. Les employés qui travaillent par quarts avec des heures de début et de fin variables seront constamment susceptibles de souffrir de désynchronisation, indifféremment de la durée depuis laquelle ils travaillent de cette manièreNote de bas de page 148 . En conséquence, il est connu que la fatigue croît proportionnellement à l'augmentation de la variabilité de l'heure de début du quartNote de bas de page 149 .

    Synchronisation

    Les performances et le fonctionnement cognitif sont en général au plus bas lorsque les rythmes circadiens imposent le sommeil, typiquement la nuit pour les travailleurs diurnes et plus particulièrement pendant une période principale d'endormissement qui se manifeste entre 3 h et 5 h. Une personne peut éprouver de grandes difficultés à rester alerte pendant les périodes d'endormissement maximal, et ce, indépendamment de sa motivation et des circonstances. Il a été montré que les fonctions spécifiques, dont le temps de réactionNote de bas de page 150 , l'arithmétique et la détection des signauxNote de bas de page 151 , et la réaction aux alarmes de sécuritéNote de bas de page 152 sont à leur pire niveau de rendement pendant cette périodeNote de bas de page 153 Note de bas de page 154 .

    État de veille continu

    Pour le Bureau de la sécurité des transports du Canada, l'état de veille continu signifie rester éveillé pendant plus de 17 heures.

    Annexe E – Événements maritimes récents pour lesquels la fatigue a constitué un facteur de risque ou un facteur contributif

    M12L0147 (Tundra) – Le 28 novembre 2012, le vraquier Tundra s'est échoué à proximité de Sainte-Anne-de-Sorel (Québec). L'enquête a permis de constater que la fatigue a probablement été un facteur à l'origine d'une conscience situationnelle inadéquate, et que « [s]ans formation en sensibilisation à la fatigue, il est possible que les pilotes ne soient pas en mesure de détecter les symptômes ou les signes liés aux troubles du sommeil, qui ne peuvent pas être détectés dans le cadre d'un examen médical ordinaire ».

    M12N0017 (Beaumont Hamel) – Le 30 mai 2012, le traversier à passagers Beaumont Hamel a perdu sa propulsion principale et sa direction à la suite d'une panne électrique à l'approche du quai de Portugal Cove (Terre-Neuve-et-Labrador). Le navire a ensuite heurté le quai. L'enquête a permis de constater que « [l]es programmes de gestion de la fatigue qui n'offrent pas assez d'occasions d'obtenir un sommeil réparateur augmentent le risque d'une baisse du rendement quotidien de l'équipage ».

    M12F0011 (Viking Storm) – Le 28 septembre 2012, le bateau de pêche canadien Viking Storm a abordé le bateau de pêche américain Maverick dans un épais brouillard, à 30 milles marins au large de La Push (Washington). L'enquête a permis de constater que la fatigue a réduit les fonctions cognitives de l'officier de pont. L'enquête a aussi permis de constater que « [s]i les pêcheurs considèrent que le repos équivaut au sommeil pour ce qui est de la capacité de réparation, ils risquent de sous-estimer le nombre d'heures continues de sommeil nécessaires au rétablissement de leurs fonctions cognitives ». De plus, « [s]ans un plan de gestion de la fatigue qui tient compte des opérations de pêche et du besoin d'assurer un sommeil ininterrompu, les membres d'équipage risquent de ne pas être assez reposés pour exécuter leurs tâches en toute sécurité ».

    M09W0064 (Velero IV) – Le 8 avril 2009, le navire de recherche halieutique Velero IV et le bateau de pêche Silver Challenger II se sont abordés à l'est des îles Numas, dans le détroit de la Reine-Charlotte (Colombie-Britannique). L'enquête a permis de constater que « [l]es horaires de travail et de repos qui ne permettent pas de bénéficier d'un sommeil réparateur favorisent l'apparition de la fatigue, ce qui entraîne une baisse de rendement, occasionne des fautes d'attention, diminue la vivacité d'esprit et rend moins vigilant ».

    M07L0158 (Nordik Express) – Le 16 août 2007, le navire à passagers Nordik Express a heurté l'île de l'Entrée alors qu'il s'approchait de l'entrée du havre de Harrington (Québec). L'enquête a permis de constater que « [l]'absence d'un plan de gestion de la fatigue fait augmenter la probabilité d'erreurs dues à la fatigue, et par conséquent augmente les risques pour le navire, l'équipage, les passagers et l'environnement ».

    M06N0014 (Kometik) – Le 8 avril, un soudeur et un membre d'équipage effectuaient des réparations par soudage à bord du pétrolier navette Kometik dans la baie de la Conception (Terre-Neuve-et-Labrador), lorsqu'un mélange de vapeur explosif s'est enflammé dans la citerne. L'enquête a permis de constater qu'un « membre d'équipage a travaillé alors qu'il était fatigué ». De plus, « [l]e manuel de sécurité du navire n'identifiait pas la fatigue ou la charge de travail comme étant des facteurs de risque et ne comprenait pas de procédures pour atténuer ces risques ».

    Annexe F – Organigramme du système de commandement de l'intervention

    Annexe G – Glossaire

    AAA
    analyse après action
    AIS
    système d'identification automatique
    APP
    Administration de pilotage du Pacifique Canada
    BNWAS
    système d'alarme du quart à la passerelle
    CEMS
    Crew Endurance Management System (système de gestion de l'endurance des équipages)
    CNUE
    Centre national des urgences environnementales
    Code STCW
    Code de formation des gens de mer, de délivrance des brevets et de veille
    COLREG
    Règlement international pour prévenir les abordages en mer
    CU
    commandement unifié
    ECCC
    Environnement et Changement climatique Canada
    GCC
    Garde côtière canadienne
    GPS
    système mondial de positionnement par navigation satellite
    GT
    jauge brute
    HIRMD
    Heiltsuk Integrated Resource Management Department (service intégré de gestion des ressources de la Première Nation Heiltsuk)
    JRCC
    Centre conjoint de coordination des opérations de sauvetage
    LMMC 2001
    Loi de 2001 sur la marine marchande du Canada
    MOR
    mouvements oculaires rapides (sommeil paradoxal)
    MPO
    Pêches et Océans Canada
    nm
    mille marin
    PGF
    programme de gestion de la fatigue
    RCA
    remorqueur-chaland articulé
    RPM
    Règlement sur le personnel maritime
    SAR
    recherche et sauvetage
    SCI
    système de commandement des interventions
    SCTM
    Services de communication et de trafic maritimes
    TC
    Transports Canada
    TERR
    technique d'évaluation et de restauration des rives
    USCG
    United States Coast Guard
    VHF
    très haute fréquence
    WCMRC
    Western Canada Marine Response Corporation (société d'intervention maritime de l'ouest du Canada)