Marine Investigation Report M14P0121

Sinking and loss of life
Small fishing vessel Five Star
Johnstone Strait, British Columbia

The Transportation Safety Board of Canada (TSB) investigated this occurrence for the purpose of advancing transportation safety. It is not the function of the Board to assign fault or determine civil or criminal liability. This report is not created for use in the context of legal, disciplinary or other proceedings. See Ownership and use of content.

Table of contents

    Summary

    On 12 June 2014, at approximately 2015 Pacific Daylight Time, the small fishing vessel Five Star was underway in adverse sea conditions near Kelsey Bay, British Columbia, when the crab catch stowed on deck shifted. The vessel listed to port, capsized, and eventually sank. The master and the 1 crew member on board abandoned the vessel. The crew member swam to shore. The master was lost at sea and is presumed drowned.

    Factual information

    Particulars of the vessel

    Name of vessel Five Star
    Official/Licence number C02439BC/VRN 310353
    Flag Canada
    Type Small fishing vessel, trap
    Gross tonnage 6
    LengthFootnote 1 8.69 m
    Built 2001, Queensboro Welding, New Westminster, British Columbia
    Propulsion 1 inboard diesel engine (260 kW) driving a single fixed-pitch propeller
    Cargo Approximately 1250 kg of crabs and 600 kg of water and gear
    Crew 2
    Registered owner Private owner, Courtenay, British Columbia

    Description of the vessel

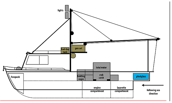
    The Five Star was a single-decked crab fishing vessel with a planing hull form constructed of aluminium (Photo 1). The hull was 8.69 metres long.Footnote 2 A 1.5-metre stern extension and overhang above the waterline had been added at the time of the vessel's construction.

    Photo 1. Five Star
    Image
    Image of the Five Star

    The aluminium cabin contained a helm station located on the starboard side. Near the helm station was a very high frequency (VHF) radiotelephone, a multi-function unit (containing a GPS, plotter, and echo sounder) and a 2.5 kg dry chemical fire extinguisher. The port side of the cabin contained 2 bunks. Located forward in the cabin was access to the forepeak, which was used to store items. The aft wall of the cabin had a sliding door leading to the working deck and a second helm station on the starboard side, outside the cabin.

    The roof of the cabin was surrounded by a coaming and handrails, which provided an enclosure used to stow gear and spare holding cages. The roof also had an overhang that extended 1.07 metres aft past the cabin. A portable generator was fitted on the port side of the overhang and was used to power 2 floodlights located high up on the mast. The cabin roof also supported a mast and a boom. The boom extended to the port transom corner and was supported by a cradle post when secured. A 40-litre fuel day tank was also located on top of the cabin.

    The aluminium foredeck was surrounded by a bulwark and handrails, and contained an aluminium anchor winch. The working deck, also aluminium, was surrounded by a solid bulwark that was 0.61 metre high. The bulwark had 2 small holes on either side, each approximately 50 mm by 100 mm, to drain water from the deck.

    The Five Star did not have cargo holds below deck, so cargo was stowed on the working deck.Footnote 3 The engine compartment and lazarette could both be accessed through flush-mounted hatches in the working deck that were covered with hinged, sealed hatch covers. The hatch covers were further covered with a heavy rubber mat.

    History of the voyage

    On 10 June 2014, the master of the Five Star and 1 crew member departed Kelsey Bay, British Columbia, on a crab fishing voyage within the Department of Fisheries and Oceans (DFO) crab management Area GFootnote 4 (Figure 1). On 12 June, after 3 days of crabbing, the Five Star departed the grounds at approximately 1400,Footnote 5 bound for Kelsey Bay with a catch of crabs estimated at 1250 kg.Footnote 6 The crabs were dispersed in 22 holding cagesFootnote 7 stowed on the working deck.

    Figure 1. Map of commercial crab management areas (Source: Department of Fisheries and Oceans 2014 Crab Integrated Fisheries Management Plan, Appendix 7.1, with TSB annotations)
    Image
    Map of commercial crab management areas

    While the vessel was underway, the crew member transferred crabs from 7 of the holding cages into a large empty toteFootnote 8 that was positioned on the centreline of the working deck. The crew member then secured the tote in place using 2 lines,Footnote 9 1 that extended from the bottom of the tote to the port bulwark and 1 that extended from the bottom of the tote to the starboard bulwark. After the crew member had secured the tote, the master checked and retightened the lines. The crew member then organized the remaining 15 holding cages so that 10 were placed between the tote and cabin; these cages were stacked 2 high. Three other holding cages were placed aft of the tote on the rubber mat covering the hatch covers. As the vessel had a slight port list, 2 holding cages were placed against the bulwark on the starboard side (Appendix A and Appendix B). None of the holding cages were secured to the vessel.

    Just prior to entering Johnstone Strait, British Columbia, the master called a family member to arrange for his truck to be delivered to Kelsey Bay for unloading and transporting the crabs to Vancouver, British Columbia. The normal operating practice was to have the truck positioned in Kelsey Bay, but on this voyage, the plan was for the family member to drive the truck to Kelsey Bay and meet the vessel at the anticipated arrival time of 2000.

    At approximately 1815, the Five Star left sheltered waters and entered Johnstone Strait. The master set a direct course for Kelsey Bay. The ebb current was building in Johnstone Strait and was opposing a strong northwest wind. These conditions, along with the vessel's course, created following seasFootnote 10 for the Five Star, which was encountering waves of about 1 metre in height. At approximately 1945, as the vessel approached Fanny Island, British Columbia (Appendix C), the crew member filled the tote with sea water as per the master's orders, bringing its total weight to approximately 1100 kg. The water was added to ensure the crabs remained alive until they reached market.

    Approximately 30 minutes later, the vessel broachedFootnote 11 and heeled to port. The line securing the tote to the starboard bulwark broke and the tote, along with the holding cages, shifted to the port bulwark, which caused the vessel to develop a port list. The master ordered the crew member to don his standard lifejacket and drain the water from the tote. The crew member retrieved his lifejacket from beside the door on the outside of the cabin and donned it, but was unable to access the tote's drain plug as it was pushed up against the port bulwark.

    With the vessel still listed to port, the port quarter submerged and water began to ship on deck through the drain holes in the bulwark. The master tried to call a friend on another crab vessel by VHF radiotelephone, but there was no response. As the vessel rolled over on its beam ends, the crew member jumped overboard. The master escaped into the water through the cabin window, but had not donned a lifejacket or immersion suit.

    After the vessel capsized, the crew member and master swam back to the overturned vessel and hung on to the hull. Shortly afterwards, the crew member and the master abandoned the vessel and swam for shore. After swimming approximately half the distance to shore, the crew member could no longer see the master or the vessel. The Five Star is presumed to have sunk at approximately 2100 on 12 June in position 50°24'18.05" N, 125°58'01.11" W, two nautical miles (nm) east of Race Passage, British Columbia (Appendix C).

    The crew member managed to swim the estimated 500 metres to shore and, by approximately 2200, had located a house and called 9-1-1. The Joint Rescue Coordination Centre in Victoria, British Columbia was notified and resources were tasked; however, the search was unable to locate either the master or the vessel. The search resumed the next day, when a standard lifejacket, fishing debris, and the tote were recovered.

    Environmental conditions

    For the afternoon and evening of 12 June, Environment Canada was forecasting strong-to-near-gale-force northwest winds. At the time of the occurrence, the local weather conditions at Fanny Island were northwest winds at 28 knots. The DFO current table indicated that maximum ebb currents would occur at 2005. For the area of the occurrence, the Sailing Directions state that

    Tidal streams run strongly through Current and Race Passages. They attain 5 knots on the ebb and flood in Current Passage and 6 knots on the ebb and flood in Race Passage. Eddies and swirls in these passages are numerous and frequently strong. When wind opposes the tidal stream they can become dangerous to small vessels.Footnote 12

    It is not known whether the master had accessed the weather forecast, current information, or Sailing Directions prior to entering Johnstone Strait.

    Vessel certification

    As a small fishing vessel of less than 15 gross tonnage (GT), the Five Star was subject to Part II of the current Small Fishing Vessel Inspection Regulations (SFVIR). As such, the vessel was not required to undergo mandatory periodic inspection by Transport Canada (TC), nor was it required to be assessed for stability.Footnote 13

    Personnel certification and experience

    The master had operated the Five Star for 13 years, the past 6 of which had been in DFO crab fishing Area G, operating out of the Kelsey Bay harbour. In 2012, by virtue of his experience fishing as master for 7 seasons, the master acquired a certificate of service as master of a fishing vessel of less than 60 GT. The master also held a Marine Emergency Duties (MED) A3 certificate issued in 2012 and had taken the Radio Operator's Certificate training. The master had also participated in FishSafe'sFootnote 14 2 non-mandatory education awareness programs, Stability EducationFootnote 15 and Safest Catch,Footnote 16 that same year.

    The crew member had 10 years of fishing experience, the last 2 of which were on board the Five Star.

    Emergency preparedness

    Lifesaving appliances

    The Five Star was equipped with lifesaving equipment that included 2 standard lifejackets,Footnote 17 2 immersion suits, a life ring, flares, and a fire extinguisher. The 2 standard lifejackets on board the vessel were worn and sun-bleached. The 2 immersion suits were stowed in the vessel's forepeak. The immersion suits, along with 2 personal flotation devices (PFDs), had been purchased after the master participated in the Safest Catch program. The investigation could not determine if the 2 PFDs were on board the Five Star at the time of the occurrence. It was not the practice for the crew to wear either the standard lifejackets or PFDs during normal fishing operations.

    For vessels such as the Five Star that are under 15 GT and less than 12.2 metres in length, the SFVIR, Part II requires the carriage of lifejackets, flares, a fire extinguisher, and a life ring, but does not require the carriage of a life boat, life raft, skiff, or dory. WorkSafeBCFootnote 18 regulations require fishing vessels to be equipped with immersion suits and require that a PFD or lifejacket be worn by “a worker who is employed under conditions which involve a risk of drowning.”Footnote 19

    Emergency drills

    WorkSafeBC requires that crew members be trained on the location and use of safety equipment and assigned duties for all emergency situations. Fishing vessel masters are also required to conduct emergency drills prior to the start of the fishing season.Footnote 20

    TC requires fishing vessel masters, under section 206 of the Marine Personnel Regulations, to ensure that each member becomes familiar with their assigned duties vital to safety and that each crew member can effectively perform them.

    The master had developed a safety procedures manual for the Five Star after participating in the Safest Catch program. The manual primarily contained information on the location of the safety equipment on board and emergency drill procedures. The crew member had not practiced any emergency procedures on board the Five Star, but was familiar with the location of the immersion suits and fire extinguisher.

    Communications

    As part of normal operating practice, the master on the Five Star communicated with another crab fisherman in their first language of Cantonese via VHF radiotelephone several times a day. On the day of the occurrence, the 2 fishermen had spoken approximately 5 hours before the accident.

    In 2003, TC required all commercial vessels of closed construction (including fishing vessels) that were greater than 8 metres in length on all voyages, except home-trade Class IV, in a Vessel Traffic Services Zone to be fitted with a non-portable VHF radiotelephone with digital selective calling (DSC) capabilities.Footnote 21 Once connected to a GPS, registered, and programmed, a VHF/DSC radiotelephone can send a distress signal (that automatically identifies the vessel and its position) at the push of a button. The distress signal alerts search and rescue authorities and other vessels within the area that may be in a position to provide immediate assistance.

    The Five Star was required to be fitted with a VHF/DSC radiotelephone. The vessel had a VHF radiotelephone, but it did not have the DSC feature.

    Emergency position indicating radio beacon

    Currently, emergency position indicating radio beacons (EPIRB) are required for vessels over 8 metres in length travelling outside Near Coastal voyage Class 2.Footnote 22 When immersed in water, an EPIRB automatically sends out a distress signal to search and rescue authorities that aids in locating a vessel and crew. The Five Star was not equipped with an EPIRB, nor was one required by regulation, as the voyage was within Near Coastal voyage Class 2 waters. Past Transportation Safety Board of Canada (TSB) investigation reports have identified that the carriage of an EPIRB can contribute to saving lives.Footnote 23

    Outstanding recommendations

    Following the Brier Mist occurrence (TSB Marine Investigation Report M98L0149), in which a scallop dragger sank off Rimouski, Quebec, and 2 crew members drowned, the Board recommended that

    The Department of Transport require small fishing vessels engaged in coastal voyages to carry an emergency position indicating radio beacon or other appropriate equipment that floats free, automatically activates, alerts the search and rescue system and provides position updates and homing-in capabilities.T
    Transportation Safety Recommendation M00-09

    Currently, the proposed Fishing Vessel Safety Regulations Part I have not yet been published in the Canada Gazette, PartI. The proposed regulations will require EPIRBs for all fishing vessels over 12 metres on any voyage. Vessels less than 12 metresFootnote 24 operating within 2 nautical miles from shore, such as the Five Star, will not be required to carry an EPIRB if the vessel is carrying a life raft or recovery boat sufficient to carry the total number of persons on board, or both a means of 2-way radio communications and immersion suits. Recommendation M00-09 was assessed in 2014 as Satisfactory Intent.Footnote 25 The recommendation remains active.

    In addition to the Five Star, between February 2010 and June 2014, the TSB received reports of 6 other fishing vessels of less than 12 metres that capsized and/or sank without being equipped with an EPIRB and/or successfully transmitting a distress message. These occurrences resulted in a total of 16 crew members having to abandon their vessels; only 7 of these 16 crew members survived.

    • M10M0007 – The 11-metre scallop dragger vessel Whole Family, with 2 persons on board (POB), was reported missing and presumed sunk an estimated 7 nm from shore in February 2010, resulting in 2 fatalities.
    • M10M0042 – The 11.6-metre scallop dragger vessel R.L.J., with 4 POB, was reported missing and presumed sunk 5.5 nm from shore in September 2010, resulting in 4 fatalities.
    • M11M0057 – The 11-metre fishing vessel Wendy and Michael, with 2 POB, was found capsized in November 2011, resulting in 1 fatality.
    • M12W0062 – The 10.6-metre prawn trap vessel Pacific Siren, with 3 POB, sank 5 nm from shore in May 2012. There were no fatalities. The crew was rescued 9 days later from a nearby island.
    • M12M0046 – The 5-metre lobster trap vessel VRN 155526, with 1 POB, was reported overdue and was later found to have sunk close to shore in September 2012, resulting in 1 fatality.
    • M14A0289 – The 7.6-metre crab trap vessel Sea Serpent 25, with 4 POB, capsized 3.8 nm from shore in June 2014, resulting in 1 fatality.

    Safety Issues Investigation into Fishing Safety in Canada

    In August 2009, the TSB undertook an in-depth safety issues investigation into fishing vessel safety in Canada. The Safety Issues Investigation into Fishing Safety in Canada (SII) reportFootnote 26, released in June 2012, provides an overall, national view of safety issues in the fishing industry, revealing a complex relationship and interdependency among these issues. The Board identified the following safety-significant issues requiring attention: stability, lifesaving appliances, fisheries resource management, the cost of safety, safety information, safe work practices, the regulatory approach to safety, fatigue, training, and fishing industry statistics.

    Previous occurrences

    The TSB has previously investigated several fishing vessel occurrences where issues related to the lack of stability assessments, increased topside weight, and the adverse effects of following seas have been identified.

    M07N0117 – The 10.6-metre seine vessel SeaUrchin, with 3 POB, capsized in following seas after the seine net shifted and the vessel sustained water ingress in November 2007, resulting in 1 fatality. The vessel had not been assessed for stability, and the Board found that crews are placed at undue risk when operating vessels with inadequate stability characteristics.

    M07M0088 – The 10.7-metre lobster trap vessel BigSister, with 4 POB, capsized while laden with traps in November 2007, resulting in 1 fatality. The vessel was not required to undergo a stability assessment, but the TSB conducted a post-occurrence stability analysis which determined that the vessel's condition at the time of the occurrence did not meet minimum requirements for stability.

    M08W0189 - The 10.8-metre troll vessel Love and Anarchy, with 2 POB, capsized and sank with increased topside weight following a load shift and ingress of water in September 2008. The Board subsequently found that without a formal assessment of the stability characteristics of a vessel, fishing vessel owners may operate unsafe vessels.

    M09L0074 – The 14-metre crab trap vessel LeMarsouinI, with 3 POB, capsized while navigating in slight to moderate quartering seas in May 2009, resulting in 2 fatalities. The vessel had not been assessed for stability, and the crew may have been unaware of the risks involved with operating in following and quartering seas.

    M10M0014 – The 11.7-metre trap vessel Craig and Justin, with 4 POB, capsized while altering course and laden with traps in May 2010, resulting in 1 fatality. There were no requirements for this fishing vessel to have its stability and freeboardFootnote 27 assessed, nor were there standards or guidance for establishing a minimum freeboard to operate within, both of which remain the case presently. The Board found that in the absence of standards and guidance, it is likely that fishermen will continue to unknowingly place their vessels at risk.

    M12W0062 – The 10.6-metre prawn trap vessel Pacific Siren, with 3 POB, encountered rough seas caused by opposing tide and swell, capsized, and sank with increased topside weight in May 2012. The vessel had not been comprehensively assessed for stability, and operational decisions may have been based on imprecise or incomplete information to the detriment of safety.

    M12W0054 – The 11.7-metre prawn trap vessel Jessie G, with 6 POB, capsized in heavy seas caused by opposing sea and tide conditions in May 2012. The vessel had never been assessed for stability, had undergone many modifications, and was loaded over its original intended capacity, which reduced its freeboard.

    TSB Watchlist

    In November 2014, the Board released its third Watchlist, which identifies critical transportation safety issues investigated by the TSB that pose the greatest risks to Canadians. One of these critical safety issues is the loss of life on fishing vessels, given that there continues to be approximately 1 fishing-related fatality per month in Canada. The Board remains concerned about vessel stability, the use and availability of lifesaving appliances on board, and unsafe operating practices. Although regulations have been proposed by TC to address several deficiencies with respect to fishing safety, there have been significant delays in their implementation.

    The Watchlist highlights the need for concerted and coordinated action by federal and provincial authorities and by leaders in the fishing community to improve the safety culture in fishing operations, recognizing the interaction of safety deficiencies.

    Analysis

    Events leading to the sinking and loss of life

    Before departing the fishing grounds, the master and crew member loaded a large catch of crabs onto the Five Star's working deck, which increased the vessel's topside weight and likely raised the vessel's centre of gravity. Upon entering the Johnstone Strait, British Columbia, the motion of the Five Star began to increase due to the following sea conditions, which included strong-to-near-gale-force wind opposing the ebb tidal stream, but the master continued with the transit. The master proceeded without taking action such as reducing speed or waiting for the current and/or wind to subside to mitigate the effects of broaching. Numerous other factors may have influenced the master's decision to continue, including the fact that the transit was relatively short (approximately 2 hours), that the master had made successful transits in similar sea conditions in the past, and that arrangements had been made to meet a family member at the dock.

    During the transit, water was added to the tote, which placed additional stress on the lines and further increased the vessel's topside weight. As the vessel continued in the following sea, it broached and heeled heavily to port; the broaching was likely exacerbated by a wave that got under the stern extension. At this point, one of the lines securing the tote broke, and the tote and all of the holding cages shifted, causing the vessel to maintain a port list. With the vessel's deck edge submerged, water shipped on deck through the drain holes in the bulwark. The combination of water shipped on deck and the load shift then caused the vessel to roll on its beam ends and capsize.

    The master's attempt to call a friend on the very high frequency (VHF) radiotelephone was not successful, and there was no equipment on board to automatically transmit a distress signal once the vessel capsized; as such, search and rescue responders only learned of the emergency once the crew member, who was wearing a lifejacket, reached the shore and called 9-1-1. Prior to abandoning the vessel, the master had not donned his standard lifejacket or immersion suit. Therefore, he did not have the benefit of a flotation device and is presumed to have drowned.

    Assessments of vessel stability

    A formal vessel stability assessment involves various buoyancy and stability calculations, the results of which are then presented in a stability booklet that can be used to develop valuable guidance on a vessel's safe operating limits (such as load and freeboard limits).

    In this occurrence, the vessel had not been formally assessed for stability, and as such, there was no information available to the master about the vessel's limits. Without the guidance provided by a stability assessment, the master could not have determined whether the vessel's load and freeboard limits had been exceeded.

    The TSB Safety Issues Investigation into Fishing Safety in Canada (SII)Footnote 28 found that, for many fishermen, experiencing a vessel's movements in a variety of operating conditions is the sole indication of whether a vessel is stable. However, this informal method of assessing stability does not measure the vessel's overall ability to right itself, nor does it measure the vessel's margins of safety, which can only be done with a formal stability assessment.

    Over the years, the Transportation Safety Board of Canada (TSB) has investigated numerous occurrences involving fatalities where a lack of formal stability assessments was a contributing factor. The crews operating on vessels that had not been assessed for stability were not afforded the benefit of understanding their vessel's limitations. While Transport Canada (TC) regulations place the responsibility on masters to ensure that the vessel is seaworthy, the majority of fishing vessels are not required to undergo formal stability assessments.

    If TC continues to allow the majority of fishing vessels to operate without undergoing formal stability assessments, then many fishermen will remain unaware of their vessel's safe operating limits and thus be at risk of exceeding them.

    Assessing emergency preparedness

    Comprehensive emergency preparedness assessments provide fishermen with an opportunity to identify deficiencies in emergency procedures and equipment and to take mitigating action. Drills and follow-up briefings, which simulate a variety of situations and provide crew members an opportunity to provide feedback, can be one means to assess emergency preparedness effectively.

    The master had participated in the Safest Catch program and had applied some of the tools obtained during the program to improve emergency preparedness, such as purchasing immersion suits and developing a safety procedures manual. However, there had been no comprehensive emergency drills or follow-up briefings with the crew member after participation in the program. Without such drills and follow-up briefings, there were reduced opportunities to identify possible deficiencies and lifesaving equipment that was lacking.

    The SII found that fishermen assess and manage risk based on personal experience and do not always conduct drills. Although there are regulatory requirements for fishermen to conduct drills, follow-up on these regulations is difficult and infrequent for a variety of reasons, including the fact that the majority of fishing vessels do not undergo inspections. Furthermore, although fishermen are required to take Marine Emergency Duties (MED) training, which covers emergency drills, the SII found that this training does not instill the importance of safety drills. While the Safest Catch program also provides training on how to conduct emergency drills, its success relies on fishermen taking ownership of safety and conducting drills on a regular basis, which occurs in some cases but not in others.

    If fishermen continue to operate their vessels without comprehensively assessing them for emergency preparedness, and do not conduct drills and follow-up briefings that provide an opportunity to do so, then the risk remains that fishermen will not be prepared in an emergency, which may lead to fatalities.

    Automatic distress signal

    A vessel that is fitted with equipment such as an emergency position indicating radio beacon (EPIRB) is capable of automatically transmitting a distress signal to search and rescue authorities in situations where all other means of communication have failed.

    The Five Star was not equipped with a means to automatically transmit a distress signal. Search and rescue responders therefore did not receive notification of the emergency until approximately an hour and half after the capsizing, when 9-1-1 relayed the crew member's emergency call; as such, valuable time was lost in initiating the rescue effort.

    The TSB has received reports of 7 occurrences since 2010 (including this occurrence), where small fishing vessels capsized and/or sank without being equipped with an EPIRB and/or successfully transmitting a distress signal. These occurrences demonstrate that not all fishing vessels carry equipment capable of automatically alerting search and rescue authorities in the event of an emergency.

    The current regulations do not require vessels such as the Five Star to carry EPIRBs, nor do the proposed Fishing Vessel Safety Regulations (FVSR). Instead, the proposed FVSR give vessels such as the Five Star (i.e., vessels of a similar length on a similar voyage) an option to choose one of the following types of lifesaving equipment:

    • 1 or more life rafts or a combination of life rafts and recover boats of sufficient total capacity to carry all of the people on board; or
    • a means of 2-way radio communication and a sufficient number and size of immersion suits for each person on board if the water temperature is less than 15°C; or
    • an EPIRB.

    However, aside from an EPIRB, the options of lifesaving equipment in the proposed FVSR do not provide a means for automatically alerting search and rescue authorities in the case of an emergency.

    If fishing vessels continue to operate without carrying equipment capable of automatically transmitting a distress signal, and if neither the current nor the proposed regulations require them to do so, then there is a risk these vessels will not be able to automatically transmit a distress signal, resulting in search and rescue efforts being delayed or not initiated.

    Safety issues in the fishing industry

    The SII categorized actions impacting safety into 10 significant safety issues and found that there are complex relationships and interdependencies among them. These safety-significant issues are further analyzed in the SII. The following practices and procedures relating to at least 6 of the 10 safety-significant issues identified in the SII were evident in this occurrence.

    Stability

    Safety issues investigation findings Relationship to this occurrence
    Fishermen sometimes build or modify vessels without assessing stability. The original construction of the Five Star, which included a stern extension, never underwent a formal stability assessment.
    Fishermen determine the stability of a vessel based only on experiencing its movements in a variety of operating conditions. The master had transited Johnstone Strait without incident many times and was familiar with the area and the sea conditions.

    Fisheries resource management

    Safety issues investigation findings Relationship to this occurrence
    Fishermen compete for their share of the resource, which may encourage risk-taking activities such as overloading vessels, working while fatigued, operating in poor weather. The Five Star was carrying the largest catch of the past 38 deliveries and was operating in adverse following sea conditions.
    Fishermen modify their vessels to operate within Department of Fisheries and Oceans licence length restrictions. The original construction of the Five Star's hull met licence length restrictions. The stern extension, also part of the original construction, is not required to be included in licence length restrictions.

    Lifesaving appliances

    Safety issues investigation findings Relationship to this occurrence
    Fishermen do not always conduct drills. The crew member had been working on board for 2 years and had not participated in any emergency drills.

    Training

    Safety issues investigation findings Relationship to this occurrence
    Fishermen assess and manage risk based on experience. The master had transited Johnstone Strait without incident many times and was familiar with the area and the sea conditions. Based on this, he was granted a certificate of service as master of a fishing vessel of less than 60 gross tonnage (GT) without formal assessment.

    Safe work practices

    Safety issues investigation finding Relationship to this occurrence
    Fishermen do not always emphasize the importance of safety in work practices. It was not a standard work practice to wear a personal flotation device during fishing operations and some of the vessel's cargo was unsecured.

    Interdependency of safety issues

    The safety of fishermen is compromised by numerous issues which are interconnected. The following safety issues share a complex relationship and contributed to this occurrence:

    • stability awareness;
    • training, applying and practising learned skills and knowledge;
    • unsafe work practices;
    • access to and comprehension of safety information; and
    • the availability of lifesaving appliances.

    Past attempts to address these safety issues on an issue-by-issue basis have not led to the intended result: a safer environment for fishermen. The SII emphasizes that in order to obtain real and lasting improvement in fishing safety, change must address not just one of the safety issues involved in an accident, but all of them, recognizing that there is a complex relationship and interdependency among those issues. Removing a single unsafe condition may prevent an accident, but only slightly reduces the risk of others. The safety of fishermen will be compromised until the complex relationship and interdependency among safety issues is recognized and addressed by the fishing community.

    Findings

    Findings as to causes and contributing factors

    1. The decision to continue the voyage to Kelsey Bay, British Columbia, exposed the Five Star to following seas and wind against tide that caused the vessel to broach and heel to port.
    2. The heel increased the stress on the line securing the tote, causing the line to break and the tote and unsecured holding cages to shift, and the vessel to develop a port list.
    3. The port list, the vessel's increased topside weight, and the water retained on deck caused the Five Star to capsize.
    4. The master did not don a lifejacket or immersion suit prior to abandoning the vessel, which left him without the benefit of a flotation device, and he is presumed to have drowned.
    5. The vessel was not carrying equipment capable of automatically transmitting a distress signal; as such, the search and rescue response was not initiated until the crew member had reached the shore and called 9-1-1.

    Findings as to risk

    1. If Transport Canada continues to allow the majority of fishing vessels to operate without undergoing formal stability assessments, then many fishermen will remain unaware of their vessel's safe operating limits and thus be at risk of exceeding them.
    2. If fishermen continue to operate their vessels without comprehensively assessing them for emergency preparedness, and do not conduct drills and follow-up briefings that provide an opportunity to do so, then the risk remains that fishermen will not be prepared in an emergency, which may lead to fatalities.
    3. If fishing vessels continue to operate without carrying equipment capable of automatically transmitting a distress signal, and if neither the current nor the proposed regulations require them to do so, then there is a risk these vessels will not be able to automatically transmit a distress signal, resulting in search and rescue efforts being delayed or not initiated.
    4. The safety of fishermen will be compromised until the complex relationship and interdependency among safety issues is recognized and addressed by the fishing community.

    This report concludes the Transportation Safety Board's investigation into this occurrence. The Board authorized the release of this report on . It was officially released on .

    Appendices

    Appendix A – Five Star deck arrangement

    Appendix B – Five Star profile view

    Appendix C – Area of the occurrence