Marine Investigation Report M01M0005

Fire - Starboard engine room
Thebaud Sea
Offshore platform supply & diving support vessel
70 Miles East-southeast of Halifax, Nova Scotia

The Transportation Safety Board of Canada (TSB) investigated this occurrence for the purpose of advancing transportation safety. It is not the function of the Board to assign fault or determine civil or criminal liability. This report is not created for use in the context of legal, disciplinary or other proceedings. See Ownership and use of content.

Table of contents

    Summary

    In the early morning hours of 03 February 2001, while en route to the Sable Gas Fields off Sable Island, fire erupted in the starboard engine room of the Thebaud Sea. The engine room was quickly sealed after the crew mustered. With the crew accounted for, CO2 was released into the space. Approximately two and one-half hours later, after determining that the fire had been extinguished, a damage control team, equipped with hand-held fire extinguishers and fire hoses, entered the starboard engine room. Isolated pockets of fire were extinguished, hot spots cooled and the fire declared out. Several hours later, the crew was able to re-establish auxiliary and propulsion power in the port engine room. The vessel then returned to Halifax, Nova Scotia, under escort.

    Factual information

    Particulars of the vessel

    Name "THEBAUD SEA"
    Port of registry Halifax, Nova Scotia
    Flag Canadian
    Registry/licence number 821340
    Type Offshore Platform Supply & Diving Support Vessel
    Gross tonnage 2594
    Length 73.5 mFootnote 1
    Draught 7.0 m
    Built 1999, Escatawpa, Mississippi
    Propulsion Six Caterpillar 3516B Diesel Engines at 1901 kilowatts each, driving two electric directional thrusters
    Number of crew 13
    Registered owner Secunda Marine Services Ltd., Dartmouth, Nova Scotia

    Description of the vessel

    The Thebaud Sea is an offshore platform supply and diving support vessel of welded steel construction. The superstructure, which houses the wheelhouse, accommodation and the port and starboard engine rooms, is located forward. Each engine room contains three diesel-electric generators (main engines). A moonpool is located just aft of the superstructure and the dry bulk and liquid mud tanks are situated just aft of the moonpool. The port and starboard motor rooms are located aft. The vessel is equipped with a dual redundant dive-capable dynamic positioning system and carries an unmanned machinery space (UMS) certification.

    Photo 1. Thebaud Sea
    Image
    Photo 1 - Thebaud Sea

    History of the voyage

    The Thebaud Sea departed the Mobil dock at Dartmouth, Nova Scotia for the Sable gas fields on 02 February 2001 at 2010.Footnote 2 Until the time of the occurrence, the voyage was uneventful. Winds were from the northeast at 20 knots, 1 to 1.5 m seas and an air temperature of 0° Celsius (C). Shortly before 0400, the third engineer, after completing rounds of the port and starboard engine rooms, proceeded to the mess for a coffee. At 0400, a machinery alarm system sounded and the third engineer proceeded towards the control room to determine the cause of the alarm. When he opened the starboard engine room door, he saw flames emanating through the open steel grating at the mezzanine level. He immediately closed the door, proceeded back to the change room and activated the fire alarm. He telephoned the wheelhouse and informed the second officer of the fire. The second officer activated the general alarm and broadcast "fire in the engine room" on the internal communications system. Meanwhile, the third engineer apprised the chief engineer and the second engineer (who were resting in their cabins) of the situation while the crew mustered at their fire stations.

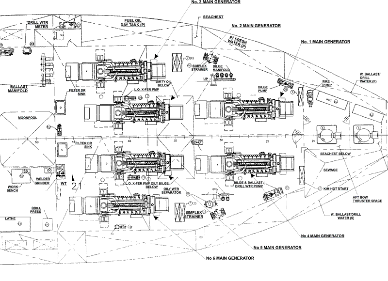
    Figure 1. Plan of the engine room
    Image
    Figure 1 - Plan of the engine room

    Shortly thereafter, the master arrived on the bridge, assumed command and sent the second officer to his muster station. The vessel's speed was reduced and the autopilot adjusted to bring her head into the wind. As the crew mustered on the afterdeck, the chief engineer proceeded to the port engine room to assess the situation and start the two remaining main generators. He transferred the starboard electrical load to the port engine room switchboard and isolated the starboard engine room switchboard. He then proceeded to his muster station and, with concurrence of the master, activated the starboard engine room fuel trip. At this time, the vessel experienced a black out. The chief engineer then proceeded to the emergency generator room where, to expedite the return of power to the vessel, he started the emergency generator and put it on load.

    In preparation for the release of CO2 into the starboard engine room, the master and chief engineer proceeded through a pre-release checklist and confirmed that:

    • fuel trips were activated;
    • ventilation fans were shut down;
    • fire dampers were closed;
    • the door between the port and starboard engine rooms was closed; and
    • the watertight door between the starboard engine room and the workshop was closed remotely from the bridge.

    With fire activity and the temperature increasing in the starboard engine room, a decision was made to release the CO2. At 0414, with all crew accounted for, the master gave the order and the chief engineer released the CO2 into the starboard engine room. Immediately afterwards, the master contacted Sable Offshore Energy Inc. (SOEI) communication centre with the initial notification of the occurrence. According to their safety protocol, SOEI communication centre notified the appropriate authorities onshore. At 0418, the release of CO2 was confirmed by the sound of the gas in the delivery piping.

    Shortly after the CO2 was released, a high-pitched noise was heard coming from the monkey island. An investigation of the sound revealed blue-coloured flames estimated at six to eight metres in length issuing from the number six main generator exhaust. The master, concerned with the possibility of fire in the engine exhaust trunking, ordered the standby fire team to rig fire hoses and prepare for possible boundary cooling; however, cooling was not required.

    Numerous updates were sent to the SOEI communications centre and, at 0428, the vessel was informed that Search and Rescue (SAR) resources had been tasked to render assistance.

    After the release of the CO2, smoke and combustion gases were observed escaping from the engine room ventilation exhaust, indicating the seal to the compartment had been breached. The starboard engine room boundaries were monitored and, at 0500, it was decided to attempt a visual observation of the starboard engine room through the after watertight door. Control of the watertight door was switched to local control and the door was cracked open. The fire team reported an in-draft air transfer and, under orders from the master, the door was closed. Ten minutes later, a second visual observation was made and, once again, the door was opened slightly. This time, the fire team reported an outdraft air transfer. The door was opened further to approximately 30 centimetres but, as visibility was zero, the door was closed once again. The fire team withdrew to the afterdeck. The chief engineer, who was in communication with the bridge, informed the team that entry into, and reconnaissance of the starboard engine room was critical.

    At 0533, the fire team leader, wearing self-contained breathing apparatus (SCBA) and carrying a handheld fire extinguisher, made the first entry into the starboard engine room. The fire team leader reported flames inboard of the number four main generator and discharged a dry chemical extinguisher at the fire. He then proceeded to the mezzanine level, emptied his extinguisher into observed flames in the area, and retreated to the workshop.

    Seventeen minutes later, a fire team of two made a second entry into the starboard engine room and proceeded back to the mezzanine level. They extinguished any observed flames with dry chemical extinguishers. The fire team proceeded back to the lower level of the starboard engine room and discharged their extinguishers at an observed hot spot. Detecting no other sign of flame, they retreated to the workshop.

    At 0621, the fire team made a third entry in the starboard engine room with fire hoses and spray nozzles to cool off any hot spots. The mezzanine level was inspected first, followed by the lower level. The fire team continued to spray the area as they backed out of the engine room to renew their air bottles. Twenty-two minutes later, a fourth entry was made into the starboard engine room to further quell any hot spots. The fire was confirmed extinguished at this time.

    At 0723, the first SAR resource, HMCS St. John's, which had been tasked by the Joint Rescue Co-ordination Centre (JRCC) - Halifax, arrived on scene and a military team boarded the Thebaud Sea to offer assistance. At 0848, a fire team consisting of vessel and military personnel entered the starboard engine room with heat-detecting thermal-imaging and air quality assessment equipment. They reported that the fire was out, there were no hot spots and the atmosphere was clean. With the starboard engine room reconnaissance completed, the fire team left the engine room and the vessel commenced to ventilate and expel the remaining smoke.

    At 0925, the engineering department started up the three main generators in the port engine room. Control of the port propulsion system, as well as a bow thruster and steering gear, were re-established. With all the necessary checks and trials completed, the military team departed the vessel and HMCS St. John's was released by JRCC - Halifax.

    At 1115, the Thebaud Sea, escorted by CCGC Sambro and the Venture Sea, got underway and, upon arrival at Halifax, secured alongside the Mobil Dock at 2130.

    Boat and fire drills

    While regulations require boat and fire drills to be conducted at intervals not exceeding one month,Footnote 3 the company's safety handbook called for all vessels engaged in offshore activities to carry out the drills on a weekly basis.

    Search and rescue operations

    Concurrent with the release of the CO2, a call was made to the SOEI communication centre, informing of the vessel's situation. SOEI relayed the information to JRCC - Halifax who immediately tasked a SAR helicopter, a Hercules aircraft, a naval destroyer and two Canadian Coast Guard SAR cutters to render assistance. While both aircraft were preparing for take-off, the vessel reported the fire under control and the aircraft were stood down.

    Upon arrival on-scene, HMCS St. John's offered the services of a full firefighting team equipped with air quality meter and an infrared thermographic device to the Thebaud Sea. As the fire was now under control, the master of the Thebaud Sea elected to use the military personnel and their equipment to advantage to assist the ship's complement in exploring and assessing the starboard engine room. The compatibility of the SCBA between the vessels permitted uninterrupted use of the equipment to combat fire.

    At 0910, the CCGC Bickerton, CCGC Sambro and the Venture Sea arrived on scene. As their direct assistance was not required, both cutters were asked to stand by.

    Damage to the vessel

    Fire damage to the forward section of the starboard engine room and mezzanine level was extensive. Most of the electrical cables were either heavily damaged or destroyed. The steel deck grating directly above the No. 4 main generator was noticeably distorted. Fire damaged the paint work on the mezzanine level directly above the No. 4 main generator. Heat from the fire caused the paint on the bulkhead separating the port and starboard mezzanines to blacken and blister in the port engine room.

    Fire damage to the No. 4 main generator was primarily to the forward section of the generator, namely: primary and secondary fuel oil filters; freshwater header tank; vibration damper; various accessories; and wiring harnesses mounted on the generator.

    Vessel/crew certification and personnel experience

    The Thebaud Sea was a new vessel that had been in service for fifteen months at the time of the occurrence. The vessel was certified, crewed, equipped and operated in accordance with existing regulations for a vessel of her size, type and the trade in which she was engaged.

    The master's experience included command on various tugs and offshore vessels since 1978. The chief engineer had served on various vessels for approximately twenty-five years and the third engineer had approximately fifteen years of watch-keeping experience in the engine room.

    All crew members of the Thebaud Sea had completed Marine Emergency Duties training.

    Main generator maintenance

    The No. 4 main generator had 5737 running hours at the time of the occurrence. Maintenance records indicated that the generator had been inspected and maintained according to the manufacturer's recommendations. The last inspection was performed 232 hours prior to the occurrence and revealed no problems with the generator.

    Examination of the no. 4 main generator

    Photo 2. Typical generator
    Image
    Photo 2 - Typical generator
    1. Intact fuel fitting/connection
    2. Exhaust manifold/potential source of ignition

    The No. 4 main generator was examined by the Transportation Safety Board of Canada (TSB) on the morning of 04 February 2001. The primary fuel oil filter housing runs the width of the generator and is located just forward of the generator and aft of the freshwater header tank. The secondary fuel oil filter housing runs half the breadth of the generator and is located directly above the primary fuel oil filter housing on the inboard side of the generator. The fuel oil selector cock was found to be in the "MAIN RUN" position, indicating the primary fuel oil filter was in use at the time of the occurrence. Directly aft of the primary and secondary fuel oil housings are the cylinder heads, a charge air after-cooler and the metal shielded exhaust manifolds. The two exhaust manifolds, with temperatures of about 1150° F (620° C), are within 60 cm of the failed fuel fitting/connection.

    Photo 3. Possible fuel sources
    Image
    Photo 3 - Possible fuel sources
    1. Damaged fuel fitting/connection (primary source of fuel)
    2. Damaged fuel hose (secondary source of fuel)

    The area of the generator in way of the fuel oil filters, freshwater header tank and forward-most cylinder heads was charred and covered with a combination of soot and debris that had fallen through the overhead grating. An area of "clean burn" was noted directly overhead of the fuel filters in way of distorted sections of open steel grating. There are also indications in the form of oily soot that fuel oil had flowed down the front of the generator. Inspection of sooting, charring and shadowing patterns on the generator indicate that the seat of the fire was located aft of the fresh water header tank on the generator, and extended aft toward the exhaust manifold located between the cylinder banks.

    Primary fuel oil filter

    Inspection of the primary fuel oil filter revealed that a composite fuel oil pressure sensing line, which consisted of a hydraulic hose and copper tubing, had failed in way of the hydraulic hose. The two hydraulic hose termination fittings were found affixed to the primary fuel oil filter and the copper tubing respectively. The badly charred hydraulic hose was found disconnected from both fittings and lying on top of the generator.

    Secondary fuel oil filter

    Inspection of the secondary fuel oil filter revealed a partial separation of the fuel oil outlet elbow from the end cover assembly. The separation was such that an O-ring, normally captured within the fuel oil filter end cover and completely hidden from view, was clearly visible. When the secondary fuel assembly was removed from the generator, extensive thread damage was noted on both the elbow and end cover assembly connections.

    Fuel fitting/connection failure

    As part of the investigation, the failed fuel fitting/connection and the damaged flexible fuel hose were sent to the TSB Engineering Branch for evaluation. A thorough examination and analysis of the items were carried out and Engineering Report LP 16/2001 yielded the following conclusions.

    • Separation of the 90° elbow connection resulted from extensive wear of the mating threads of the elbow and the internal threads of the fuel filter end bell fitting, probably initiated by a loss of torque or backing off of the jam nut assembly. The original looseness in the connection, provided by the combination of straight threads on the connector and slightly tapered threads in the end bell fitting, would have facilitated the relative motion of the threads driven by the normally imposed generator vibrations. Leakage past the degenerated threads of the connection would appear to have provided the source of fuel for the fire.
    • The hoses used in the generator would appear to be of a satisfactory type and construction for use in pressurized fuel systems using marine fuel oil.
    • The fuel hose, which was found separated after the fire, was believed to have failed well into the fire sequence.
    Photo 4. Note extensive thread damage on the 90° elbow connector (D) and the secondary fuel oil filter end bell (E)
    Image
    Photo 4 - Note extensive thread damage on the 90° elbow connector (D) and the secondary fuel oil filter end bell (E)

    Alarm and monitoring system

    The main and auxiliary machinery, as well as a fire detection system, are monitored by a data logging alarm and monitoring system (AMS). When a monitored parameter falls outside a pre-determined range, the alarm system detects the abnormality and enters an alarm state. This causes an audible and visual alarm to activate. Cancelling an alarm is a two-stage process that involves first silencing the alarm and then accepting it. Silencing the alarm only cancels the audible and visual alarms. To reset the alarm system to detect a subsequent alarm, it must be accepted.

    An examination of the AMS data logger printout revealed that the No. 4 main generator had been plagued by numerous low fuel oil pressure alarms over the previous two months. After each alarm, the generator fuel oil pressure was visually checked to determine its authenticity. In each case, the fuel oil pressure was observed to be normal and the alarm to be false. To prevent re-occurring false alarms, it was common practice to silence the alarm, but not accept it. This action effectively left the fuel oil pressure monitoring function inactive. It was noted the No. 4 main generator had suffered a low fuel oil pressure alarm which had been silenced, but not accepted/reset, approximately five and one-half hours prior to the occurrence. This resulted in the fuel oil pressure being unmonitored by the AMS at the time of the fire.

    The normal fuel oil pressure for the No. 4 main generator is 4.0 bar with the low fuel oil pressure alarm set at 2.0 bar. The minimum rated capacity of the fuel oil booster pump is 1260 litres per hour. At the time of the occurrence, the specific fuel consumption of the generator was estimated to be 310 litres per hour.

    Emergency fuel oil shut-off system

    The vessel is equipped with a manually operated, hydraulically actuated quick-closing valve system. The actuating system is connected through tubing and a series of petcocks to quick-closing isolation valves in the port and starboard engine rooms. The quick-closing valves, connected to the port and starboard day tanks, are used to quickly isolate all fuel flow from the selected tank in the event of an emergency. To prevent inadvertent operation of the quick-closing valves, the petcocks are normally left in the open position. This prevents any pressure build up in the signal lines as a result of temperature rise, by allowing the oil in the lines to expand and bleed back to the small header tank. To activate/close a valve, the appropriate petcock is left open and all remaining petcocks are closed. A small hydraulic hand pump is operated and produces pressure in the signal line, which activates a small piston mounted on top of the respective valve. This in turn trips/closes the valve. Once tripped, the only way to open the valve is to go to the valve and manually reset it.

    Photo 5. Fuel oil shut-off station
    Image
    Photo 5 - Fuel oil shut-off station

    Dynamic positioning system

    The Thebaud Sea is equipped with a dual redundant dynamic positioning system with a Det Norske Veritas DYNPOS AUTR designation. To meet an AUTR designation, a vessel must have an automatic position keeping system with redundancy in technical design. Some of the advantages of the dual redundant system are as follows.

    • The system is designed to avoid a total system failure in the event of a single failure.
    • If a system component fails, the other components will not be affected.
    • The working component of the system allows for corrective action to be taken by detecting a failure.
    • If the on-line computer in the system fails, an automatic switch-over to the stand-by computer will occur.

    Analysis

    Source of ignition and fuel for the fire

    Normally, for liquid fuel to ignite, it must be above its flash point for vapours to produce an ignitable mixture. In this instance, two exhaust manifolds with temperatures of approximately 1150° F (620° C) were present within 60 cm of the failed fitting/connections. The flash point of the fuel oil supplying the generator was determined to be 68° C. In the case of fuel released under pressure, as in this instance, ignition can take place at a temperature below the flash point of the fuel, provided that a source of ignition above the flash point of the fuel is present. Given the fire burn patterns and the fuel source for ignition, the exhaust manifolds are considered to be the source of ignition for the fire.

    The partial separation of the fuel fitting from the filter housing in conjunction with a fuel pressure of 4.0 bar would produce a readily ignitable atomized spray. Following the occurrence, when the fuel oil system had been pressurized, the O-ring elbow of the failed fitting started to spray fuel oil at 1.5 bar, i.e., some 37.5 per cent of the normal fuel oil pressure. Given the position of the exhaust manifolds, the fuel oil released from the failed fitting/connection on the secondary fuel oil filter housing is considered to be the primary source of fuel for starting the fire.

    Once the fire was established, a flexible fuel hose, which connected a composite signal line from the primary fuel oil filter to the low fuel oil pressure switch, burned through and failed. This resulted in a secondary source of fuel to feed and maintain the fire.

    Impact of the deactivation of the fuel alarm and monitoring system

    It is unlikely that the low fuel oil pressure alarm, even if armed, would be triggered in a timely manner prior to the onset of the fire, given:

    • the difference in value between normal and alarm fuel oil pressures;
    • that the fuel oil supply to consumption ratio is greater than four to one; and
    • the relatively small size of the fuel fitting/connection leak.

    Cause of blackout

    Prior to re-establishing main and auxiliary power onboard the vessel, an inspection of the quick-closing fuel valves by the chief engineer revealed that valves to both engine rooms were in the tripped position. This resulted in fuel starvation for all machinery in the port and starboard engine rooms and the subsequent blackout. The blackout occurred at the time the starboard engine room fuel trip had been activated. This would suggest that accidental activation of the port engine room fuel trip occurred around this time and would account for the blackout.

    An emergency generator is designed to start up and put itself on load in the event of a blackout. Given that time was of the essence, the chief engineer intervened and completed the process manually.

    Engine room exhaust ventilation

    When originally fitted at the shipyard, the dampers on the engine room exhaust ventilation were designed to be actuated remotely through the use of an electric solenoid. Ideally, a system such as this should be designed to fail in the closed position ("fail close"), i.e., any loss of electrical power results in the damper closing. During the subsequent fire damage repairs, the ventilation dampers were observed to have failed in the open position ("fail open"), i.e., they required power to close.

    It is most likely that, immediately after the onset of the fire, the electrical wiring which supplied power to the solenoid burned through and failed. With the loss of the electrical circuit to the solenoid, the engine room exhaust ventilation dampers could not be operated and, therefore, remained open.

    Emergency response

    The vessel is equipped with two separate engine rooms and only the starboard engine room fuel shut-off valve had been activated. As the electrical load had been transferred to three main generators in the port engine room, it would indicate that fuel was available to the port engine room. Soon after activating the starboard engine room fuel shut-off valve, the vessel suffered a total loss of all main and auxiliary electrical power. Given the small complement on board and, as time was of the essence, priority was placed on activities associated with extinguishing the fire and the cause of the blackout was not investigated. After the fire was extinguished, and during the subsequent start-up of the main generators in the port engine room, it was discovered the blackout was due to the inadvertent activation of the port engine room fuel shut-off valve. For this to have occurred, either the petcock for the port engine room shut-off valve may not have been fully closed or sufficient hydraulic pressure may have built up in the port emergency fuel shut-off system as a result of the fire, to activate the valve. Once the fire had been extinguished, power to the port engine room was restored and the vessel returned to port under her own power.

    The speed and efficacy in which the crew assembled and handled the emergency is directly attributed to their emergency response drills and exercise regime. Carried out on a weekly basis and at a frequency four times that required by regulation, the familiarity of the crew with the vessel and its emergency protocols and equipment was a significant factor in the timely and effective manner in which the fire was fought.

    Stack fire

    The exact cause of the No. 6 main generator stack fire could not be determined. One possible explanation is that, when the remote fuel trips were activated, the resulting loss in fuel to the running generator caused it to slow down. The governor, sensing the generator was now operating below rated rpm, went to a full fuel position. The generator, effectively starved of fuel, continued to slow down, resulting in incomplete combustion of the fuel being supplied to the cylinders. The incomplete combustion could have resulted in the dumping of raw fuel into the generator uptake, which ultimately flashed off due to the heat of the fire.

    Findings

    Findings as to causes and contributing factors

    1. The source of fuel for the fire was the failed fuel oil connection on the secondary fuel oil filter.
    2. The cause for the fuel oil fitting/connection failure was the backing off of the elbow locknut and the resulting relative motion between the two components.
    3. The sources of ignition for the fire were the generator exhaust manifolds.
    4. A secondary source of fuel for the fire was the burnt fuel oil pressure signal line from the primary fuel oil filter to the low fuel oil pressure alarm switch.

    Findings as to risk

    1. The use of a combination of straight and tapered threads in a pressurized system has a potential to generate leaks under certain circumstances.
    2. The engine room exhaust ventilation dampers were installed such that an electrical source of power was required to activate (close) them.

    Other findings

    1. The speed and efficiency with which the emergency was handled was directly attributable to the frequency of the emergency preparedness drills carried out onboard the vessel.
    2. The inadvertent closing of the port engine room fuel shut-off valve resulted in a blackout of the vessel.
    3. The exact cause of the stack fire on No. 6 main generator could not be determined.

    Safety action

    Safety action taken by the TSB

    A copy of the TSB Engineering Branch Report LP 16/2001 was sent to the generator manufacturer and the owners of the Thebaud Sea on 25 April 2001 for information and remedial action.

    Safety action taken by the vessel's owners

    A complete inspection of all fuel fittings and connections similar to the one that failed was carried out on the five remaining generators onboard the Thebaud Sea. No additional problems were detected with any of the other fittings and/or connections.

    A fleet-wide safety bulletin was issued to all ships' staff, providing guidance on the inspection of the fuel system on the specific make of generators.

    The fuel oil pressure alarm switches were relocated to eliminate the requirement of running a pressurized fuel oil line in the vicinity of the exhaust manifold.

    Splash guards were fitted to the fuel oil filters to redirect any potential fuel leaks to the bilge.

    Electric solenoids on the engine room exhaust ventilation dampers were replaced with a non-electrified manual closing arrangement (pull station).

    Safety action taken by Transport Canada

    Transport Canada Marine Safety (TCMS) has previously issued two related Ship Safety Bulletins (SSB) addressing issues similar to the ones involved in this particular occurrence: SSB 13/1985 - Fire Precautions with Respect to Fuel Oil Piping and Fittings, issued 18 July 1985 and SSB 08-2000 - Fire Precautions with Respect to Fuel Oil, Lubricating Oil, Hydraulic Oil Piping and Fittings, issued 22 June 2000.

    These bulletins drew attention to the possibility of fitting shields at connections to contain or deflect oil spray in case of breakage or leakage of piping or fittings and the integrity and condition of fittings. To highlight the potential hazards addressed by the SSBs, TCMS will include the subject of these bulletins as an information item in the November 2002 session of the Canadian Marine Advisory Council, Standing Committee on Design and Construction.

    Safety action taken by the manufacturer

    To date, TSB is not aware of safety measures instituted by the manufacturer.

    This report concludes the Transportation Safety Board's investigation into this occurrence. Consequently, the Board authorized the release of this report on .

    Appendices

    Appendix A - Sketch of the area of the occurrence

    Appendix B - List of supporting reports

    The following TSB Engineering Branch Report was completed:

    • LP 16/2001 - Fuel Hose Connections.

    This report is available upon request from the Transportation Safety Board of Canada.

    Appendix C - Glossary

    AMS
    Alarm and Monitoring System
    C
    Celsius
    CCGC
    Canadian Coast Guard Cutter
    CO2
    carbon dioxide
    HMCS
    Her Majesty's Canadian Ship
    JRCC
    Joint Rescue Coordination Centre
    SAR
    Search and Rescue
    SCBA
    Self-Contained Breathing Apparatus
    SOEI
    Sable Offshore Energy Incorporated
    SSB
    Ship Safety Bulletin
    TCMS
    Transport Canada Marine Safety
    TSB
    Transportation Safety Board of Canada
    UMS
    Unmanned Machinery Space
    °
    degree(s)
    minute(s)