Air transportation safety investigation report A20P0013

Runway excusion
WestJet Encore Ltd.
De Havilland Aircraft of Canada Ltd. DHC-8-402, C-FKWE
Terrace Airport, British Columbia

The Transportation Safety Board of Canada (TSB) investigated this occurrence for the purpose of advancing transportation safety. It is not the function of the Board to assign fault or determine civil or criminal liability. This report is not created for use in the context of legal, disciplinary or other proceedings. See Ownership and use of content.

Table of contents

    Summary

    On 31 January 2020, the WestJet Encore Ltd. De Havilland Aircraft of Canada Ltd. DHC-8-402 aircraft (registration C-FKWE, serial number 4467) was conducting flight WEN3107 from Vancouver International Airport, British Columbia, to Terrace Airport, British Columbia, with 4 crew members and 43 passengers on board. At 2106 Pacific Standard Time, during the landing roll on Runway 33, the aircraft drifted left from the snow-cleared area of the runway and the left main landing gear came into contact with a windrow. As a result, the aircraft was pulled to the left and the nose and right main landing gear also came into contact with the windrow. The aircraft travelled through the uncleared portion of the runway and the left main landing gear exited the runway surface, outside of the runway edge lights, travelling for approximately 400 feet before returning to the runway. During the runway excursion through the windrow and uncleared portion of the runway, the aircraft’s nose landing gear collapsed rearward. After the aircraft came to a stop, the flight crew requested the services of aircraft rescue and fire fighting. There were no injuries. The passengers were transported to the airport terminal by bus approximately 30 minutes after landing. The damage to the aircraft included the collapsed nose landing gear and damaged right propeller blades. The accident occurred in the hours of darkness with limited visibility due to snowfall.

    1.0 Factual information

    1.1 History of the flight

    Annex 13 to the Convention on International Civil Aviation requires States conducting accident investigations to protect cockpit voice recordings.Footnote 1 Canada complies with this requirement by making all on-board recordings—including those from cockpit voice recorders (CVR)—privileged in the Canadian Transportation Accident Investigation and Safety Board Act. While the TSB may make use of any on-board recording in the interests of transportation safety, it is not permitted to knowingly communicate any portion of an on-board recording that is unrelated to the causes or contributing factors of an accident or to the identification of safety deficiencies.

    The reason for protecting CVR material lies in the premise that these protections help ensure that pilots will continue to express themselves freely and that this essential material is available for the benefit of safety investigations. The TSB has always taken its obligations in this area very seriously and has vigorously restricted the use of CVR data in its reports. Unless the CVR material is required to both support a finding and identify a substantive safety deficiency, it will not be included in the TSB’s report.

    To validate the safety issues raised in this investigation, the TSB has made use of the available CVR information in its report. In each instance, the material has been carefully examined in order to ensure that it is required to advance transportation safety.

    On 31 January 2020, the occurrence flight crew arrived at Victoria International Airport (CYYJ), British Columbia (BC), at 1505Footnote 2 to begin their 3rd day of a 4-day pairing schedule, operating several flights in BC. The crew’s first flight of the day was to Vancouver International Airport (CYVR), BC, where they landed at 1843.

    At 1928, the WestJet Encore Ltd. (WestJet Encore) De Havilland Aircraft of Canada Ltd. DHC-8-402 aircraft (registration C-FKWE, serial number 4467) operating as flight WEN3107 departed CYVR, bound for Terrace Airport (CYXT), BC, with 4 crew members and 43 passengers on board. The captain was the pilot flying and the first officer (FO) was the pilot monitoring.

    At 2018, the flight crew received the aerodrome routine meteorological report (METAR) that had been issued for CYXT at 2000, which indicated the following: winds from 350° true (T) at 15 knots gusting to 24 knots, visibility ¾ statute miles (SM) in light snow, vertical visibility (sky obscured) 300 feet above ground level (AGL), temperature 0 °C, dew point minus 0 °C, and altimeter setting 29.03 inches of mercury.

    At 2019, 47 minutes before landing, the flight crew began preparing for the instrument landing system Y approach for Runway 33, which included generating the landing report.Footnote 3 Using the runway conditions from the operational flight plan, which indicated 100% trace wet snow, and the runway condition assessment matrix (RCAM)Footnote 4 table from WestJet Encore’s Quick Reference Handbook (QRH) (Appendix A), the flight crew assessed the runway condition code (RCC)Footnote 5,Footnote 6 as 5.Footnote 7

    At 2024, the crew reviewed the landing report generated from the aircraft communications addressing and reporting system (ACARS).Footnote 8 The landing distance had been calculated in accordance with the standard operating procedures (SOPs) set out in WestJet Encore’s Aircraft Operating Manual (AOM) and the calculations indicated that the runway length available was sufficient.

    At 2031, the flight crew received a pilot report (PIREP) from another aircraftFootnote 9 indicating that the braking action was good and that the runway was covered with ½ inch of snow. A few minutes later, the PIREP was revised to indicate ¼ inch of snow and state that the braking action was at least fair on landing.

    At 2033, the occurrence flight crew received the runway surface condition (RSC) report for Runway 15/33 from the controller at the Vancouver Area Control Centre (centre controller). The RSC report, which was issued at 1957, indicated:

    • 100 feet cleared width, 100% wet snow trace
    • remaining width 100% wet snow of 8 inches
    • temperature of 0 °C
    • Canadian Runway Friction Index (CRFI) of 0.09Footnote 10

    Although the CRFI was no longer required by WestJet Encore’s QRH procedures to calculate the landing distance or crosswind limit (see section 1.17 of the report), the flight crew discussed the CRFI value of 0.09 and its implications for the current runway conditions, given that a trace amount of wet snow did not seem reflective of the low CRFI value. The flight crew searched for information related to the CRFI in the QRH; however, the CRFI references had been removed when amendments were made to manuals the previous year. After discussion, the flight crew reassessed the RCC as 3 based on the braking action reported in the updated PIREP and on the RSC report. The RCC of 3 implied that braking deceleration or directional control could be noticeably reducedFootnote 11 and limited the crosswind component to a maximum of 14 knots (Appendix A).

    The flight crew actively tried to determine the requirements for landing. Using the winds from the 2000 METAR and the crosswind calculator on the flight crew’s electronic flight bag, they concluded that the crosswind component was within the 14-knot crosswind limit. The centre controller asked the occurrence flight crew which CRFI value would be required for landing. The flight crew replied that they were looking into it. The crew then asked for clarification on the last RSC, explaining that the airport was reporting a CRFI of 0.09 but also a trace of wet snow. The centre controller confirmed that that was indeed what the RSC had said.

    At 2040, the flight crew sent an ACARS message to WestJet Encore dispatch to ask if there were any limitations associated with a CRFI value of 0.09.

    Shortly thereafter, the centre controller advised the flight crew that vehicles were still conducting snow removal operations on the runway, and the flight crew asked if chemicals were being applied to it. The centre controller found out through communication with the CYXT flight service station (FSS) specialist that chemicals were not being applied to the runway because it was snowing too hard and then relayed this information to the flight crew.

    The flight crew was searching the AOM for more information on the CRFI, when, at 2042, the centre controller advised them that the CRFI value had risen to 0.15. The captain then realized that the reference to the CRFI had been removed from the crosswind component chart located in the Q400 Winter Operations Guide.Footnote 12

    At 2043, the flight crew received an ACARS message from WestJet Encore dispatch telling the crew to stand by and that they would call the CYXT airport staff. The captain subsequently reviewed the “Procedure for Landing on Contaminated Runways” flowchart (Appendix B).Footnote 13 The flight crew also remarked that the CRFI had improved and the crosswind was minimal.

    At 2045, the captain decided to continue the approach based on both the flight crew’s assessment of the conditions and the 14-knot crosswind limit.

    Approximately 1 minute later, the centre controller asked if a CRFI value of 0.15 was sufficient for landing, and the flight crew replied that it was. The flight crew then discussed the 14-knot crosswind limit and decided that they would calculate the crosswind component throughout the approach. They also discussed a missed approach in case the crosswind limit was exceeded. For the next few minutes, the flight crew continued preparing for the approach, and the captain provided an approach briefing. The flight crew discussed the 8 inches of snow that covered the portion of the runway that had not been cleared, then the captain briefed the missed approach procedure.

    At 2052, WestJet Encore dispatch sent an ACARS message that read that the CRFI was no longer in use operationally, that the CRFI was continuing to increase, that the conditions on the runway still involved 100% snow trace, and that they saw no issue with crosswinds. The flight crew had a brief discussion and established that they had not missed any reference to CRFI in the manuals.

    At 2053 approximately 13 minutes before landing, the flight crew made initial contact with the CYXT FSS. The FSS specialist advised the flight crew that the current winds were from 010° magnetic (M) at 10 knots, that there were multiple vehicles on the runway, and that he would advise them when the runway was clear. Within the same minute, the flight crew re-calculated the crosswind component to be 6 knots.

    At 2054, the FSS specialist provided the flight crew with the updated RSC report from 2053, which was as follows:

    • 100 feet cleared width,Footnote 14 100% wet snow trace
    • remaining width 100% wet snow of 11 inches
    • temperature of 0 °C
    • CRFI of 0.20

    This was the last RSC report before the occurrence.

    The flight crew discussed the improvement in the CRFI, and at 2055, the FSS specialist informed the flight crew that the visibility was still ¾ SM, with light snow and a vertical visibility of 300 feet AGL. He also stated that the conditions were deteriorating and that the visibility may be approximately ½ SM at the time of their arrival. The flight crew determined that the lowest authorized visibility to fly the approach was ½ SM.

    At 2056, based on the position of the inbound aircraft, and in accordance with NAV CANADA’s local FSS Unit Operations Manual,Footnote 15 the FSS specialist requested that the vehicles exit the runway.

    At 2101, the flight crew received a wind check from the FSS specialist indicating that the winds were from 010°M at 9 knots, and a minute later, the FSS specialist advised them that all of the vehicles had reported clear of Runway 15/33. At 2104, the flight crew reported being 3 nautical miles (NM) on final, and the FSS specialist gave a final pre-landing wind check of 020°M at 7 knots.

    At 2106:05, the aircraft reached the decision altitude,Footnote 16 which was at 250 feet AGL. In accordance with the WestJet Encore SOPs,Footnote 17 the flight crew made the appropriate calls indicating that the captain had acquired the visual reference needed to continue the approach. The captain used the approach lights to line up the aircraft and disengaged the autopilot in accordance with the SOPs.Footnote 18

    The final approach was conducted in darkness, with variable winds and limited visibilities. As the aircraft descended below 200 feet AGL on the approach, the winds fluctuated between 6 and 12 knots and varied from 290°M to 020°M.Footnote 19 The snowfall had increased in intensity and the FSS specialist estimated the visibility to be 5/8 SM. Due to the low visibility, only some of the runway edge lights were visible. The entire runway—including all of the runway markings such as the runway numbers, runway threshold markings, touchdown markings, and centreline markings—was covered with snow.

    The aircraft maintained its target approach speed and a nominal glide path. However, when crossing the threshold, the aircraft had drifted 15 feet to the left of the centreline. In the time between the crossing of the threshold and the initial touchdown, the winds fluctuated between 6 and 10 knots and varied from 290°M to 010°M.Footnote 20 Flight data indicate that control inputs were made to correct to the right. By the time the aircraft had reached a height of 18 feet AGL, it had drifted 10 feet to the right of the centreline. Further control inputs commanded the aircraft back to the left.

    At 2106:27, the aircraft landed on Runway 33, 1800 feet beyond the threshold. When the right main wheels touched down, the aircraft was 10 feet left of the centreline and the aircraft’s indicated airspeed was 135 knots. The aircraft then experienced an unexpected wind gust from 040°M at 15 knots.Footnote 21 When the left main wheels touched down, 1 second after the right main wheels had done so, the aircraft was 20 feet left of the centreline and drifting to the left. One second later, the left main landing gear came into contact with the windrow that was located about 50 feet left of the runway centreline. At the time of contact with the windrow, the aircraft was travelling at 133 knots, which gave the pilot full directional control authority of the aircraft using the rudder.

    The impact and drag created by the left main landing gear contacting the windrow pulled the aircraft to the left, resulting in the nose and right main landing gear also coming into contact with the windrow. The left main landing wheels proceeded off the runway surface, travelling to the outside of the runway edge lights, while the nose and right main landing wheels remained on the uncleared portion on the runway. The aircraft travelled with the left main landing gear off the runway surface for approximately 400 feet. The captain then manoeuvred the aircraft to the right, and the aircraft travelled back through the windrow and onto the cleared portion of the runway. During the runway excursion, the nose landing gear collapsed rearward. The aircraft came to a stop in the centre of the runway, approximately 3600 feet from the threshold, with the nose facing approximately 30° to the right (Figure 1).

    Figure 1. The occurrence aircraft on Runway 33 at Terrace Airport. Image taken approximately 9 hours after the occurrence (Source: Terrace Airport)
    Image
    The occurrence aircraft on Runway 33 at Terrace Airport. Image taken approximately 9 hours after the occurrence (Source: Terrace Airport)

    The FO declared an emergency and requested emergency vehicles. The flight crew completed the On-Ground Emergencies QRH checklist and shut down the engines. The captain communicated with the lead flight attendant and made an announcement to the passengers.

    At 2110, the airport’s aircraft rescue and fire fighting services arrived at the aircraft’s location. They inspected the aircraft for hazards and leaking fuel and informed the flight crew that the nose landing gear (NLG) appeared to be partially collapsed. The passengers were transported to the airport terminal by bus approximately 30 minutes after landing. The aircraft remained on the runway until the following day.

    1.2 Injuries to persons

    There were no injuries to the crew or passengers.

    1.3 Damage to aircraft

    The aircraft sustained substantial damage.

    1.4 Other damage

    One runway edge light was damaged in the runway excursion.

    1.5 Personnel information

    Table 1. Personnel information
      Captain First officer
    Pilot licence Airline transport pilot licence Commercial pilot licence
    Medical expiry date 30 September 2020 30 September 2020
    Total flying hours 9295 1865
    Flight hours on type 1555 715
    Flight hours in the 7 days before the occurrence 11.5 15
    Flight hours in the 30 days before the occurrence 37 51
    Flight hours in the 90 days before the occurrence 136.6 160.2
    Flight hours on type in the 90 days before the occurrence 136.6 160.2
    Hours on duty before the occurrence 6 6
    Hours off duty before the work period 16.8 16.8

    The flight crew were certified and qualified for the flight in accordance with existing regulations.

    The captain and FO successfully completed their pilot proficiency check on 19 January 2020 and 26 January 2020, respectively. In addition, they each completed both crew resource management (CRM) and threat and error management (TEM) training on 05 June 2019 and on 17 September 2019, respectively.

    In addition, the captain and FO completed their last winter operations exam on 06 November 2019 and 04 October 2019, respectively. The exam included questions on a variety of winter operations topics such as contaminated runway operations, de-icing procedures, and in-flight icing operations. The flight crew were also provided with a document containing 4 examples of using manufacturer data to determine landing distance in icing conditions.

    The captain and FO had completed several arrivals into CYXT while employed as pilots for WestJet Encore.
    Based on a review of the captain’s and FO’s work-rest schedules, fatigue was not considered a factor in the occurrence.

    1.6 Aircraft information

    Table 2. Aircraft information
    Manufacturer De Havilland Aircraft of Canada Ltd.
    Type, model, and registration DHC-8-402, C-FKWE
    Year of manufacture 2014
    Serial number 4467
    Certificate of airworthiness/flight permit issue date 17 April 2014
    Total airframe time 13 404.4 hours
    Engine type (number of engines) Pratt & Whitney Canada, PW-150A (2)
    Propeller/Rotor type (number of propellers) Dowty Aerospace, R408/6-123-F/17 (2)
    Maximum allowable takeoff weight 29 574 kg
    Recommended fuel type(s) Jet A, Jet A-1, Jet B
    Fuel type used Jet A

    Records indicate that the aircraft was certified, equipped, and maintained in accordance with existing regulations and approved procedures.

    1.6.1 Previous accident

    On 19 July 2019, the occurrence aircraft, operating as WestJet Encore scheduled flight 3362 (WEN3362), departed Fort McMurray Airport (CYMM), Alberta, on an instrument flight rules flight plan bound for Edmonton International Airport (CYEG), Alberta. During the landing at CYEG, the aircraft experienced a hard landing that resulted in significant structural damage to the forward fuselage of the aircraft. The TSB investigated this accidentFootnote 22 and a detailed inspection of the occurrence aircraft revealed wrinkled forward fuselage skins below the cockpit windows, as well as damage to the left NLG door, the forward pressure bulkhead, and the NLG assembly.

    The aircraft was subsequently repaired with manufacturer engineering and repair support and returned to service on 17 October 2019.

    De Havilland Aircraft of Canada Ltd. and WestJet Encore maintenance engineers conducted technical examinations of the aircraft following this occurrence.

    Finding: Other

    Based on the aircraft manufacturer’s and operator’s technical examinations, the investigation determined that neither the damage nor the structural repair work performed on the aircraft following the accident on 19 July 2019, contributed to the damage incurred during this occurrence.

    1.7 Meteorological information

    Aerodrome forecasts (TAFs) provide a description of the most likely weather conditions for aviation operations within a 5 NM radius of an aerodrome. The amended TAF for CYXT, issued on 31 January at 1811 and valid from 1800 on 31 January to 0500 on 01 February, was the following:

    • winds from 010°T at 10 knots, gusting to 20 knots
    • visibility ¾ SM
    • light snow and mist
    • overcast ceiling at 300 feet AGL

    According to the TAF, between 1800 and 2300, the prevailing visibility would temporarily be 3 SM in light snow, light rain, and mist, with scattered clouds at 300 feet AGL and an overcast ceiling at 1000 feet AGL.

    The METARs and aerodrome special meteorological reports (SPECI) at CYXT are summarized in Table 3.

    Table 3. Aerodrome meteorological reports for Terrace Airport in the hours shortly before the aircraft departed Vancouver International Airport to shortly before the occurrence
    Time (Type) Wind
    (Direction/ speed)
    Visibility
    (SM)
    Ceiling
    (AGL)
    Temp
    (°C)
    Dew point
    (°C)
    Altimeter (inches of mercury)
    1800 (METAR) 350°T/13 kt, gusting to 20 kt ¾ in light snow and mist Overcast ceiling 400 ft 0 0 29.17
    1900 (LWIS)*
    AUTO
    360°T/17 kt, gusting to 26 kt 0 −0 29.10
    1918 (SPECI) 360°T/13kt, gusting to 20 kt ¾ in light snow and mist Vertical visibility 200 ft 0 −0   29.07
    2000 (METAR) 350°T/15 kt, gusting to 24 kt ¾ in light snow Vertical visibility 300 ft 0 −0   29.03
    2100 (METAR) 030°T/9 kt ¾ in light snow Vertical visibility 300 ft 0 −0 29.03
    2123 (SPECI) 020°T/10 kt ¾ in light snow Vertical visibility 300 ft 0 −0 29.03

    * A limited weather information system (LWIS) is “an automated weather system that produces an hourly report containing wind speed and direction, temperature, dew point, and altimeter setting.” (Source: NAV CANADA, TERMINAV terminology database.)

    The runway surface conditions and CRFI values are summarized in Table 4.

    Table 4. Runway surface condition and Canadian Runway Friction Index reports for Runway 15/33 at Terrace Airport in the hours shortly before the aircraft departed Vancouver International Airport to shortly before the occurrence
    Issue Time Cleared width Remaining width Temp
    (°C)
    CRFI
    1800 100 ft, 100% wet snow trace 100% wet snow of 3 in. 3 0.20
    1841 100 ft, 100% wet snow trace 100% wet snow of 3 in. 0 0.26
    1851 0 0.17
    1900 100 ft, 100% wet snow trace 100% wet snow of 4 in. 0 0.20
    1957 100 ft, 100% wet snow trace 100% wet snow of 8 in. 0 0.09
    2045* 0 0.15
    2053 100 ft, 100% wet snow trace 100% wet snow of 11 in. 0 0.20

    * Verbal, unpublished CRFI report.

    The captain and dispatch discussed the weather conditions at CYXT during the pre-flight preparation, but the runway surface condition was not discussed.

    1.8 Aids to navigation

    Not applicable.

    1.9 Communications

    Not applicable.

    1.10 Aerodrome information

    CYXT is located approximately 3 NM south of Terrace, BC. The airport owner, operator, and certificate holder is the Terrace-Kitimat Airport Society. The Society follows the regulations and standards set out in Canadian Aviation Regulations (CARs) Subpart 302 and in Transport Canada’s (TC) Aerodromes Standards and Recommended Practices (TP 312).

    The airport has a NAV CANADA FSS that provides 24-hour advisory service in a Class E control zone that extends 5 NM around and 3700 feet above sea level over CYXT. The airport has 2 runway surfaces: Runway 15/33, which is 7497 feet long and 150 feet wide, and Runway 03/21, which is 5371 feet long and 150 feet wide. Runway 03/21 is not maintained in the winter.

    The approach to Runway 33 is over an unpopulated area with few sources of cultural lighting.

    1.10.1 Runway 33 lighting and markings

    The runway lighting system includes precision approach path indicators (PAPIs),Footnote 23 Simplified Short Approach Lighting System Indicator Lights (SSALR),Footnote 24 threshold lights, white high-intensity runway edge lights, and end lights. At the time of this occurrence, the SSALR, and edge lights were on setting 5Footnote 25 while the PAPIs and taxiway lights were on setting 3. There are no centreline lights.

    Runway 33 has the following markings:

    • threshold markings
    • runway designation markings, consisting of a solid 2-digit number
    • touchdown zone markings
    • aiming point markings consisting of 2 conspicuous stripes, 984 feet from the runway threshold
    • centreline markings

    Although the Terrace-Kitimat Airport Society Winter Maintenance Plan states that contaminants such as snow will be removed quickly and thoroughly to minimize accumulation,Footnote 26 at the time of the occurrence, the runway was covered by a layer of snow that obscured all of the runway markings. This was due to the fact that it was still snowing after the vehicles had stopped clearing the runway of snow approximately 10 minutes before the occurrence aircraft landed.

    1.10.2 Visibility

    At CYXT, FSS personnel determine visibility by visually locating markers surrounding the airport. At night in rain or snowfall, specific low-visibility markers will be used to determine visibility. For instance, if the glide path shed, which is ¾ SM distant and outfitted with a light, and the wind tower and treelines, which are ½ SM distant and unlit, are visible, the FSS will report ¾ SM visibility.

    A SPECI will be issuedFootnote 27 if the visibility decreases from ¾ SM to ½ SM; therefore, if the visibility is 5/8 SM, a SPECI would not be issued. At 6 minutes before the occurrence, the reported visibility was ¾ SM in light snow. However, the FSS specialist estimated the visibility to be 5/8 SM at the time of the occurrence, and therefore a SPECI was not issued. The flight crew was unaware that the visibility had reduced from ¾ SM to 5/8 SM.

    1.10.3 Snow clearing

    During runway snow clearing operations, a snow plow travels along the entire length of the runway, pushing snow aside and leaving it to accumulate on the edge of the cleared area. This accumulation of snow is then pushed aside by a following snow plow or in subsequent passes. In order to clear a specified width and length of a runway, several passes are required. However, with each pass, the accumulation of snow increases, creating a windrow. As wet snow accumulates, it can increase in height unevenly and form large hard-packed ice pieces (Figure 2).

    Figure 2. Windrow and occurrence aircraft left main landing gear track along Runway 33. Image taken approximately 5 hours after the occurrence (Source: Terrace Airport)
    Image
    Windrow and occurrence aircraft left main landing gear track along Runway 33. Image taken approximately 5 hours after the occurrence (Source: Terrace Airport)

    On the day of the occurrence, the airport had been conducting ongoing snow clearing operations involving 3 snow plow trucks with tow-behind sweepers. The priority was to clear an area 130 feet wide, along the centreline for the entire length of Runway 15/33; however, due to the continuous snowfall, only a 100-foot wide area was cleared of snow. The remaining width of the runway was last reported as 11 inches of wet snow. Separating the cleared portion from the remaining width was a windrow approximately 18 inches high. These runway snow clearing operations continued until approximately 10 minutes before the occurrence aircraft landed.

    Airports can report windrows including location and height as part of the RSC (for example, “along cleared width”); however, it is not part of the minimum information to be provided in an RSC report.Footnote 28 The airport did not include the windrow in the RSCs in the 3 hours preceding the occurrence and, as a result, the crew was likely unaware of their existence or location.

    1.10.4 Canadian Runway Friction Index

    If wet snow has a high moisture content, it results in slush-like conditions that can cause variable friction ranges, and the CRFI will be invalid as a result.

    TC Advisory Circular (AC) 302-013: Airport Winter Maintenance and Planning provides guidance to airport operators on CRFI procedures. Issue 03 of AC 302-013 allowed for a wet snow test to determine the moisture content and CRFI measurement in wet snow. This issue of the AC indicated that “decelerometer readings taken in wet snow will result in a valid CRFI provided the snow is not too wet. Determining when the snow is too wet is crucial. With excessive water content, hydroplaning will occur and the CRFI reading will be invalid.”Footnote 29

    In the subsequent issue of AC 302-013 (Issue 04), an amendment was made to clarify that CRFI is not valid under certain conditions and should not be provided when the runway surface conditions include wet snow on the runway surface.Footnote 30

    Airport operators are expected to follow TC regulations, but they are not required to comply with the guidance provided in ACs. At the time of the occurrence, the Terrace-Kitimat Airport Society Winter Maintenance Plan followed guidelines provided in Issue 03Footnote 31 of AC 302-013 and used the AC as guidance for its CRFI measurement procedures. In addition, the CRFI values obtained on the day of the occurrence were consistent throughout the day. The airport operator, however, was unaware that WestJet Encore was not using CRFI to assess runway suitability for landing nor was WestJet Encore required to inform the airport operator.

    At the time of the occurrence, there was no regulation excluding wet snow from runway surface conditions in which a CRFI could be provided. However, since that time, on 15 May 2020, a regulationFootnote 32 and associated standardFootnote 33 on friction measurement, which do not include wet snow, came into effect.

    1.11 Flight recorders

    The occurrence aircraft was equipped with a flight data recorder (FDR) and a cockpit voice recorder (CVR). Data from both were successfully downloaded at the TSB Engineering Laboratory in Ottawa, Ontario. Although the FDR captured the occurrence flight, power to the FDR was interrupted when the aircraft came into contact with the windrow, resulting in the remainder of the landing roll data not being recorded. The FDR had over 140 hours of usable data.

    Due to the short period (2 seconds) between the landing and the impact with the windrow in this occurrence, the flight data available were insufficient for estimating the friction characteristics of the runway and, therefore, the actual runway conditions could not be determined.

    It is likely that the CVR also stopped receiving power supplied from the aircraft’s main power supply. However, the CVR was equipped with an independent power supply and continued to record for approximately 11 additional minutes after touchdown.

    1.12 Wreckage and impact information

    The aircraft manufacturer assessed the damage to the aircraft at CYXT between 02 and 04 February 2020, to determine the extent of the repairs required to return the aircraft to service. The following observations are based on the aircraft damage report generated by De Havilland Aircraft of Canada Ltd., dated 07 February 2020.

    1.12.1 Fuselage and nose landing gear

    During the excursion through the windrow and uncleared portion of the runway, the NLG bay became packed with ice and snow, which caused structural deformation leading to the drag strut release from the trunnions and the shearing of numerous fasteners. This allowed the NLG strut assembly to rotate aft about the shock strut pivot points. During the accident sequence, the NLG uplock structure was torn from the forward fuselage structure.

    As a result of the NLG shock strut assembly rotating rearward into the belly section of the forward fuselage, there was significant damage to several flight control systems installed in the lower forward fuselage (below the cockpit floor) of the aircraft. There was also significant structural damage to the forward pressure bulkhead, composite nose assembly, cockpit floor structure, and lower forward fuselage skins.

    1.12.2 Propellers

    During the excursion through the snow and ice windrows, all 6 blades of the right-hand propeller made contact with a foreign object—likely snow or ice—and the tips of the propeller blades were damaged to varying degrees (Figure 3). The propeller blade debris damaged the right-hand ice shield and underlying fuselage skins in 2 locations on the right side of the fuselage. No piece of the blades penetrated the aircraft cabin.

    Figure 3. Right-hand propeller (Source: De Havilland Aircraft of Canada Ltd.)
    Image
    Right-hand propeller (Source: De Havilland Aircraft of Canada Ltd.)

    The left-hand propeller was not damaged.

    1.13 Medical and pathological information

    The investigation determined that there was nothing to indicate that the flight crew’s performance was degraded by medical, pathological, and physiological factors.

    1.14 Fire

    Not applicable.

    1.15 Survival aspects

    Not applicable.

    1.16 Tests and research

    1.16.1 TSB laboratory reports

    The TSB completed the following laboratory reports in support of this investigation:

    • LP027-2020 – FDR Analysis
    • LP028-2020 – CVR Audio Recovery

    1.17 Organizational and management information

    1.17.1 General

    WestJet Encore is a regional airline that operates 47 De Havilland Aircraft of Canada Ltd. DHC-8-402 aircraft under CARs Subpart 705 (Airline Operations). In accordance with regulations, the company has a safety management system.

    1.17.2 Removing the Canadian Runway Friction Index reference

    Since 2015, WestJet Encore had been using both the manufacturer’s performance data, which did not include CRFI values, as well as the TC CRFI guidance to determine aircraft performance on contaminated runways. When a valid CRFI value was available, flight crews were required to use it to determine the landing distance and maximum crosswind limit.

    In 2019, because WestJet Encore had been using performance data from the manufacturer for operating on contaminated runways, the company decided to remove references to the CRFI from its manuals and procedures. This change was in line with guidelines that prioritized manufacturer data set out by the U.S. Federal Aviation Administration (FAA) and TC (see section 1.18.3 of the report).

    Following this decision, WestJet Encore published several revisions to its AOM,Footnote 34 QRH,Footnote 35 and Winter Operations Guide.Footnote 36 These revisions included a number of changes, both editorial and procedural in nature. As part of these revisions, in August and September 2019, references to the CRFI were removed, the procedure for using the CRFI when calculating landing distance on a contaminated runway was changed, and the crosswind component chart was added to the Winter Operations Guide, but it did not include the CRFI scale (Figure 4).

    Figure 4. Comparison of crosswind component charts. The version on the left was included in Revision 006 of the Quick Reference Handbook (effective 30 November 2017) and included the Canadian Runway Friction Index scale above and below the graph. The version on the right is included in Revision 23 of the Winter Operations Guide (effective 10 December 2019). (Source: WestJet Encore Ltd., with TSB annotations)
    Image
    Comparison of crosswind component charts. The version on the left was included in Revision 006 of the Quick Reference Handbook (effective 30 November 2017) and included the Canadian Runway Friction Index scale above and below the graph. The version on the right is included in Revision 23 of the Winter Operations Guide (effective 10 December 2019). (Source: WestJet Encore Ltd., with TSB annotations)

    When a CARs Subpart 705 operator makes changes to its manuals, the revisions are submitted to TC for approval. As part of the approval process, TC checks to ensure that the revisions comply with the regulations. Because there is no regulation requiring that the CRFI be included in manuals as a reference, or that operators use the CRFI to determine runway suitability, the manual revisions WestJet Encore submitted to TC were approved.

    To identify any risks that may result from these manual revisions, WestJet Encore completed 2 proactive risk assessmentsFootnote 37 as part of the risk management process of its safety management system.Footnote 38 Although both assessments identified the large number of changes made to the manuals as one of the risks, they did not specifically mention the change involving the removal of the CRFI.

    To mitigate the risks identified in the risk assessments, WestJet Encore communicated the changes made to the manuals by publishing a read-and-sign memo, providing a PowerPoint presentation, giving a webinar presentation, and holding an online forum. In addition, drafts of the revised AOM and QRH, along with 2 memos, were released approximately 1 month before their effective date so that pilots could study them. The airline also provided examples of how to calculate landing performance assessments via the Q400 Takeoff and Landing Performance Assessment (TALPA) method.Footnote 39

    The occurrence crew completed the read-and-sign memo; viewed the webinar; and received the PowerPoint presentation, the revised AOM, the revised QRH, and the examples of how to calculate landing performance using the TALPA method.

    In September 2019, to minimize any potential confusion or disruption in operations that could be caused by the revisions, WestJet Encore published a flight operations communication to inform flight crews that the CRFI would no longer apply to crosswind limits.Footnote 40 As well, line pilots from the flight standards team conducted more line flying during the period of transition following the release of the revised AOM to help staff understand the changes. In addition, the changes themselves were limited to the checklist and briefings; minor procedural changes were postponed to the next revision. The items that were removed from the checklist were associated with a caution light or aircraft warning system.

    Although the crosswind component chart that referred to the CRFI had been removed from WestJet Encore’s manuals, it still appeared in both the Transport Canada Aeronautical Information Manual (TC AIM) and the Canada Flight Supplement at the time of the occurrence. Neither of these manuals were available to the flight crew on their electronic flight bag or in the aircraft; however, the regulations did not require that they be available.

    1.17.3 Procedures before and after the removal of the Canadian Runway Friction Index from manuals

    Before the manuals were revised, if a CRFI value was reported, flight crews would use it to determine the required landing distance on a contaminated runway and would consult the CRFI crosswind component chart to obtain a crosswind limit.Footnote 41 At that time, the Winter Operations Guide stated that “[i]n no case shall the crosswind value exceed the lower of either the CRFI max crosswind or the AOM crosswind limitation for the runway surface condition.” [emphasis in original]Footnote 42

    For example, with a CRFI value of 0.20 (which was reported shortly before the occurrence), the crosswind limit would be 0 (Figure 5), meaning that any crosswind component would exceed the limitation.

    Figure 5. Crosswind component chart with Canadian Runway Friction Index scale. A Canadian Runway Friction Index value of 0.20 indicates a 0-knot crosswind component (circled). (Source: WestJet Encore Ltd., DHC-8-400 Quick Reference Handbook, Revision 006 [effective 30 November 2017], p. 2-5, with TSB annotations.)
    Image
    Crosswind component chart with Canadian Runway Friction Index scale. A Canadian Runway Friction Index value of 0.20 indicates a 0-knot crosswind component (circled). (Source: WestJet Encore Ltd., DHC-8-400 Quick Reference Handbook, Revision 006 [effective 30 November 2017], p. 2-5, with TSB annotations.)

    After references to the CRFI were removed from the manuals, flight crews would input the contaminant type and depth and the pilot-reported braking action into the RCAM to determine the landing distance required and the corresponding crosswind limit.

    In this occurrence, with the new change in place, the flight crew was given the RSC that included trace (depth less than 1/8 inch [3 mm]) and wet snow (contaminant type). The RCAM provided an RCC of 5, which indicated good braking and a 32-knot crosswind limit. The flight crew used the most conservative parts of the PIREP and determined that with ½ inch of snow and medium braking action, the RCC should be downgraded to 3, which would provide a 14-knot crosswind limit (Appendix A).

    The flight crew were familiar with the process of completing these calculations. The calculation indicated that the landing distance available on Runway 15/33 was sufficient, and the flight crew used the Maximum Crosswind column on the RCAM for their maximum crosswind component.

    1.18 Additional Information

    1.18.1 Human factors

    1.18.1.1 Visual cues during approach and landing at night

    During the visual segment of an approach at night, a number of visual cues are available to crews to locate the runway, to assess the aircraft’s position relative to the runway environment, to maintain the aircraft on the correct glide path, to align the aircraft with the runway centreline, and to evaluate the distance to the end of the runway. These cues include

    • cultural lighting surrounding the airport to locate the runway and assess the aircraft’s position relative to it;
    • position of the runway lights in the aircraft windscreen and the rate/direction of any change in the position of these lights;Footnote 43
    • aspect ratio of the runway edge lights to the runway end/threshold lights;Footnote 44
    • linear perspective (degree of convergence) of the parallel lines of runway edge lights;Footnote 45
    • amount of space the pilot sees between the individual runway edge lights;Footnote 46 and
    • runway visual approach aids, such as PAPI and SSALR approach lights.

    As an aircraft moves beyond the decision altitude, visual cues associated with the runway environment will become increasingly visible to the flight crew and will assist with the assessment of the aircraft’s position and rate of change of position in relation to the runway.

    As the aircraft flies over the threshold and commences the landing phase, the runway markings (e.g., runway designation markings, touchdown zone, aiming point, centreline) and the degree of asymmetry between the runway edge lights are used to establish and maintain the aircraft’s position in the middle of the runway and to determine the proper touchdown zone and distance to the end of the runway. As the aircraft glides over the runway, the apparent movement of the runway edge lights produces an optical flow in the crew’s peripheral field of view, providing an additional positioning cue that can be used to assess and maintain the aircraft’s position in the middle of the runway.

    Optical flow is the apparent movement of objects or surfaces in a visual scene caused by the relative movement between an observer and the objects and surfaces in his or her field of vision as he or she moves. When the optical flow of the left and right edge lights is symmetrical—in other words, when the distance between the lights on the left is the same as the distance between the lights on the right—the aircraft is lined up with the centre of the runway. However, when the optical flow is no longer symmetrical and the distance between the runway edge lights appears to decrease on one side and increase on the other, it means that the aircraft is deviating toward the side on which the distance is decreasing.

    1.18.1.2 Impact of poor visibility on the crew’s ability to assess and maintain aircraft positioning

    In conditions of poor visibility, runway environment visual cues will become visible to the flight crew later in the approach sequence than they would under good viewing conditions. When these visual cues are eventually acquired, there is less time available to recognize and identify them, as well as to understand their configuration in order to effectively judge aircraft position and movement relative to the runway.

    The movement of snowflakes at night against a black background provides strong signals to a pilot’s peripheral vision that are difficult for the visual system to ignore. Depending on the density of the snowflakes and the level of forward lighting from the aircraft (such as the landing lights), the light back-scattered by snowflakes makes it more difficult for a pilot to detect and distinguish lights in the visual environment than if there were no snow.

    In this occurrence, while the actual visibility for the flight crew at any point along the approach path and landing cannot be known, the FSS specialist at CYXT estimated the visibility at the time of the occurrence to be 5/8 SM, or 3300 feet. Figure 6 shows the flight crew’s estimated field of view with a visibility of 5/8 SM compared to a visibility of ¾ SM.

    Figure 6. The estimated flight crew's field of view with a visibility of 5/8 statute mile (inner area) compared to a visibility of ¾ statute mile (outer area) from the threshold (Source: Google Earth, with TSB annotations)
    Image
    The estimated flight crew's field of view with a visibility of 5/8 statute mile (inner area) compared to a visibility of ¾ statute mile (outer area) from the threshold (Source: Google Earth, with TSB annotations)

    The occurrence aircraft’s landing lights were on during the approach and landing. While landing lights can make it difficult to detect and distinguish other lights in the visual environment during snowfall, they will enhance the local contrast among adjacent features of objects in the visual scene and give information about the depth and size of those objects (such as the depth of windrows).

    1.18.2 Decision making and situational awareness

    Sound and timely pilot decision making is critical in all phases of flight. The decision-making process involves gathering information, understanding the information, arriving at a decision, and acting on that decision. The process also involves identifying issues and threats, and assessing options, taking into account the associated risks. Effective decision making is critical for effective performance in dynamic time-critical environments since it reduces the need for time-consuming evaluation of the situation and enables quick actions. Knowledge gained through experience and training will facilitate flight crew decision making by improving the accuracy of situational awareness.Footnote 47

    Situational awareness is key to pilot decision making. In a dynamic environment, situational awareness requires extracting information from the environment, integrating this information with relevant internal knowledge to create a coherent mental picture of the current situation, and using this picture to anticipate future events.Footnote 48

    To maintain accurate situational awareness, the flight crew must receive clear and accurate information about a situation. If the information is ambiguous, conflicting, or not available as expected, it becomes much more difficult to capture, understand, and assimilate, and both the workload and the risk of inaccurate or incomplete awareness of the situation increase. When decision makers are presented with conflicting or ambiguous information, it has been found that they typically collect more information, actively work to resolve the conflicting information, proceed with what they believe is an acceptable amount of uncertainty, and plan for the worst-case scenario. Conflicting information in particular has been shown to reduce the accuracy of a decision, increase decision times, and lower confidence in the correctness of the decision.Footnote 49

    1.18.2.1 Crew resource management

    CRM is the effective use of all available resources—including human, hardware, and information resources—to conduct flights safely and efficiently.Footnote 50 CRM includes skills, abilities, attitudes, communication, situational awareness, problem solving, and teamwork. CRM is linked to the cognitive abilities and interpersonal skills required to manage a flight. These cognitive abilities include the mental processes needed to establish and maintain accurate situational awareness, solve problems, and make decisions.

    1.18.2.2 Threat and error management

    Modern CRM incorporates TEM. The 3 core elements of TEM are threats, errors, and undesired aircraft states. Every flight has hazards that the crew must manage. These hazards, referred to as threats, increase flight risks and may include environmental threats (adverse weather conditions, runway contamination, etc.) or operational threats (short runways, etc.). TEM emphasizes the principles of anticipation, recognition, and recoveryFootnote 51 and is based on the proactive detection of threats that could reduce safety margins. Crews can establish counter measures during the planning stage or during flight, modifying the plan according to circumstances.

    Effective error management is associated with specific behaviours by the flight crew, the most common being vigilance, an invitation to ask questions or provide feedback, and assertiveness. Although threats exist and errors occur during most flight segments, they are rarely accompanied by serious consequences, because the crew is managing them effectively. Effective risk management in the cockpit is intrinsically linked to effective CRM.

    1.18.3 Takeoff and Landing Performance Assessment and the Global Reporting Format

    The Global Reporting Format (GRF) for reporting runway surface conditions was developed by the International Civil Aviation Organization (ICAO) Friction Task Force. It focused on addressing shortcomings in current standards and recommended practices related to methods used to assess and report runway friction characteristics, the use of measured friction values for flight operation purposes, and the removal of contaminants in a timely manner. The concept relies on an RCAM, which uses a set of criteria to assess the runway surface condition and assign a corresponding RCC. This is based on a methodology developed by the FAA and industry to communicate actual runway conditions to pilots in terms that directly relate to expected aircraft performance.

    On 15 August 2016, the FAA issued Safety Alert for Operators (SAFO) 16009 to “notify operators, pilots, training providers, and other personnel of changes in runway condition reporting when a runway is anything other than dry.”Footnote 52 SAFO 16009 states that the FAA is implementing RCAM to be used by airport operators to assess runway conditions and determine the numerical RCC. It further explains

    The RCAM is presented in a standardized format, based on airplane performance data supplied by airplane manufacturers, for each of the stated contaminant types and depths. The RCAM replaces subjective judgments of runway surface conditions with objective assessments tied directly to contaminant type and depth categories. […]

    Pilot braking action reports will continue to be solicited and will be used in assessing braking performance.Footnote 53

    This change in reporting the runway surface condition came into effect in the United States on 01 October 2016. SAFO 16009 encouraged operators to develop procedures that address these changes.Footnote 54

    In August 2016, TC issued Civil Aviation Safety Alert (CASA) No. 2016-08 to alert Canadian pilots, flight dispatchers, air operators, and private operators to the changes affecting flight operations in the United States.Footnote 55 In August 2018, TC issued CASA No. 2018-08, which says that manufacturer data have priority over an estimate provided by CRFI.Footnote 56 Further, the TC AIM states, “The onus for the production of information, guidance, or advice on the operation of aircraft on a wet and/or contaminated runway rests with the aircraft manufacturer.”Footnote 57

    WestJet Encore had manufacturer performance data to provide guidance in conducting flight operations on contaminated runway surfacesFootnote 58,Footnote 59 and although the guidance documents from TC did not discuss the removal of CRFI guidance information for flight operations, they did state that manufacturer data was to be prioritized over CRFI. Therefore, WestJet Encore removed the CRFI from its manuals by September 2019 to simplify the procedures.

    In July 2019, TC issued AC 300-019 to provide airport and aerodrome operators with guidance about the new GRF and stated that the implementation date required by ICAO was 05 November 2020.Footnote 60 The second issue of AC 300-019, published in February 2021, states that the date for the GRF to be implemented in Canada is 12 August 2021.Footnote 61 This new issue of AC 300-019 indicates that airports such as CYXT will continue to report CRFI in certain conditions. It also explains that CRFI allows airports and aerodrome operators to confirm, upgrade, or downgrade preliminary RCC data in order to provide an accurate representation of the actual slipperiness of the runway.Footnote 62

    1.19 Useful or effective investigation techniques

    Not applicable.

    2.0 Analysis

    2.1 Introduction

    The flight crew were certified and qualified for the flight in accordance with existing regulations. The investigation determined that there was nothing to indicate that the flight crew’s performance was degraded by medical, pathological and physiological factors. Records indicate that the aircraft was certified, equipped, and maintained in accordance with existing regulations and approved procedures.

    Both the approach and the landing took place at night on a snow-covered runway, with limited visibility due to snowfall and winds varying in speed and direction.

    This analysis will focus on visual cues at night, the factors involved during the landing phase, and changes to the way runway condition assessments are performed, including the removal of the Canadian Runway Friction Index (CRFI) from WestJet Encore Ltd.’s (WestJet Encore’s) operations manuals.

    2.2 Visual cues at night

    A number of visual cues may be used by pilots to determine their position relative to the runway environment at night. In conditions of poor visibility, there are fewer cues available compared to clear conditions.

    At the time of the occurrence, the visibility was estimated at 5/8 statute miles (SM) in light snow, or 3300 feet. When the aircraft reached the decision altitude of 250 feet above ground level (AGL) on the approach, the initial segment of approach lights for Runway 33 was visible and the captain used these lights to line up the aircraft for the approach.

    The runway lighting system, which includes runway edge lights, precision approach path indicators (PAPIs), and approach lights, was the main source of lighting available to assess the aircraft’s position relative to the runway environment, maintain the aircraft on the correct glide path, and align the aircraft with the runway.

    As the aircraft crossed the threshold, the approach lights were no longer visible in the flight crew’s field of view to help with the alignment of the aircraft along the centreline. The external visual references were limited because snow covered all runway markings and the snowfall obscured the cultural lighting surrounding the runway.

    Once over the runway surface, the flight crew had to judge the aircraft’s lateral position based on their assessment of both the degree of asymmetry between the runway edge lights and the symmetrical optical flow provided by the runway edge lights—which were less prominent due to the snowfall—and on the detection of the aircraft’s proximity to the windrows.

    Finding as to causes and contributing factors

    Given the falling snow and the snow-covered runway, there were limited visual cues available to the flight crew, which decreased their ability to accurately judge the aircraft’s lateral position once it was beyond the threshold.

    2.3 Landing

    Given the continuous snowfall, the snow clearing vehicle operators were not able to keep the full 150-foot width of the runway clear. Instead, they focused on keeping the runway cleared to a width of 100 feet, which is only 2 feet more than the minimum runway width required for the aircraft to land. This resulted in windrows on the runway, which were not cleared before the occurrence aircraft landed. These windrows were not reported to the pilots, nor were they required to be.

    Finding as to causes and contributing factors

    Snow clearing operations cleared the centre 100 feet of the runway, which resulted in windrows that were approximately 18 inches high along the edges of the cleared area. This reduced the pilot’s lateral manoeuvring room during the landing.

    Throughout the approach and landing, the crew was dealing with winds that fluctuated between 6 and 12 knots and a wind direction that varied between 40° left and 50° right of the centreline. Although the captain was correcting for drift from the centreline, the variable and unpredictable winds made it difficult to maintain alignment with the centreline.

    Before touchdown, the aircraft started drifting to the left. By the time the captain recognized the drift and applied control inputs to correct for it, the aircraft was already touching down. At this point, the aircraft encountered a 15-knot wind gust from 040° magnetic (M), or 70° off to the right of the centreline.

    Finding as to causes and contributing factors

    The aircraft initially touched down 10 feet left of the centreline due to control inputs and variable wind conditions and, while the aircraft was still in a light weight-on-wheels condition, a gust contributed to a further deviation to the left until the left main landing gear came into contact with the windrow.

    Due to the short period (2 seconds) between the landing and the impact with the windrow in this occurrence, the flight data available were insufficient for estimating the friction characteristics of the runway.

    Finding as to causes and contributing factors

    As the left main landing gear impacted the windrow, the drag on that landing gear caused the aircraft to pull to the left, causing the nose and right main landing gear to also come into contact with the windrow.

    Finding as to causes and contributing factors

    During the runway excursion, snow and ice became packed in the nose landing gear bay and caused structural deformation. Consequently, the nose landing gear was no longer being held in place and collapsed rearward into the fuselage, causing substantial damage to the aircraft.

    2.4 Runway condition assessment

    In 2016, both Transport Canada (TC) and the U.S. Federal Aviation Administration (FAA) issued safety alerts recommending the use of performance data from the manufacturer to assess runway conditions.

    WestJet Encore had been using manufacturer data, which did not include CRFI, to determine landing distance and crosswind performance since 2015. Therefore, flight crews, including the occurrence flight crew, were familiar with how to use the data. From 2015 until the completion of the manual revisions in September 2019, flight crews and dispatchers were required to also use the CRFI, if reported, to calculate the landing distance and crosswind limit on contaminated runways.

    In 2019, WestJet Encore made many amendments to its Aircraft Operating Manual and Quick Reference Handbook. Included among the changes was the removal of the CRFI from the procedure for determining landing distance and the crosswind limits. This change was based on the FAA’s guidelines and directives, TC’s recommendation to prioritize usage of the manufacturer’s performance data, and WestJet Encore’s familiarity with using the Runway Condition Assessment Matrix and performance data from the manufacturer. Removing the CRFI also simplified the procedure to assess flight operations on contaminated runway surfaces. Following the amendments, flight crews and dispatchers were then required to use only manufacturer performance data to calculate the landing distance and crosswind limit on contaminated runways.

    In addition, WestJet Encore completed 2 risk assessments to identify the risk associated with having several changes incorporated concurrently within several manuals. To mitigate the risks identified, WestJet Encore issued communication products and provided training to operational personnel designed to facilitate familiarity with the new changes. Although the risk assessments identified the large number of changes made to the manuals as one of the risks, they did not specifically mention the change involving the removal of CRFI.

    Given the number of substantial changes that were made in WestJet Encore’s key operational manuals, the impact of the removal of the CRFI on flight operations, even though it was still being reported by airports, may have been underestimated. Although WestJet Encore had shifted away from using the CRFI to determine runway suitability, the controller at the Vancouver Area Control Centre in this occurrence assumed that the flight crew were still using CRFI as a limiting factor. Therefore, even though that information was technically not supposed to be used by the flight crew, they considered it. In addition, the airport operator was not aware that WestJet Encore was not using CRFI to assess runway suitability.

    As the actions of the flight crew demonstrate, the process of decision making is based on gathering information, understanding the information, arriving at a decision, and acting on that decision. Pilot decision making relies on situational awareness, and to maintain accurate situational awareness, pilots must receive clear and accurate information about a situation.

    As part of the approach preparation, the flight crew were collecting the information they required to build an accurate understanding of the runway conditions to help them assess the suitability for landing on Runway 33. When the flight crew were presented with a CRFI value of 0.09, the captain, who had experience using CRFI as one of the indicators of runway condition suitability for landing, understood that regardless of wind speed or direction, a CRFI value of 0.09 indicated probable poor braking action and a slippery runway. For example, using the crosswind component chart with the CRFI scale, a CRFI value of 0.09 would have suggested a 0 crosswind component and indicated a very slippery runway condition and an impairment to the directional control of the aircraft.

    This information conflicted with the information the flight crew had received regarding the runway surface conditions. On one hand, “trace wet snow” was essentially understood by the crew to indicate very little to no contaminant was present on the runway, but on the other hand, the flight crew were given a CRFI value of 0.09, which they had understood to indicate a significant (negative) effect on braking.

    When decision makers are presented with conflicting or ambiguous information, they have a tendency to collect more information, actively work to resolve the inconsistent information, continue with an amount of uncertainty they deem acceptable, and plan for the worst-case scenario.

    Due to the conflicting information, the flight crew in this occurrence spent several minutes collecting more information regarding any possible limitations with a CRFI value of 0.09, the maximum crosswind component, the weather, and the runway conditions. The flight crew looked for guidance on using the CRFI but could not find any because information had been removed from their manuals. The flight crew also received confirmation from dispatch that the CRFI should not be used.

    The flight crew decided that, based on the information incorporated in the Runway Condition Assessment Matrix and confirmation from company dispatch that there was no limit for the CRFI, 14 knots was the crosswind limit and their limiting factor, and that they would continue their approach to landing if the crosswind remained below 14 knots. The flight crew monitored the winds and recalculated the crosswind twice more before landing.

    While the flight crew were confident in their decision to continue the approach, they continued to monitor and discuss the CRFI during the approach.

    Flight crews and dispatch can use several factors to help assess the suitability for landing on a contaminated runway, such as contaminant type and depth, braking action reports, and friction. The CRFI had been relatively consistent and marginally improving in the reports leading up to the accident, and it was therefore a meaningful piece of information, particularly for the occurrence flight crew members, who had been used to working with CRFI values throughout their careers.

    Given the flight crew’s experience using CRFI, the recent changes to the manuals, the weather and information available at the time from air traffic control and the flight service station, the pilot braking action report, and the direction from company dispatch, the flight crew made what they believed was the best decision possible with the information available at the time. The flight crew demonstrated good threat and error management: they identified the threat and tried to mitigate it.

    Although WestJet Encore had informed its flight crews not to use CRFI in determining the suitability of landing on a contaminated runway, the CRFI, if reported, can be a useful tool in the decision-making process and increase situational awareness of a runway’s condition. Although CRFI is not specific to a particular aircraft type, it can still help in assessing the suitability for landing on a contaminated runway. Use of the reported CRFI plus manufacturer information with braking action reports gives flight crews an additional tool to determine the condition of the contaminated runway surface.

    Finding as to risk

    If aircraft operators do not provide pilots with all the possible tools and relevant information to assess runway suitability for landing, pilots may not evaluate all potential threats and may make decisions based on incomplete or conflicting information.

    3.0 Findings

    3.1 Findings as to causes and contributing factors

    These are conditions, acts or safety deficiencies that were found to have caused or contributed to this occurrence.

    1. Given the falling snow and the snow-covered runway, there were limited visual cues available to the flight crew, which decreased their ability to accurately judge the aircraft’s lateral position once it was beyond the threshold.
    2. Snow clearing operations cleared the centre 100 feet of the runway, which resulted in windrows that were approximately 18 inches high along the edges of the cleared area. This reduced the pilot’s lateral manoeuvring room during the landing.
    3. The aircraft initially touched down 10 feet left of the centreline due to control inputs and variable wind conditions and, while the aircraft was still in a light weight-on-wheels condition, a gust contributed to a further deviation to the left until the left main landing gear came into contact with the windrow.
    4. As the left main landing gear impacted the windrow, the drag on that landing gear caused the aircraft to pull to the left, causing the nose and right main landing gear to also come into contact with the windrow.
    5. During the runway excursion, snow and ice became packed in the nose landing gear bay and caused structural deformation. Consequently, the nose landing gear was no longer being held in place and collapsed rearward into the fuselage, causing substantial damage to the aircraft.

    3.2 Findings as to risk

    These are conditions, unsafe acts or safety deficiencies that were found not to be a factor in this occurrence but could have adverse consequences in future occurrences.

    1. If aircraft operators do not provide pilots with all the possible tools and relevant information to assess runway suitability for landing, pilots may not evaluate all potential threats and may make decisions based on incomplete or conflicting information.

    3.3 Other findings

    These items could enhance safety, resolve an issue of controversy, or provide a data point for future safety studies.

    1. Based on the aircraft manufacturer’s and operator’s technical examinations, the investigation determined that neither the damage nor the structural repair work performed on the aircraft following the accident on 19 July 2019, contributed to the damage incurred during this occurrence.

    4.0 Safety action

    4.1 Safety action taken

    4.1.1 WestJet Encore Ltd.

    WestJet Encore Ltd. issued a revision to the Quick Reference Handbook on 14 February 2020 that included changes to contaminated runway operations:

    • when the reported Canadian Runway Friction Index does not align with the runway surface condition; and
    • during active precipitation.

    Also, current revisions of the Transport Canada Aeronautical Information Manual and the Canada Flight Supplement were added in the electronic flight bag.

    4.1.2 Terrace-Kitimat Airport Society

    On 14 January 2021, the Terrace-Kitimat Airport Society issued a memo informing staff of changes to its Winter Maintenance Plan, which aligned the procedures with Issue 04 of Transport Canada’s Advisory Circular 302-013: Airport Winter Maintenance and Planning.

    This report concludes the Transportation Safety Board of Canada’s investigation into this occurrence. The Board authorized the release of this report on . It was officially released on .

    Appendices

    Appendix A – WestJet Encore Ltd. Runway Condition Assessment Matrix

    (Reproduction of the table in WestJet Encore Ltd., Quick Reference Handbook, Revision 007 [01 August 2019], p. 2–8)
    RCC Runway Surface Condition Description Pilot-Reported Braking Action MAX Crosswind
    6 Dry - 32 kt
    5 Frost
    Wet (includes damp and 1/8" [3 mm] depth or less of water)
    1/8" (3 mm) depth or less of:
    • Slush
    • Dry snow
    • Wet snow
    Good 32 kt
    4 –15 °C and colder outside air temperature:
    • Compacted snow
    Good to medium 20 kt
    3 Wet (“slippery when wet” runway)
    Dry snow or wet snow (any depth) over compacted snow
    Greater than 1/8" (3 mm) depth of:
    • Dry snow
    • Wet snow
    Warmer than –15 °C outside air temperature:
    • Compacted snow
    Medium 14 kt
    2 Greater than 1/8" (3 mm) depth of:
    • Water
    • Slush
    Medium to poor 14 kt
    1 Ice Poor 4 kt
    0 Wet ice
    Water on top of compacted snow
    Dry snow or wet snow over ice
    Nil 0 kt

    For RCC 2 and 3, selection of power levers aft of DISC is prohibited.

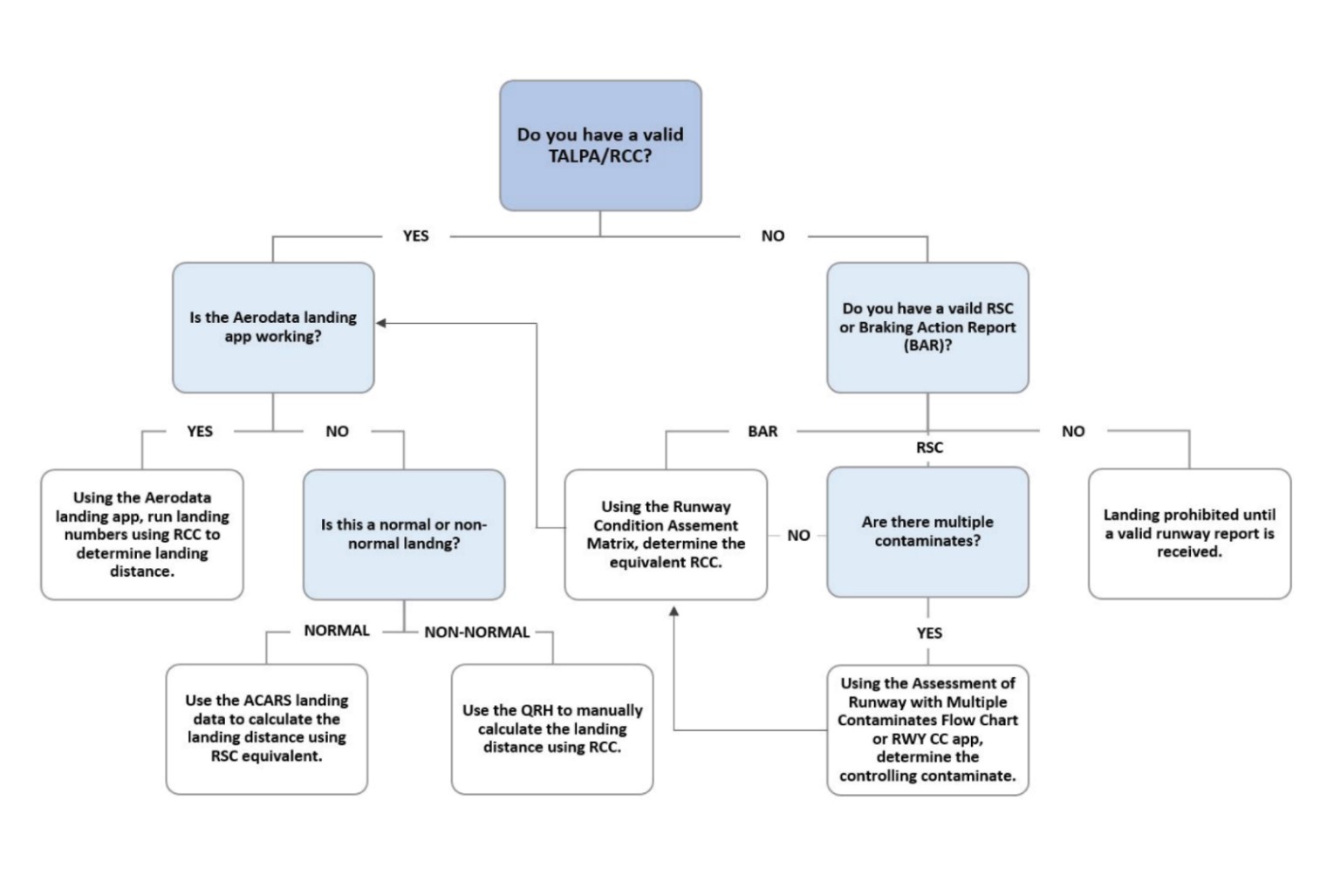
    Appendix B – WestJet Encore Ltd. Procedure for Landing on Contaminated Runways

    Appendix B – WestJet Encore Ltd. Procedure for Landing on Contaminated Runways
    Image
    WestJet Encore Ltd. Procedure for Landing on Contaminated Runways

    Source: WestJet Encore Ltd., DHC-8-400 Quick Reference Handbook, Revision 008 (effective 10 December 2019), p. 2-7.