Controlled flight into terrain
Seair Seaplanes
Cessna 208 Caravan, C-GURL
Addenbroke Island, British Columbia
The Transportation Safety Board of Canada (TSB) investigated this occurrence for the purpose of advancing transportation safety. It is not the function of the Board to assign fault or determine civil or criminal liability. This report is not created for use in the context of legal, disciplinary or other proceedings. See Ownership and use of content.
Executive summary
At 0932 Pacific Daylight Time on 26 July 2019, the float-equipped Cessna 208 Caravan aircraft (registration C-GURL, serial number 20800501), operated by Seair Seaplanes, departed Vancouver International Water Aerodrome, British Columbia, for a visual flight rules flight to a fishing lodge approximately 66 nautical miles north-northwest of Port Hardy Airport, British Columbia, with 1 pilot and 8 passengers on board.
At 1104, the aircraft struck the heavily forested hillside of Addenbroke Island, 9.7 nautical miles east-southeast of the destination fishing lodge. The Canadian Mission Control Centre detected an emergency locator transmitter signal from the aircraft. The pilot and 3 passengers were fatally injured. Four of the surviving passengers received serious injuries, and 1 received minor injuries. The aircraft was destroyed.
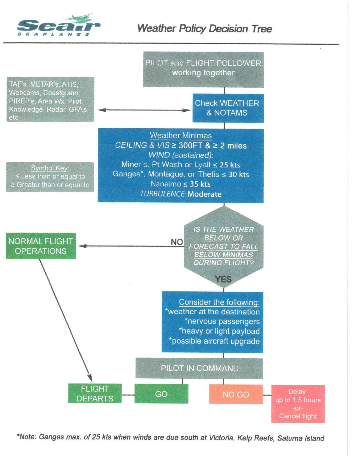
The investigation found that the flight departed the Vancouver International Water Aerodrome even though reported and forecast weather conditions that were below visual flight rules minima in the vicinity of the destination and the decision to depart may have been influenced by group dynamics. After encountering poor weather conditions, the pilot continued the flight in reduced visibility, without recognizing the proximity to terrain, and subsequently impacted the rising terrain of Addenbroke Island. Although the aircraft was equipped with advanced avionics devices, they were configured in a way that made the system ineffective at alerting the pilot to the rising terrain ahead.
The occurrence aircraft was not required to carry on-board flight recorders. However, it contained 3 devices capable of recording flight data. These devices greatly aided this investigation, and the value in the data supports TSB Recommendation A18-01, in which the TSB recommended that
the Department of Transport require the mandatory installation of lightweight flight recording systems by commercial operators and private operators not currently required to carry these systems.
TSB Recommendation A18-01
The investigation also highlights the value of on-board recorders to air operators. These systems can allow regular monitoring of normal flight activities, which helps operators improve operational efficiency and detect safety issues before they cause an accident. The investigation found that if air operators that have flight data monitoring capabilities do not actively monitor their flight operations, they may not be able to identify drift toward unsafe practices that increase the risk to flight crew and passengers.
However, air operators are not alone in monitoring for safe operations. The role of the regulator is to ensure that operators are capable of managing the risks inherent in their operations, that measures to enhance safety are working effectively to identify hazards and mitigate risks, and that any non-compliance with regulations is addressed promptly and corrective action is taken. Following this occurrence, Transport Canada (TC) flight operations did not conduct any reactive surveillance, initiate new surveillance activities following the serious occurrence, escalate upcoming surveillance activities, or conduct targeted or compliance inspections. If TC does not apply sufficient oversight of operators, there is a risk that air operators will be non-compliant with regulations or drift toward unsafe practices, thereby reducing safety margins.
TC also monitors airline operations using the operators’ safety management system (SMS ), which is a documented system for managing risks. However, there is no regulatory requirement for air-taxi operators, such as Seair Seaplanes, to implement and maintain an SMS. Therefore, for air-taxi operators that do maintain an SMS, as Seair Seaplanes does, TC does not monitor the effectiveness of the SMS through surveillance. As a result, operators receive no feedback on the overall effectiveness of their SMS, including the system’s ability to identify hazards and mitigate them before they result in an incident or accident.
Following the TSB's investigation into a fatal helicopter accident that occurred in 2013 (TSB aviation investigation report A13H0001), the Board recommended that
the Department of Transport require all commercial aviation operators in Canada to implement a formal safety management system.
TSB Recommendation A16-12
In addition, safety management and regulatory surveillance remain on the TSB Watchlist, which identifies the key safety issues that need to be addressed to make Canada’s transportation system even safer.
Fatigue management is also one of the key safety issues on the TSB Watchlist. The investigation conducted a fatigue analysis of the pilot and determined that 3 fatigue risk factors were present, which most likely influenced the pilot’s performance, attention, vigilance, and general cognitive function to some degree on the day of the accident.
1.0 Factual information
1.1 History of the flight
Seair Seaplanes (Seair) was contracted by a remote fishing lodge on the central coast of British Columbia (BC) (Figure 1) to provide seasonal transport of guests and supplies between Vancouver International Water Aerodrome (CAM9), BC, and the lodge, which is located about 66 nautical miles (NM) north-northwest of Port Hardy Airport (CYZT), BC, and about 29 NM southeast of Bella Bella (Campbell Island) Airport (CBBC), BC.
On 26 July 2019, the occurrence pilot arrived at Seair’s CAM9 base at approximately 0630.Footnote 1 Over the next hour, the pilot completed a daily inspection of the Cessna 208 Caravan aircraft (registration C-GURL, serial number 20800501), added 300 L of fuel to the aircraft, and began flight planning activities, which included gathering and interpreting weather information.
On the morning of the occurrence, 4 Seair visual flight rules (VFR) flights were scheduled to fly to the central coast of BC, all on Caravan aircraft: C-GURL (the occurrence aircraft) was to depart CAM9 at 0730, C-GSAS at 0745, C-FLAC at 0800, and C-GUUS at 0900. The first 3 flights were direct flights to the fishing lodge, while the 4th flight had an intermediate stop at the Campbell River Water Aerodrome (CAE3), BC, to pick up passengers before heading to a research institute located approximately 4 NM southwest of the fishing lodge. Because of poor weather conditions in the central coast region, however, all of the flights were delayed.
After the crews referred to weather cameras along the central coast region, the flights began to depart, but in a different order than originally scheduled. It is not uncommon for the order of departure to change when groups of aircraft are going to the same general location. One of Seair’s senior operational staff (operations manager) departed CAM9 at 0850 aboard C-FLAC. C-GUUS, bound for the research institute, departed CAM9 next at 0906, and then the occurrence aircraft departed at 0932 (Table 1).
The pilot originally scheduled to fly C-GSAS declined the flight. This pilot had recently upgraded to the Caravan, had never flown to this destination before, and was concerned about the weather at the destination. When Seair’s chief pilot returned to CAM9 at 0953 after a series of scheduled flights on a different type of aircraft, he assumed the last remaining flight to the lodge and C-GSAS departed CAM9 at 1024.
| Aircraft | Scheduled departure time from CAM9 | Destination | Actual departure time from CAM9 |
|---|---|---|---|
| C-GURL | 0730 | Fishing lodge | 0932 |
| C-GSAS | 0745 | Fishing lodge | 1024 |
| C-FLAC | 0800 | Fishing lodge | 0850 |
| C-GUUS* | 0900 | Research institute | 0906 |
* After landing at CAE3, departure to the research institute was delayed by approximately 1 hour.
After departing the Vancouver terminal control area, the occurrence aircraft climbed to 4500 feet above sea level (ASL) and remained at this altitude until 1023, when a slow descent was initiated. The aircraft levelled off at approximately 1300 feet ASL at 1044, when it was approximately 18 NM northeast of Port Hardy Airport (CYZT), BC, and 57 NM southeast of the destination.
At 1050, the occurrence aircraft slowly descended again as the flight continued northbound. During this descent, the aircraft’s flaps were extended to the 10° position. At this point, the occurrence aircraft was 37 NM south-southeast of the fishing lodge. The aircraft continued to descend until it reached an altitude of approximately 330 feet ASL, at 1056. By this point, the occurrence aircraft was being operated along the coastline, but over the ocean.Footnote 2
C-FLAC departed from the fishing lodge at 1056 on the return flight to CAM9. C-FLAC flew into the Fitz Hugh Sound and proceeded southbound along the western shoreline. At approximately 1100, it flew through an area of heavy rain where visibility was reduced to about 1 statute mile (SM). C-FLAC descended to about 170 feet ASL and maintained this altitude for the next 5 minutes before climbing to about 300 feet ASL.
As the southbound C-FLAC entered Fitz Hugh Sound from the north at Hecate Island, the occurrence aircraft entered Fitz Hugh Sound from the south, near the southern tip of Calvert Island. The occurrence aircraft then changed course from the western to the eastern shoreline, and descended again to about 230 feet ASL (Figure 2), while maintaining an airspeed of approximately 125 knots.
The 2 aircraft established 2-way radio contact. The pilot of C-FLAC indicated that Addenbroke Island was visible when he flew past it, and described the weather conditions in the Fitz Hugh Sound to the occurrence pilot as heavy rain showers and visibility of approximately 1 SM around Kelpie Point. The occurrence pilot then indicated that he would maintain a course along the eastern shoreline of the sound.
At 1103, the 2 aircraft were separated by 2 NM and passed each other on reciprocal tracks, approximately 4 NM south of the accident site. The occurrence aircraft maintained a consistent track and altitude for the next 54 seconds, then slowly began a 25° change in track to the west (0.35 NM from the Addenbroke Island shoreline). Seven seconds after the turn started (0.12 NM from the island’s shoreline), the aircraft entered a shallow climb averaging 665 fpm.
At 1104:55, the occurrence aircraft struck trees on Addenbroke Island at an altitude of approximately 490 feet ASL, at an airspeed of 114 knots, and in a relatively straight and level attitude. The aircraft then continued through the heavily forested hillside for approximately 450 feet, coming to rest at an elevation of 425 feet ASL, 9.7 NM east-southeast of the destination fishing lodge.
1.2 Injuries to persons
| Degree of injury | Crew | Passengers | Total in aircraft |
|---|---|---|---|
| Fatal | 1 | 3 | 4 |
| Serious | 0 | 4 | 4 |
| Minor | 0 | 1 | 1 |
| Total injured | 1 | 8 | 9 |
1.3 Damage to aircraft
The aircraft was destroyed by the impact forces.
1.4 Other damage
Not applicable.
1.5 Personnel information
1.5.1 General
Records indicate that the pilot was certified and qualified for the flight in accordance with existing regulations.
| Pilot licence | Commercial pilot licence (CPL) |
|---|---|
| Medical expiry date | 01 Nov 2019 |
| Total flying hours | 8500 |
| Flight hours on type | 504.7 |
| Flight hours in the 7 days before the occurrence | 19.1 |
| Flight hours in the 30 days before the occurrence | 61.4 |
| Flight hours in the 90 days before the occurrence | 107.8 |
| Flight hours on type in the 90 days before the occurrence | 107.8 |
| Hours on duty before the occurrence | 4.5 |
| Hours off duty before the work period | 13 |
1.5.2 Pilot
The occurrence pilot was hired by Seair in April 2001, and worked on a seasonal basis, flying multiple types of aircraft. In August 2017, the pilot was trained on, and commenced flying, the Caravan.
The occurrence pilot held a Canadian commercial pilot licence – aeroplane, which was endorsed for single- and multi-engine land and seaplanes. On 24 May 2019, approximately 60 days before the occurrence, the pilot underwent a competency check by Seair, as per the Canadian Aviation Regulations (CARs). Footnote 3 The pilot’s licence was endorsed with a Group 1 instrument rating Footnote 4 on 23 May 1998; however, since it was originally issued, the pilot had not fulfilled the recency requirements to exercise the privileges of the rating. The CARs did not require that the pilot hold an instrument rating because Seair was authorized by Transport Canada (TC) for day VFR flight only.
1.5.3 Flight training
The occurrence pilot completed initial training on the Caravan in August of 2017. This included 8.5 hours of ground school and home study, and 3.5 hours of flight training. In 2018, the pilot completed recurrent training of 4.25 hours of ground study and 1.0 hour flight training.
While most Seair pilots who operate the Caravan receive full-flight simulation training provided by a third party, the occurrence pilot received in-house aircraft training, which did not include training on any synthetic flight training devices. Seair pilots who received the simulator training were trained on a Garmin G1000 Footnote 5-equipped simulator, in a range of weather scenarios, with a focus on low-altitude emergencies. The CARs do not require pilots to complete training on synthetic flight training devices because there is accommodation for training in the aircraft. Seair pilots trained in the simulator still require a training flight in the aircraft before issuance of the competency check.
On 24 May 2019, the pilot completed 3.0 hours of ground study and 1.0 hour of recurrent training in the aircraft, as was required by the CARs Footnote 6 and the company training program. Footnote 7 Following the training flight, the pilot’s competency check was signed by the chief pilot, indicating completion of recurrent training and demonstration of competency in all phases of flight covered in the aircraft.
1.5.4 Work schedule
Seair employs a variety of full-time, part-time, and seasonal pilots as part of its regular operations. The occurrence pilot was employed full-time from the May to October season, normally working at Seair on Friday, Saturday, and Sunday each week, and occasionally on Thursday. The pilot was on duty at Seair the day immediately before the accident (Thursday). In the 2 months before the accident, the pilot was on duty, on average, 32 hours per week at Seair. Footnote 8
In addition to working at Seair, the occurrence pilot was employed on a full-time basis as a station attendant Footnote 9 for an airline at Vancouver International airport (CYVR), BC, and had held this position since 1996. In this position, he worked Monday, Tuesday, and Wednesday, and occasionally Thursday as well. In the 2 months before the accident, the pilot was on duty, on average, 42.4 hours per week as a station attendant. See Appendix A for details of the pilot’s schedule in the 7 days before the accident.
1.6 Aircraft information
1.6.1 General
| Manufacturer | Cessna Aircraft Company |
|---|---|
| Type, model and registration | Cessna 208 Caravan, C-GURL |
| Year of manufacture | 2008 |
| Serial number | 20800501 |
| Certificate of airworthiness/flight permit issue date | 17 June 2008 |
| Total airframe time | 4576.8 hours |
| Engine type (number of engines) | Pratt & Whitney Canada PT6A-114A (1) |
| Propeller/Rotor type (number of propellers) | McCauley 3GFR34C703 (1) |
| Maximum allowable takeoff weight | 3792 kg |
| Recommended fuel type(s) | Jet A, Jet A-1, Jet B |
| Fuel type used | Jet A |
The Caravan is a tricycle fixed-gear, high-wing aircraft equipped with a single PT6A-114A (675 hp) turboprop engine and, as manufactured, has a maximum takeoff weight of 3629 kg (8000 pounds). The occurrence aircraft had been modified in accordance with Supplemental Type Certificate (STC) SA1311GL, which allowed the original landing gear to be replaced with floats, converting the aircraft to a seaplane capable of water landings only. This changed the maximum takeoff weight to 3792 kg (8360 pounds). This STC does not impose any limitations of sea state for takeoffs or landings.
The occurrence aircraft was certified for operation by a single pilot, and originally had seating, controls, and instruments for a 2nd pilot. The controls for the 2nd pilot were removed to enable the seat to be occupied by a passenger during flight.
The occurrence aircraft was equipped with a Garmin GFC 700—a fully integrated digital automatic flight control system (AFCS), which included a flight director and autopilot. The autopilot is certified for use en route and for instrument approaches. On the Caravan, it is certified to a minimum altitude of 800 feet above ground level (AGL) when used in en route flight, and 200 feet AGL when used in instrument approaches.Footnote 10
An examination of the flight data indicated that it was highly likely that the autopilot was used continuously throughout all phases of the occurrence flight after departure.
1.6.2 Aircraft performance
The operational flight plan for the occurrence flight indicated a fuel load of 900 pounds (approximately 508 L). However, the investigation determined that the fuel load at departure was 1200 pounds (approximately 678 L). Furthermore, weight and balance calculations completed by the TSB post-occurrence indicate that, at the time of takeoff, the occurrence aircraft was approximately 400 pounds over the maximum takeoff weight. Digitally recorded fuel consumption data recovered by the investigation indicated that, at the time of the collision with terrain, the aircraft weight and balance were within the prescribed limits.
Baggage or cargo can be loaded into 2 compartments in each of the Caravan’s floats, or in the cabin’s aft cargo section. The occurrence aircraft was loaded with at least 320 pounds of passenger baggage and freight for the fishing lodge. The investigation determined that the fishing equipment belonging to one of the passengers did not fit in the cargo section of the cabin and was therefore secured in place on the floor, but in front of the emergency exit.
About 15 minutes before the accident, the aircraft’s flaps were set to 10°.Footnote 11 There are no specific aircraft performance data for flaps set to 10°. Performance data are available for flaps set to 0° and to 20°. For flaps set to 0°, performance data indicate a maximum climb rate of 1110 fpm at maximum power while maintaining an airspeed of 97 knots.Footnote 12 For flaps set to 20°, performance data indicate a maximum climb rate of 1018 fpm at takeoff power while maintaining an airspeed of 86 knots.Footnote 13 The investigation determined that in the moments before the impact, the aircraft’s power was not increased, nor was there any abrupt increase in pitch attitude.
1.6.3 Garmin G1000
The occurrence aircraft was equipped with the Garmin G1000 avionics system, which integrated a terrain awareness system within the synthetic vision technology system (Terrain-SVS) and a traffic advisory system (TAS).
1.6.3.1 Garmin G1000 primary flight display
The Garmin G1000’s primary flight display (PFD) (Figure 3) combines the individual flight instruments traditionally found on a cockpit panel onto a single electronic display. The PFD is configured with a central attitude indicator, an airspeed tape on the left side, and the altitude and vertical speed references on the right. An electronic compass (horizontal situation indicator – HSI) is situated below the attitude indicator. In the Cessna Caravan, the Garmin G1000 has 2 PFDs, on either side of the cockpit.
The Garmin G1000 PFD is also able to present the synthetic vision system representations behind the instrumentation display (see section 1.6.4.3).
1.6.3.2 Garmin G1000 multifunction display
The Garmin multifunction display (MFD), in the centre, presents GPS (global positioning system) map data on the default navigation map page. However, the unit has multiple functions from which a pilot can choose to display information. The map function uses shades of green, brown, and blue to depict terrain and water. Data such as terrain, topography, and air traffic information can be overlaid onto the map. The terrain function provides a map of the terrain in the area relative to the aircraft’s position and altitude, and uses red and yellow colour-coding to assist with terrain awareness.
The pilot has the ability to select the type of information displayed on the MFD. The investigation was unable to determine what information, including terrain information, was being displayed on the MFD at the time of the accident. However, it was determined that the range of the unit was set to 5 NM.Footnote 14 The GPS display on the MFD is routinely used at Seair to navigate via the most direct route possible.
1.6.3.3 Garmin G1000 databases
Databases for the basemap, terrain, and obstacles (among others) are contained on secure digital (SD) cards. In accordance with a Garmin service advisory,Footnote 15 the Garmin G1000 units in the occurrence aircraft were utilizing the correct type of SD cards in both PFDs and the MFD at the time of the occurrence.
The basemap, terrain, and obstacles databases were last updated on 23 March 2011. The Garmin G1000 does not prohibit a pilot from using the system if the databases are not the most current available.
The investigation found no significant differences between the installed databases and the most current onesFootnote 16 regarding the location of the accident. Furthermore, the occurrence aircraft was only authorized to be operated under day VFR, and thus, per the CARs, did not require any of the electronic aids provided by these databases.
1.6.4 Terrain awareness devices
1.6.4.1 Regulation
TC has published an advisory circular on the regulations that pertain to terrain awareness warning systems (TAWS), which states the following:
- 2) Terrain awareness warning system (TAWS) equipment provides aural and visual alerts (both cautions and warnings) to flight crews when the path of the aircraft is predicted to collide with terrain (and obstacles in some systems), in sufficient time for flight crews to take evasive action.
- 3) TAWS equipment provides a significant improvement over older technology Ground Proximity Warning System (GPWS), and has been shown to significantly reduce CFIT [controlled flight into terrain] events. […]Footnote 17
TAWS regulations came into effect in Canada on 04 July 2014 for all affected airplanes operated under air-taxi, commuter, and airline certificates.Footnote 18 However, the CARs provides exemptions for certain types of operators, specifically those operating in day VFR only.Footnote 19 Therefore, all Seair aircraft, including the occurrence aircraft, are exempt from this regulation. Although it was not required, the occurrence aircraft was equipped with a terrain awareness device, albeit not one that met Canadian technical standard order CAN-TSO-C151b for TAWS certification.
1.6.4.2 Occurrence aircraft’s terrain awareness device
Garmin’s Terrain-SVS is an optional enhancement that provides visual and aural alerts to warn the pilot of threatening terrain relevant to the projected flight path of the aircraft. Terrain-SVS is not a certified terrain awareness system because it does not comply with TSO-C151b certification standards; it should not be confused with TAWS, which uses more sophisticated algorithms to assess aircraft distance from terrain and obstacles.
Terrain-SVS incorporates a forward-looking terrain avoidance (FLTA) feature that compares the aircraft’s projected 3-dimensional flight path with known terrain features in the database and can issue caution or warning alerts.
Aural caution and warning alerts are provided through the aircraft’s audio system. Aural cautions include the voice message “Caution; Terrain, Terrain,” and aural warnings include the voice message “Warning; Terrain, Terrain.” The voice messages will continue (repeat) until the condition is resolved.
Visual caution (yellow) and warning (red) alert messages are integrated into the PFD and MFD and are displayed at the same time as the voice alerts are issued. Upon activation of either alert level, a yellow or red (depending on the level) annunciation will display on the PFD and MFD.
The Garmin G1000 Integrated Avionics System Pilot’s Guide for the Cessna Caravan states that yellow indicates a potential terrain conflict that is between 100 feet and 1000 feet below the current altitude of the aircraft, according to the Garmin G1000’s internal terrain data.Footnote 20 Similarly, red indicates terrain that is within 100 feet below the aircraft’s current altitude, or above it. The colour-coding is applied to the map displayed on the MFD based on GPS-derived altitude, which is not interfaced with any external sensors. The guide warns pilots that “[t]he terrain avoidance feature is NOT intended to be used as primary reference for terrain avoidance and does not relieve the pilot from the responsibility of being aware of surroundings during flight.”Footnote 21
FLTA alerts can be inhibited (deactivated) manually, or automatically in certain circumstances. When alerts are inhibited, the annunciation TER INH will display in white on the PFD and on the MFD terrain page. Inhibiting the terrain alerts prevents all visual and aural cautions and warnings. Once manually inhibited, the system will remain in that state until the pilot removes the inhibition, or until electrical power is cycled to the Garmin G1000. Garmin advises pilots that “[d]iscretion should be used when inhibiting FLTA alerts.”Footnote 22 However, the Caravan pilot operating handbook (POH) states that the system “must be inhibited when landing at a location not included in the airport database.”Footnote 23 The remote fishing lodge is not an airport and thus is not included in the occurrence aircraft’s Garmin G1000 airport database.
Seair provides no guidance to pilots in the company operations manual (COM) or standard operating procedures (SOPs) on when, or if, the inhibition should be removed. It was routine for pilots to manually inhibit the FLTA before departure. The investigation determined the FLTA was inhibited during the occurrence flight.
1.6.4.3 Synthetic vision technology
Synthetic vision is a visual enhancement function of the G1000 that allows the unit to depict a computer-generated forward-looking attitude display of the topography immediately in front of the aircraft from the pilot’s perspective. Synthetic vision is displayed on the PFDs. It is a 3-dimensional view of terrain depicting land contours (with colours consistent with those of the topographical map display on the MFD), large water features, towers, and other obstacles over 200 feet AGL that are included in the systems’ databases.
The Terrain-SVS integrates synthetic vision to provide visual alerts triggered by the FLTA when it detects the presence of terrain threats, unless the FLTA is inhibited. Terrain-SVS displays alerts in yellow and red, highlighting the threatening terrain on the PFD.
Garmin warns pilots that this technology “is intended as an aid to situational awareness only and may not provide either the accuracy or reliability upon which to solely base decisions and/or plan maneuvers to avoid terrain.”Footnote 24
The investigation determined that the synthetic vision system was active at the time of the accident, but since the FLTA was inhibited, the system could not provide visual alerts.
1.7 Meteorological information
1.7.1 Pre-flight weather information
The airport weather reports closest to the accident site were from CBBC, 37 NM to the northwest, and CYZT, 58 NM to the south-southwest. At the originally scheduled departure time, the weather at CYZT and CBBC was as follows:
| Parameter | Conditions at CYZT | Conditions at CBBC |
|---|---|---|
| Winds | Light and variable | From the south at 3 knots |
| Visibility | 15 SM | 3 SM |
| Precipitation | Light rain showers | Rain and mist |
| Clouds | Few clouds at 2500 ft AGL, scattered clouds at 4000 ft AGL, broken ceiling at 10 000 ft AGL and another broken layer at 13 000 ft AGL, with embedded convective clouds | Few clouds at 400 ft AGL, broken ceiling at 3300 ft AGL, and overcast layer at 4200 ft AGL |
The aerodrome forecast (TAF) for CYZT, issued at 0538, was as follows:
| Time | Winds | Visibility | Clouds |
|---|---|---|---|
| From 0600 | Variable at 3 knots | Visibility >6 SM | Scattered clouds at 4000 and 8000 feet AGL, and broken ceiling at 14 000 feet AGL |
| Temporary between 0600 and 0900 | No change | Visibility >6 SM in light rain showers | Broken ceiling at 4000 feet AGL and overcast layer at 8000 feet AGL |
| After 0900 | 140°T at 5 knots | Visibility >6 SM in light rain showers | Scattered clouds at 2000 feet AGL and broken ceiling at 5000 feet AGL |
| Temporary between 0900 and 1800 | No change | Visibility 5 SM in light rain showers and mist | Broken ceiling at 2000 feet AGL and overcast layer at 5000 feet AGL |
The TAF for CBBC, issued at 0538, was as follows:
| Time | Winds | Visibility | Clouds |
|---|---|---|---|
| From 0600 | 120°T at 5 knots | 6 SM in light rain | Scattered clouds at 2000 feet AGL and overcast layer at 4000 feet AGL |
| Temporary between 0600 and 1200 | Not specified (or same as above?) | 2 SM in light rain and mist | Scattered clouds at 800 feet AGL, broken ceiling at 2000 feet AGL, and overcast layer at 4000 feet AGL |
Around the time when the occurrence flight departed CAM9, the weather at CYZT and CBBC was as follows:
| Parameter | Conditions at CYZT | Conditions at CBBC |
|---|---|---|
| Winds | Light | From the south at 9 knots, gusting to 17 knots |
| Visibility | 10 SM | 2 SM |
| Precipitation | Light rain showers | Light rain and mist |
| Clouds | Few clouds at 2300 feet AGL, and broken ceilings at 4100 and 10 000 feet AGL, with embedded convective clouds | Broken ceiling at 1000 feet AGL, and overcast layer at 1700 feet AGL |
At the time of departure, the most recent TAFs for CYZT and CBBC were the 0538 forecasts.
Airport weather reports and forecasts for BC’s central coast provide limited information to pilots due to the large distance between stations and the highly variable coastal weather, so pilots normally rely on the graphic area forecast (GFA) and the local graphic forecast (LGF) for the central coast area.
According to the GFA issued at 0431 and the LGF issued at 0745 (Appendix B), both valid during the departure times of the 4 Seair aircraft flying to the central coast, the weather conditions for the final 75 NM of the flight were forecasted to be:
- overcast layers between 1500 and 2000 feet ASL, light rain and mist, and visibility ranging from 3 SM to greater than 6 SM,
- occasional moderate rain showers and mist creating visibility of 2 SM,
- patchy cloud ceilings between 600 and 1200 feet AGL,
- isolated thunderstorms creating visibilities of 1 SM, and
- localized light rain and mist, creating ceilings between 100 and 200 feet AGL and visibility of ¼ SM
The weather reporting from staffed lighthouses along the coast provide vital supplemental information. At 0730 on the day of the occurrence, various lighthouses on the central coast were reporting visibilities ranging from ¼ SM to 15 SM (Appendix B). The closest official weather was recorded at the Addenbroke Island Lighthouse station, about ½ NM west of the accident site, and approximately 9 NM southeast of the destination fishing lodge. At 0730, the lighthouse keeperFootnote 25 observed:
- 1 ½ SM visibility,
- light rain and fog,
- overcast ceiling estimated at 800 feet, and
- southeast winds estimated at 17 knots.
The NAV CANADA weather cameras images from the Addenbroke Island Lighthouse Station at the scheduled time of departure, as well as the actual departure time, indicate rain and fog with visibility of 2 SM or less.Footnote 26
Pilots also have access to a number of privately operated weather cameras in the area of the destination fishing lodge. Before departure, the cameras nearest to the destination indicated variable visibility. When the accident flight departed CAM9, these images indicated visibilities ranging from approximately ¾ SM to 1.4 SM, with rain, mist, and fog in numerous areas.
The investigation was provided reference images to be used as a scale when compared against the images from the privately operated weather cameras. These reference images allowed the investigation to determine visibility and cloud ceiling (in some cases). However, these reference images are not available to pilots. Therefore, pilots rely on local knowledge to interpret visibility and cloud ceiling in these images.
1.7.2 Weather at the time of accident
Approximately 30 minutes before the accident, the lighthouses throughout the central coast recorded visibilities from 1/8 SM to 10 SM (Appendix B). The Addenbroke Island lighthouse keeper observed:
- 2 SM visibility,
- Light rain and fog,
- Broken ceiling estimated at 1400 feet and an overcast layer estimated at 2000 feet; and,
- South winds estimated at 9 knots with gusts.
For at least 30 minutes before the accident, the NAV CANADA weather cameras on Addenbroke Island indicated the presence of low cloud, rain, and mist that was obscuring the surrounding terrain. The images indicated the visibility to be less than 2 SM. Similarly, the privately operated weather cameras near the destination fishing lodge indicated reduced visibilities, low ceilings, and obscured terrain with visibility ranging from approximately 0.6 SM to 1.4 SM.
The research institute near the fishing lodge maintains a number of weather monitoring stations that record environmental parameters every 5 minutes. The closest stations to the accident site all recorded periods of heavy rain around the time of the accident. This data is consistent with pilot reports from the day of the accident.
Following the accident, the TSB requested that Environment and Climate Change Canada complete a meteorological assessment. The assessment’s concluding remarks indicated the following:
It is quite possible visibilities could have been lower [than the reported 2 SM] if any embedded convective cloud was encountered. The visible satellite imagery confirmed the presence of convective cloud elements around Addenbroke Island at the time of the accident, and so it is quite likely there were areas of reduced visibilities and ceilings in showers. Furthermore, weather camera imagery confirms that ceilings were reduced, with much of the surrounding terrain completely obscured by low cloud, rain, and mist.Footnote 27
Although no pilot reports (PIREPs) were provided to NAV CANADA, it was later reported by flight crews that visibility in the vicinity of Addenbroke Island, before and after the time of the accident, was reduced to ½ SM or less.
1.7.3 Weather and altitude regulations
The CARs stipulate that, when an airplane is operated in day VFR flight within uncontrolled airspace at less than 1000 feet AGL, the VFR flight minimum flight visibility is 2 SM:
602.115 No person shall operate an aircraft in VFR flight within uncontrolled airspace unless
(a) the aircraft is operated with visual reference to the surface;
[…]
(c) where the aircraft is not a helicopter and is operated at less than 1000 feet AGL
- (i) during the day, flight visibility is not less than two miles, except if otherwise authorized in an air operator certificate,
- (ii) during the night, flight visibility is not less than three miles, and
- (iii) in either case, the aircraft is operated clear of cloud (…)Footnote 28
Flight data indicates that approximately 30 minutes before the accident, the occurrence aircraft had descended into, and maintained flight within, uncontrolled airspace.
According to the CARs air-taxi pilots shall not “commence a VFR flight unless current weather reports and forecasts, if obtainable, indicate that the weather conditions along the route to be flown and at the destination aerodrome will be such that the flight can be conducted in compliance with VFR.” Footnote 29
Finally, the CARs stipulate:
703.27 Except when conducting a takeoff or landing, no person shall operate an aircraft in VFR flight
[…]
(b) where the aircraft is an aeroplane, during the day, at less than 300 feet AGL or at a horizontal distance or less than 300 feet from any obstacle. Footnote 30
Flight data indicates both the occurrence aircraft and C-FLAC were being operated below 300 feet AGL in the area of the Fitz Hugh Sound.
1.8 Aids to navigation
Per the company’s air operator certificate, all Seair aircraft were authorized to be operated under day VFR. Since the flight rules are predicated on the pilot navigating visually, there are no regulations regarding instrument navigation equipment to be installed and functional on the aircraft. Although not required, all navigation equipment installed on the occurrence aircraft was serviceable on the day of the accident.
There were no GPS NOTAMsFootnote 31 indicating degradation of signal or accuracy affecting the area on the day of the accident.
The TSB’s safety issue investigation (SII) into Canada’s air-taxi industry (Raising the Bar on Safety: Reducing the Risks Associated with Air Taxi Operations in Canada)Footnote 32 revealed on-board technology to be a pervasive theme. While the main safety issue is a lack of on-board technology, over-reliance on technology can also be a safety issue for operators that employ high levels of automation. Amongst the air-taxi operators surveyed in this SII, concern was expressed that dependence on technology was causal in degradation of basic piloting skills. Furthermore, numerous air-taxi operators commented that over-reliance on navigation using GPS may contribute to the decision to fly into adverse weather conditions—or as operators noted: “pushing the weather.”
1.9 Communications
1.9.1 Voice communications
After the occurrence aircraft left the Vancouver terminal control area, there were no more communications between air traffic services and the occurrence pilot. Due to the airspace structure rules, the pilot was not required to contact any en route air traffic services during the cruise portion of the flight.
The occurrence pilot began a descent when the aircraft was approximately 60 NM east-southeast of CYZT. Throughout the descent, and until the final 8 minutes of the flight, the pilot was within radio reception range of the CYZT flight service station (FSS). However, FSS records indicated that no radio contact was made.
The Garmin G1000 has an audio recording function that holds up to 2.5 minutes of radio transmissions. However, once power to the unit is lost, the memory cannot be recovered. A cockpit voice recorder (CVR) would also have captured the audio transmission, along with the ambient sounds of the cockpit, but none was installed, nor was it required to be by regulation. Therefore, the investigation was unable to determine the exact content of any radio transmissions from the occurrence pilot, including the interaction with the pilot of C-FLAC when the aircraft were both flying in Fitz Hugh Sound.
There were no indications of a distress (emergency) radio transmission.
1.9.2 Data communications
Mobile device records indicate that the occurrence pilot was in contact with other Seair pilots at times throughout the flight via text message with a cellphone. The final text message was exchanged 34 minutes before the accident. The final data connection to the cellular network was approximately 18 minutes before the accident. At the time of the occurrence, Seair did not have a policy in place concerning acceptable use of mobile devices during flight.
The occurrence aircraft was equipped with a Latitude Technologies S100 unit. The primary purpose of the unit is to enable near real-time aircraft tracking. At 3 minute intervals, Seair flight followersFootnote 33 receive flight data, including the aircraft’s position. This data is viewed on a web-based application. The aircraft’s icon is colour-coded corresponding to the aircraft’s status. After the accident, the icon for the occurrence aircraft turned purple, indicating to flight followers that the aircraft was overdue for sending its next flight data signal.
Another feature of the unit is the ability to send preloaded (binary) messages to the Seair flight follower. These messages are “Landed,” “Message,” and “Emergency.” The investigation determined that there were no messages sent by the occurrence pilot during the occurrence flight, nor queued for transmission in the 2 minutes immediately before the accident.
1.10 Aerodrome information
Although the occurrence aircraft departed a certified water aerodrome (CAM9), the destination fishing lodge is not a certified water aerodrome. The destination location is in a cove protected from the rough ocean conditions.
Along the typical route of flight to the fishing lodge are numerous landing sitesFootnote 34 including a number of water aerodromes such as Comox, Campbell River and Port McNeil. Additional suitable landing sites are at other fishing lodges in the central coast region. During pre-flight activities on the day of the occurrence, it was noted that a fishing lodge in Rivers Inlet, 14 NM southeast of Addenbroke Island, would be a suitable alternative landing site.
1.11 Flight recorders
1.11.1 General
The occurrence aircraft was not equipped with a CVR or a flight data recorder (FDR), nor was it required to be by the CARs.
The aircraft was equipped with 3 systemsFootnote 35 having the capability of recording flight data pertaining to the occurrence flight.
Each device was able to support a level of flight data monitoring (FDM). FDM is the routine collection and analysis of digital flight data generated during line operations to provide more information about, and greater insight into, the total flight operations environment. The objective of FDM is to recognize risks and trends, thereby enabling operators to identify and mitigate safety deficiencies before incidents or accidents occur.Footnote 36
FDM has been implemented by air operators in many countries, including Canada, and it is widely recognized as a cost-effective tool for improving safety.
In the United States, the National Transportation Safety Board (NTSB) has recommended the implementation of FDM programs since 2009.Footnote 37 Most recently, the NTSB issued 2 recommendations on the issue. The first, Safety Recommendation A-16-034, recommended that the Federal Aviation Administration (FAA) “[r]equire all 14 Code of Federal Regulations Part 135 operators [Footnote 38] to install flight data recording devices capable of supporting a flight data monitoring program.”Footnote 39 The second, Safety Recommendation A-16-035, recommended that, once Safety Recommendation A-16-034 was complete, the FAA “require all 14 Code of Federal Regulations Part 135 operators to establish a structured flight data monitoring program that reviews all available data sources to identify deviations from established norms and procedures and other potential safety issues.”Footnote 40
Reviewing quantitative information, especially as an integral component of a company safety management system (SMS), has proven beneficial in the proactive identification and correction of safety deficiencies and the prevention of accidents.
FDM programs can require a lot of work, and are typically used by airline operators. However, programs at air-taxi operators do not need to be labour-intensive, or costly, with the digital recorders routinely carried on modern aircraft. At its core, FDM involves downloading and analyzing aircraft flight data on a routine basis. Air operators can look for operational trends and identify risk precursors in their flight operations. There are numerous providers of FDM software, as well as providers of subscription services for the monitoring and reporting of the data.
1.11.2 Latitude Technologies flight tracking
A Latitude Technologies S100 unit was installed in the occurrence aircraft in June 2009, in accordance with STC SA11-11.Footnote 41 The S100 is a small aircraft-mounted system that records 5 flight-data parametersFootnote 42 at 1-second intervals for 2 minutes. At the end of the 2 minutes, the unit begins recording over the previous data. This occurs on a continuous loop so long as electrical power and GPS signal are supplied to the unit. At user specified intervals, the unit captures 1 second of flight data and relays it to a ground based server, enabling users to view that information and display it on a mapping application.
The investigation was able to retrieve the final 2 minutes of flight data contained in the occurrence aircraft’s S100 unit. Additionally, Seair provided the investigation with the flight data that was transmitted from the occurrence aircraft every 3 minutes on the day of the occurrence.
Latitude Technologies supports FDM through a web-based system, Latitude Flight Data Analytics (LFDA). LFDA allows users to view flight data and set event reporting thresholds based on flight parameters (position or altitude) or mechanical function of the aircraft, on a real-time and post-flight basis.
1.11.3 Air data acquisition system
The engine’s air data acquisition system - digital (ADAS-d) Footnote 43 is an aircraft-mounted device that records 17 discrete engine and flight-data parameters Footnote 44 at half-second intervals.
The ADAS-d unit in the occurrence aircraft contained 5 consecutive days of flight and engine parameters, in which no faults or exceedances were noted. On the occurrence flight, there were no changes to engine power or propeller speed for approximately 7 minutes before the accident.
1.11.4 Garmin G1000
The Garmin G1000 has the ability to record flight parameters and save them to a 2nd SD card, separate from the SD card containing the database information. The flight-data logging feature of the Garmin G1000 will automatically store critical flight and engine data at 1-second intervals whenever the MFD is powered on. In the Caravan, the Garmin G1000 can record 45 unique parameters for approximately 16 000 flight hours on the card. However, no SD card was installed for recording flight parameters on the occurrence aircraft, nor was it required for operation of the Garmin G1000.
Garmin does not have, nor does it support, software for recording images of the PFD or MFD screens. Therefore, without a data-logging SD card installed, much of the flight data was lost and the investigation could only recover limited information from the Garmin G1000.
1.11.5 TSB recommendations regarding on-board recorders
Numerous TSB aviation investigation reports have referred to investigators being unable to determine the reasons for an accident because of the lack of on-board recording devices. The benefits of recorded flight data in aircraft accident investigations are well known and documented.Footnote 45
During the investigation into the March 2011 in-flight breakup of a DHC-3TFootnote 46, the TSB issued a safety recommendationFootnote 47 regarding lightweight flight recorders and flight data monitoring programs. The preamble to the recommendation stated that routine monitoring of normal operations can help operators both improve the efficiency of their operations and identify safety deficiencies before they result in an accident. The preamble further stated that, in the event that an accident does occur, recordings from a lightweight flight-recording system will provide useful information to enhance the identification of safety deficiencies in the investigation. The Board concluded that there was a compelling case for implementing lightweight FDR systems for all commercial operators, and recommended that
the Department of Transport work with industry to remove obstacles to and develop recommended practices for the implementation of flight data monitoring and the installation of lightweight flight recording systems by commercial operators not currently required to carry these systems.
TSB Recommendation A13-01
The TSB conducted an investigationFootnote 48 into a 2016 occurrence involving a privately operated Mitsubishi MU-2B-60 that struck terrain on final approach to Îles-de-la-Madeleine Airport (Quebec). All 7 occupants were fatally injured. Although regulations did not require it, the aircraft had a lightweight FDR on board. Investigators recovered the recorder and extracted its data for analysis. This allowed them to better understand the sequence of events leading to the aircraft's loss of control. With no on-board recording system, investigators would not have obtained this information, which was vital to understand the causes and contributing factors that led to the occurrence.
In another 2016 occurrence,Footnote 49 involving a privately operated jet, TSB investigators did not have any of the information normally contained in a lightweight FDR. As a result, it was not possible to determine the reasons for the aircraft's loss of control that led to the collision with the ground and the death of all 4 occupants.
Although Recommendation A13-01 targeted commercial operators, these two 2016 occurrences highlighted the value of on-board lightweight FDR systems by demonstrating the importance of the availability of these data. These systems also allow regular monitoring of normal flight activities, which helps operators improve operational efficiency and detect safety issues before they cause an accident.
As a result, the Board issued Recommendation A18-01, which supersedes Recommendation A13-01 and urges TC to build upon the work done on Recommendation A13-01.
The Board recommended that
the Department of Transport require the mandatory installation of lightweight flight recording systems by commercial operators and private operators not currently required to carry these systems.
TSB Recommendation A18-01
In the TSB’s December 2020 reassessment of TC’s response to the recommendation, TC indicated that it agreed with this recommendation and that a draft Notice of Proposed Amendment (NPA) had been developed. The next steps would include a focus group meeting and consultation via the Canadian Aviation Regulation Advisory Council (CARAC). TC expected that the NPA would be published by December 2020 barring any delays stemming from the COVID-19 pandemic.
TC’s progress on the development of lightweight data recorder regulations is seen as positive. However, until the regulations are finalized, the risks associated with the safety deficiency identified in Recommendation A18-01 will continue to exist.
Therefore, the response to Recommendation A18-01 is assessed to be Satisfactory in PartFootnote 50.
The current investigation, similar to the investigation into the 2016 Mitsubishi MU-2B-60 accident, demonstrates the value of data recording systems to investigations, as well as highlights how various devices can support flight data monitoring systems.
1.12 Wreckage and impact information
The wreckage was located on a heavily forested hillside, at an elevation of approximately 425 feet ASL. Damage to the aircraft from the trees showed that the aircraft initially struck them in a near-wings-level attitude, with no discernible indications of nose-up or nose-down pitch. Flight data shows the aircraft’s airspeed was 114 knots when it struck the trees. The aircraft broke up into pieces along a debris trail approximately 450 feet long.
When the aircraft fuselage came to rest on the slope, it had rolled onto its left side. The wings and floats had been torn from the fuselage but remained close to it.
All major aircraft structural components were accounted for during the on-site examination of the wreckage. The engine remained in place during the impact sequence. The propeller remained attached to the front of the aircraft. Although significant damage occurred to the propeller blades, all were still attached to the propeller hub.
During the accident sequence, the left PFD screen was destroyed and the MFD was heavily damaged. However, the SD cards containing the databases were recovered. The processing units for both PFDs and the MFD were recovered for analysis.
The examination of the aircraft and powerplant found no signs of any mechanical anomaly before the impact. Tree material was found covering a large proportion of the engine’s air intake screen, with smaller pieces being found inside the engine’s compressor section. This is consistent with recovered flight data that indicated normal performance until the aircraft struck the trees.
1.13 Medical and pathological information
There was no indication that the pilot’s performance was degraded by medical , pathological or physiological factors; however, the investigation did complete a thorough fatigue analysis.
People need between 7 and 9 continuous hours of restorative sleep that occurs at night to perform at optimal levels.Footnote 51 Sleep-related fatigue—relating to the amount and quality of sleep obtained—is biological in nature. Consequently, it will not be prevented by characteristics of personality, intelligence, education, training, skill, compensation, motivation, physical size, strength or practice. Sleep-related fatigue can result from 1 or more of 6 risk factors: acute sleep disruptions; chronic sleep disruptions; continuous wakefulness; circadian rhythm disruptions; sleep disorders; medical and psychological conditions, illnesses and drugs.
Disruption to sleep or sleeping patterns has been shown to slow reaction time, increase risk taking and reduce the ability to solve complex problems.Footnote 52 It more generally affects attention, vigilance and general cognitive functioning.Footnote 53 As a result, fatigue is known to increase the probability of accidents.Footnote 54,Footnote 55,Footnote 56,Footnote 57
1.13.1 Circadian rhythm disruptions
The time of day has a strong effect on an individual's alertness and performance due to changes in body physiology that are synchronized to a circadian (daily) rhythm. The human body is physiologically ready for sleep at night and for wakefulness during the day.
Sporadic shift schedules with variable start times can desynchronize circadian rhythms, which in turn can cause fatigue.Footnote 58 Symptoms of desynchronization may also result in a further reduction in sleep time and quality.Footnote 59 For those who work only occasional night-time shifts, circadian patterns will not readily adapt.
In the week before the occurrence, the occurrence pilot started work at 0337 and 0331 on consecutive days. However, on the 2nd consecutive day (July 23), cellphone activity started at 0139, approximately 2 hours before the start of the occurrence pilot’s work as a station attendant. The pilot’s remaining shifts typically started between 0600-0700. These mid-week start time variabilities were typical.
1.13.2 Acute fatigue
Significant reductions in the quality or quantity of sleep can result in fatigue and performance decrements.
Acute reductions in the quantity of sleep are normally considered remarkable when they are at least 30 minutes in duration. Acute reductions can occur one time, or more frequently, but are cumulative and can contribute to fatigue and lowering of performance when sleep disruptions occur within the preceding 3 days.
Four days before the occurrence, the occurrence pilot started work at 0337 and cellphone records indicate activity up to 2039 that night. Cellphone activity then restarted at 0139 the following day, before a shift start at 0331. This left only a 5-hour window for sleep in between two 14-hour shifts, in the 3 days before the occurrence.
Acute reductions in the quality of sleep are normally considered remarkable when the amount of deep sleep is curtailed to less than that which is required,Footnote 60 even if the total sleep time remains unchanged.
The occurrence pilot’s accommodation consisted of a recreational vehicle parked at the Vancouver International Airport, near the runway. Aircraft typically operate from this airport late at night and early in the morning. Airport activities, such as aircraft takeoffs and landings, would create a noisy environment that was not conducive to restful sleep.
1.13.3 Chronic fatigue
ResearchFootnote 61 shows that the number of hours worked per week, over and above 40 hours (which is considered a normal work week), is associated with an increased risk of work-related injury, with one analysisFootnote 62 showing that workers who work more than 64 hours per week are 88% more likely to be involved in an accident than those who work less than 40 hours per week.
If a worker gets sufficient good-quality, nighttime sleep, little if any cumulative fatigue should develop as a result of working 7 consecutive daytime shifts. However, if a worker sleeps fewer hours than needed, or if sleep obtained is of poor quality between those shifts, then a chronic sleep disruption can develop and fatigue will accumulate. This will increase the risk of an incident or accident.Footnote 63
In total, the occurrence pilot had worked an average of 76.7 hours a week for the previous 2 months, and 83.5 hours in the previous 7 days. Additionally, in the 28 days preceding the occurrence, the pilot had worked 27 days, with the last day of rest 15 days before the occurrence. Further, during this work period, the occurrence pilot worked variable start times, sometimes working during the night, with minimal rest periods.
1.14 Fire
There was no pre- or post-impact fire.
1.15 Survival aspects
1.15.1 Safety belts
The investigation determined that all passengers were wearing 3-point safety belts, and that the pilot and the passenger occupying the co-pilot seat were wearing 5-point safety belts.
1.15.2 Evacuation and injuries
A small amount of baggage was secured to the floor of the aircraft in front of the emergency exit. However, following the collision with terrain, the surviving passengers did not exit the aircraft through the normal or emergency exits as the gaps in the aircraft’s broken fuselage provided passage.
The 5 passengers who survived were seated in an area of the aircraft’s survivable space where trees and aircraft parts did not intrude during the impact sequence. The pilot and the passenger occupying the co-pilot seat received fatal injuries consistent with velocity forces and blunt force trauma. Two other passengers received fatal injuries consistent with the fracturing of the aircraft’s fuselage and the penetration of metal components into the immediate survivable space.
1.15.3 Search and rescue
During the accident, the 406 MHz emergency locator transmitter (ELT) automatically activated as designed and the signal was received by the Canadian Mission Control Centre at 1109. The Joint Rescue Coordination Centre (JRCC) Victoria was informed and initiated the search. The JRCC tasked numerous air- and sea-based resources in the area to search for the occurrence aircraft.
A Canadian Coast Guard helicopter located the accident site at 1223. At 1252, first responders from the Canadian Coast Guard arrived at the accident site and commenced triage. The first responders were followed by medical personnel travelling as passengers on a BC Ferries vessel.
A Buffalo search and rescue (SAR) aircraft from 442 Transport and Rescue Squadron in Comox, BC, attempted to reach the accident site at 1327, but could not due to poor weather conditions. After finding an alternate route, the Buffalo reached the vicinity of the accident location at 1342, followed by a Cormorant SAR helicopter from the same squadron 3 minutes later.
At 1435, 2 SAR technicians parachuted into Fitz Hugh Sound near Addenbroke Island from the Buffalo. They were picked up by a Canadian Coast Guard fast rescue craft and transported to the Addenbroke Lighthouse Station, where they were picked up by helicopter and dropped off near the accident site, which they reached at 1517.
The survivors were hoisted from the accident site to the Cormorant helicopter, with the final hoist complete at 1810. The Cormorant helicopter arrived at CYZT at 1847, and the survivors were then taken to hospitals in Port Hardy, Campbell River, Victoria, and Vancouver, BC.
1.16 Tests and research
1.16.1 Simulation for synthetic vision technology
As part of the investigation, full-flight simulations were conducted using a simulator equipped with a Garmin G1000 avionics suite consistent with the configuration found in the occurrence aircraft. The simulations’ flight path was derived from the accident aircraft’s flight data.
According to the G1000 Integrated Avionics System Pilot’s Guide for the Cessna Caravan, a reduced required terrain clearance (RTC) alert is issued when the projected flight path of the aircraft is above the terrain but encroaches on the system’s minimum clearance values. The RTC value for level flight, when approximately 23 NM or more from a runway, is 700 feet. Flying at altitudes less than the RTC value will cause the system to continuously issue alerts.Footnote 64
When the route was flown during the simulation with the FLTA enabled (un-inhibited), the system reacted reliably to the recognition of the Addenbroke Island land mass in the terrain database. When flown above the unit’s RTC of 700 feet AGL, the FLTA provided an initial caution message when the aircraft was approximately 1.2 NM, or 30 seconds, from the Addenbroke Island shoreline (Figure 4). This caution message changed to a warning when the aircraft was 0.75 NM, or 19 seconds, from the shoreline.
When flown at approximately the same altitude as the occurrence flight (which was below the RTC), the system produced continuous visual (Figure 5) and aural alerts.
During testing, it was noted that the display of the synthetic vision technology depicts the Addenbroke Island landmass as a small portion of the actual landscape because the ocean blends partially into the island (green area circled in the left-hand images of Figure 4 and Figure 5). The investigation determined that approximately 6% of the island is represented as land on the PFD when comparing the geometry of the surface texture. The remainder of the island is depicted as ocean.
A similar comparison was performed for the MFD screen’s pixel-based area of the landmass representation based on the database SD card onboard the occurrence aircraft. The investigation determined that the representation of Addenbroke Island that could be displayed on the MFD (as shown by the overlay in Figure 6) depicted approximately 86% of the actual landmass.
1.16.2 TSB laboratory reports
The TSB completed the following laboratory reports in support of this investigation:
- LP194/2019 – NVM Data Recovery
- LP219/2019 – Location Intelligence Analysis
1.17 Organizational and management information
1.17.1 General
At the time of the occurrence, Seair operated 14 aircraft – 7 Cessna 208 Caravans, 4 de Havilland Canada Beavers, 2 de Havilland Canada Turbo Beavers, and 1 Cessna 185. All aircraft are on floats. The company operates regularly scheduled flights between Vancouver (CAM9 and CYHC [Vancouver Harbour ]) and 7 locations on or near Vancouver Island. The company offers up to 24 scheduled flights per day to Nanaimo, and 8 daily flights to the Gulf Islands. Seair also provides charter flights, cargo flights, and scenic tours.
Seair’s air operator certificate permits the company to operate any of the 14 aircraft under CARs Subpart 702 (aerial work) or CARs Subpart 703 (air taxi operations), depending on the nature of the flight. In either case, the company’s operations are limited to day VFR flights. On the day of the occurrence, the aircraft was being operated under CARs Subpart 703.
Per its air operator certificate, Seair does not have the option of performing flights under instrument flight rules (IFR). Furthermore, while the Caravan is normally equipped for, and capable of IFR flight, the regulations do not allow fixed-wing aircraft to take off from or land on a water surface under IFR. Therefore, Seair pilots do not have the option of continuing a flight under IFR when weather conditions deteriorate below VFR minima.
TC is currently reviewing the certification of water aerodromes at certain locations in Canada. This review could eventually lead to instrument approaches being allowed at certified water aerodromes and to the criteria for the development of instrument procedures being modified, in order to allow for landing on water following a circling approach at a land aerodrome.
Alternatively, point-in-space approachesFootnote 65 (PINSAs) can be created to any location (not necessarily to an aerodrome or water aerodrome). However, under existing regulations, PINSAs are not allowed in Canada for fixed-wing aircraft.
1.17.2 Operational control
Operational controlFootnote 66 of flights at Seair is delegated to the pilot-in-command (PIC) of each flight by the operations manager, who retains responsibility for the day-to-day conduct of flight operations. This is known as a Type D operational control system, which is applicable to all operations under Subpart 703 of the CARs. Under this system, the PIC is responsible for all pre-flight duties, including weather assessments and risk analysis, in addition to flight watchFootnote 67 as the flight progresses. There is no requirement for operators to have a certified flight dispatcher.
1.17.3 Flight operations
According to regulations,Footnote 68 SOPs must be developed and utilized in all air-taxi operations using aircraft requiring 2 pilots for operation. Since Seair does not operate any multi-crew aircraft, there is no obligation for the company to develop and maintain SOPs for any of its aircraft. Although not required, Seair does have, and maintains, SOPs for its Caravan aircraft.
Seair’s SOPs for the Caravan are compiled for guidance in the operation of the aircraft, and to supplement Cessna’s Caravan pilot operating handbook (POH). The SOPs are not designed to replace a POH or to cover all circumstances, but to help pilots fulfill their assigned duties in a standardized manner. Seair notes that “[s]tandardization is one of the most powerful tools available to the pilot to prevent the undesirable, to determine when something undesirable is occurring, and to deal with the undesirable should it occur.”Footnote 69
Seair’s SOPs state that “[u]ser Waypoint flight plans should be pulled from the flight plan pages and used to increase situational awareness during periods of low visibility.”Footnote 70 However, the SOPs do not offer any guidance or standard on how to set up and use the Terrain-SVS for flying in low visibility, nor do they comment on the use of the various functions of the Garmin G1000. Similarly, the SOPs do not provide guidance or a standard for exiting an area if weather conditions deteriorate below VFR minima, nor for the selection of, or necessity to consider, alternate landing sites.
The SOPs later indicate that “[t]he use of the Autopilot is recommended to reduce workload […] during poor weather.”Footnote 71 However, they do not reiterate the limitation that en route operations with the autoflight system is prohibited under 800 feet AGL, as stated in the POH.Footnote 72
The CARs do not require Subpart 703 operators to monitor their pilots’ adherence to SOPs or the POH, nor do they require a flight operations quality assurance program.
1.17.4 Pilot training and testing
1.17.4.1 Competency check and instrument training
When operating under Subpart 703 of the CARs, crew members licensed for single-engine day VFR flights are required to hold a valid competency check for the type of aircraft being operated.
Initial training, for single-engine air-taxi operations under day VFR, requires 6 hours of ground training and 3 hours of aircraft flight training. Recurrent training requires 3 hours of ground training and 1 hour of flight training.
Training and testing toward a competency check include normal and abnormal flight situations, and the competency check can be issued to a pilot following the minimum 1 hour recurrent training flight. Seair training does not include any basic instrument flight proficiency training, instrument flight procedures training, or training on escape manoeuvres in the event of a loss of visual reference, nor is any of this training required under the regulations.
Seair does not require pilots to hold a current instrument rating, although some Seair pilots do hold this rating.
1.17.4.2 Single pilot resource management training
The cockpit or flight deck of a multi-crew aircraft is a dynamic, challenging workplace where flight crews are constantly interacting with the aircraft, the environment, and each other. Crew resource management (CRM) is about making effective use of the resources available—human, hardware, and information—to manage the hazards and challenges that can arise during any flight.
Although traditionally considered in the context of a multi-crew cockpit, modern CRM “also relates to single-pilot operations, that invariably need to interface with other aircraft and with various ground support agencies in order to complete their missions successfully.”Footnote 73 Single-pilot resource management (SRM) training adapts concepts from CRM to the single-pilot environment. According to section 723.98 of the Commercial Air Service Standards (CASS), an operator’s training “will be tailored to the needs and size of the organization. CRM training should cover the operator’s safety culture, its company culture, the type of operations and the associated procedures of the operator. This should include areas of operations that may lead to particular difficulties or involve unusual hazards.” Footnote 74
The training shall include the topics of threat and error management (TEM),Footnote 75 situational awareness, fatigue, and decision making, amongst others.
Beginning 28 July 2017, aerial work, air-taxi, and commuter air operators in Canada had 18 months to implement CRM training. Effective 31 January 2019, all commercial air operators were to be required to have applicable personnel trained in CRM. However, the requirement to follow this standard was delayed, and it did not come into force until 30 September 2019 – 2 months after the occurrence flight.
At the time of the occurrence, Seair was not required to provide CRM training to its pilots, and the occurrence pilot had not received this training.
1.17.4.3 Training on controlled flight into terrain avoidance
Air-taxi operators are requiredFootnote 76 to provide initial and biennial recurrent ground training on controlled flight into terrain (CFIT) avoidance to all flight crew members. However, this standard is only applicable to air operators authorized under night VFR and IFR. Therefore, day VFR air operators, such as Seair, are not required to comply with this standard.
The occurrence pilot did not receive any ground or flight instruction on CFIT avoidance, nor was it required.
1.17.4.4 Terrain awareness and synthetic vision technology system training
Air operators with airplanes having a seating configuration for 6 or more passengers are requiredFootnote 77 to operate with a certified TAWS. However, this provision is only valid for night VFR and IFR operators. Therefore, day VFR operators, such as Seair, are not required to install this equipment.
Although the occurrence aircraft was equipped with the uncertified terrain awareness system and synthetic vision technology, there is no regulatory provision requiring the crew members of aircraft so equipped to be trained on this technology.
The Seair Garmin G1000 training course exam contains no questions about synthetic vision, and only one question relative to the colour coding scheme of the terrain indications.
Aircraft training at Seair does not address the Garmin G1000’s synthetic vision system. The COM and SOPs contain no statements on the appropriate or approved use of the Terrain-SVS, nor guidance on actions to take in the event of a terrain alert.
1.17.4.5 Regulatory training gaps identified in the TSB’s safety issue investigation
The TSB’s SIIFootnote 78 illustrated that regulations and standards alone cannot guarantee safety in the air-taxi sector. They do provide necessary controls that contribute to safety in the sector, but the SII identified gaps in this regulatory framework regarding training and qualifications (amongst others).
The CARs set out the required training for operators, but the SII observed that the actual training provided can vary widely. While some operators provide training only to a level that meets the requirements in the regulations, others provide extra training beyond the requirements to address needs and/or to derive benefits that mitigate risk in their operation. The SII also noted that without updated regulations and standards requiring all operators to work under the same rules, the playing field is not level.
Although the air-taxi regulations have mandatory training requirements for certain specialized operations, such as night flying, there are no such requirements for many other specialized operations such as mountain flying and coastal flying. As a result, mandatory training requirements may be inadequate to meet the many unique aspects of air-taxi operations.
The SII’s consultation with the air-taxi industry identified that gaps exist in the regulations and standards. Some operators’ recommended practices go beyond the current regulatory requirements or include concepts that are not yet addressed by regulations. However, in the face of competing pressures, operators may choose to simply comply with the regulations, even though exceeding them would increase safety.
As long as gaps, such as the ones identified in the SII, exist in the regulatory framework, there will be an uneven level of safety in the air-taxi sector.
Therefore, the Board recommended that
the Department of Transport review the gaps identified in this safety issue investigation regarding Subpart 703 of the Canadian Aviation Regulations and associated standards, and update the relevant regulations and standards.
TSB Recommendation A19-04
In TC’s January 2020 response to the recommendation, TC indicated that it agreed with Recommendation A19-04.
In 2020, TC undertook a review of training and qualification requirements in all subparts of the CARs, with implementation expected in 2023. This covers:
- the examination of pilot proficiency check schedules;
- the training captain and instructor qualification requirements;
- the operator training curriculum requirements;
- the approved check pilot manuals and flight test guide review; and
- the expanded approval of flight training devices, particularly for Subpart 702 and Subpart 703 of the CARs.
As part of TC’s Civil Aviation Regulatory Review project, a review of training irritants related to personnel training, qualifications and licensing is underway. This regulatory package is anticipated to be published in the Canada Gazette, Part I, in 2020–21.
In its March 2020 assessment of TC’s response, the Board was encouraged that TC has already initiated a regulatory review and looked forward to the published details of the proposed regulatory enhancements in the near future.
Therefore, the response to Recommendation A19-04 specific to training and qualifications was considered to show Satisfactory Intent.
However, the SII highlighted other gaps in the existing regulations and standards that were identified by the operators. TC did not provide a detailed response with regards to how it plans to address this, other than the details listed above.
Therefore, the Board was unable to assess the overall response to Recommendation A19-04 specific to closing the gaps in the regulations and associated standards.Footnote 79
1.17.5 Company safety management system
An SMS is "[a] documented system for managing risks that integrates operations and technical processes with financial and human resource management to ensure aviation safety or the safety of the public.”Footnote 80 Systems in organizations with more advanced safety cultures use proactive, reactive, and predictive strategies through confidential reporting, flight data analysis, and normal operations monitoring.Footnote 81
1.17.5.1 TSB recommendations regarding safety management systems
The regulations do not contain SMS provisions for air-taxi operators. Therefore, TC does not monitor or regulate SMS for air-taxi operators. Following the TSB investigation into a fatal helicopter accident,Footnote 82 the Board recommended that
the Department of Transport require all commercial aviation operators in Canada to implement a formal safety management system.
TSB Recommendation A16-12
In its December 2019 response, TC indicated that it had started a two-phase policy review of SMS to ensure that the implementation of SMS improved safety, was sustainable, and that all involved parties were prepared for the implementation. Until this review was complete, TC was not planning to either modify or expand SMS to other sectors.
In addition, TC advised that it was completing phase 1 of its two-phase review. However, it did not include a timeline for the completion of phase 2. It did not provide a timeline either for the subsequent option paper that would be developed to identify recommendations of both regulatory and non-regulatory tools to be used to modernize SMS practices and to implement SMS in additional sectors.
In the meantime, Canada is not complying with SMS standards and recommended practices contained in Annex 19 to the Convention on International Civil Aviation published by the International Civil Aviation Organization (ICAO). As identified by TC, the following are not meeting the SMS requirements of ICAO Annex 19:
- Operators conducting international commercial air transport under subparts 702, 703 and 704 of the CARs;
- Approved maintenance organizations (CARs subpart 573) providing services to these operators;
- Flight training units (CARs subpart 406);
- Design approval organizations (Chapter 505 of the Airworthiness Manual); and
- Approved manufacturers (CARs subpart 561).
In its March 2020 reassessment of TC’s response, the Board was encouraged that TC wanted to ensure the SMS policy achieved the objectives outlined above. However, this policy review was still not complete even though TC originally stated, in 2016, that it would take a year and a half to complete.
There was no clear indication at that time of what TC would do once the review was complete and whether or not it intended to initiate regulatory changes to require that all commercial aviation operators, operating both domestically and internationally, implement a formal SMS.
Therefore, the Board was unable to assess the response to the recommendation.Footnote 83
Most recently, at the conclusion of the SII into the risks associated with air-taxi operations in Canada , the TSB recommended that
industry associations (e.g., ATAC, HAC, AQTA, FOA, NATA) promote proactive safety management processes and safety culture with air-taxi operators to address the safety deficiencies identified in this safety issue investigation through training and sharing of best practices, tools, and safety data specific to air-taxi operations.
TSB Recommendation A19-03
In its response, the Air Transport Association of Canada (ATAC) indicated that it continued to promote the development and use of safety management processes and safety culture. ATAC also stated that it had developed tools for and provided training to all its members and it would continue its support and collaboration with TC to help in eliminating the acceptance of unsafe practices in the air-taxi sector.
In its response, the Northern Air Transport Association (NATA) indicated its engagement in supporting its members and in helping them with the integration of new rules and programs within their operations. The TSB recommendations published as a result of the SII report would be the focus of presentations at NATA’s 44th annual conference and forum for Aviation in Northern and Remote Canada. The Board was pleased that the Floatplane Operators Association, which had then joined NATA, would continue developing the “North Stars Best Practices.”
The Board was encouraged that both ATAC and NATA supported Recommendation A19-03 and would continue their work with their respective members. However, the details provided in both ATAC’s and NATA’s responses did not contain sufficient details with regards to future initiatives and actions planned to enable the Board to make a meaningful determination on whether the safety deficiency would be reduced or eliminated. Furthermore, the TSB did not receive any response from the Helicopter Association of Canada (HAC) or the Association québécoise du transport aérien (AQTA).
Therefore, the Board was unable to assess these collective responses to Recommendation A19-03.Footnote 84
1.17.5.2 Safety management at Seair
Seair has a system to manage safety which includes the 6 framework components and elements defined by TC.Footnote 85 However, since no SMS regulation exists for air taxi, Seair’s SMS has never been the subject of TC surveillance.
Seair provides all employees initial SMS training, and recurrent training every 3 years thereafter. All SMS training is computer based.
Seair’s SMS data comes from employees submitting hazard and occurrence reports through a paper-based reporting process or by confidential email to the safety officer. The reports are then individually addressed during the next safety meeting, of which 9 occur annually.
Records indicate no reports from pilots of inadvertent flight into weather conditions below visual minima. Similarly, the records show no proactive or reactive reports made by Seair pilots of deficiencies regarding the Garmin G1000 terrain display.
The Seair SMS policy manual indicates that occurrences such as accidents will result in a reactive occurrence report that will lead to an investigation, analysis, and risk management. The investigation did not locate any records indicating this was completed following this occurrence.
1.17.6 Flight time and flight duty time
All commercial air operators in Canada are requiredFootnote 86 to establish a system that monitors the flight time, flight duty time, and rest periods of each of its flight crew members.
According to Seair’s COM, all pilots are required to enter their flight and duty times into the monitoring program at the end of each flying day. It is the responsibility of the operations manager to ensure that the monitoring system is complied with at all times. The investigation determined that the occurrence pilot did not exceed the flight time limitations or flight duty time limitations and rest periods at any time during his employment as a pilot with Seair.
Seair’s monitoring system does not account for pilots that have employment in addition to their flying duties at Seair, nor is it required. Seair’s COM states that “[i]t is the responsibility of flight crew members to use the rest periods provided […] to obtain the necessary rest. Flight crew members shall ensure that they are adequately rested before reporting for duty.”Footnote 87
Should a pilot experience fatigue despite being afforded an adequate rest period, Seair required each pilot to report such fatigue. The investigation was unable to determine if the occurrence pilot had ever reported any fatigue to Seair. Fatigue at Seair normally would be reported verbally to the chief pilot or operations manager, without paper or electronic documentation.
According to the regulations,Footnote 88 pilots are responsible to not act as a flight crew member when not fit for duty. However, the air operator is also responsible to ensure a pilot does not act as a flight crew member if there is reason to believe that the pilot is not, or is not likely to be, fit for duty.
Seair was aware of the occurrence pilot’s other employment and informally monitored his general level of well-being. However, at no time did Seair deem it necessary to place restrictions on this other employment or on the pilot’s flying duties.
1.17.7 Supervision and monitoring of pilots
The chief pilot is responsible for the supervision of flight crew members. In addition to the chief pilot, Seair has approved 2 other pilots to conduct the required competency checks for flight crew members.
Routine line checks (flight checks) of pilots are intended to monitor for safe operation, risk management, and adherence to the SOPs and POH. Seair is not required to conduct or record these checks; however, Seair indicated to the investigation that line checks are completed, but are not recorded unless a safety issue or non-compliance with policy, SOPs, or the CARs is observed. The occurrence pilot’s training file did not contain documentation indicating any line checks had taken place in the previous 2 years nor any indications of safety issues or non-compliance.
Seair’s senior operational staff, including the chief pilot and operations manager, perform multiple operational flights themselves each day as pilots – as was the case on the occurrence day. They plan flights and perform their risk assessments alongside the other pilots. In this capacity, they do not provide specific supervisory oversight of Seair pilots but can provide general oversight of operations during flight planning.
1.17.8 Regulatory oversight
1.17.8.1 Surveillance by the regulator
TC surveillance activities fall into 4 categories, with descending order of scope: systems level surveillance, process level surveillance, targeted inspections, and compliance inspections.Footnote 89
TC conducted process-level surveillance of Seair’s flight operations and maintenance operations from 22 to 24 January 2019. The scope of this activity included an evaluation of Seair’s operational dispatch, technical dispatch, quality assurance, and cabin safety. This generated 5 findings of non-compliance with regulations (3 minorFootnote 90 and 2 moderateFootnote 91) in the areas of technical dispatch, quality assurance, and cabin safety. Seair’s corrective action plan for each deficiency was accepted by TC, and follow-up was completed.
In the year before the occurrence, no compliance inspections, including ramp and flight checks, or targeted inspections, which investigate risk severity and identify potential risk mitigation options, were performed.
Following an unforeseen event or issue (such as an accident), TC has the discretion to allocate reactive surveillance resources to initiate further surveillance activity. TC did not conduct reactive surveillance activities of Seair flight operations in response to this occurrence. However, TC did conduct 2 targeted inspections for airworthiness in reaction to the occurrence.
TC surveillance activities can also be escalated to higher categories of surveillance. TC has the discretion to conduct systems level surveillance following process level surveillance if, in the previous 12 months, the operator has had an accident which the TSB has classified as a class 3 (or higher) investigation. TC did not escalate Seair’s next planned inspection following this occurrence.
The TSB’s SII into reducing the risks associated with air-taxi operations in Canada found that most operators reported that they would welcome increased oversight from the regulator and, in particular, more traditional oversight with more hands-on activities, including check rides, ramp checks, and line checks. Furthermore, air-taxi operators indicated that TC needs to focus on holding operators accountable when they are not compliant with regulations. Finally, air-taxi operators consistently stated a need for more support from TC, highlighting the need for a positive and collaborative relationship with inspectors in order for a company to improve safety.
1.17.8.2 Compliance with regulations
Due to the complexity of the air-taxi industry, risk management techniques are important for setting inspection criteria so that inspectors are able to assess whether companies are complying with the regulatory framework.Footnote 92
In the 10 years before this occurrence, TC enforcement had issued no infractions to Seair for violations of altitude or weather minima. However, TC does not usually take enforcement action against an air operator for these types of violations; rather, the enforcement action would be taken against the pilot-in-command. TC stated that it has no mechanism to actively monitor for altitude or weather violations. Instead, TC relies on operators self-reporting to TC, or persons or agencies reporting to TC, which is then captured by the Civil Aviation Daily Occurrence Reporting System (CADORS).
1.18 Additional information
1.18.1 Controlled flight into terrain
CFIT “occurs when an airworthy aircraft under the control of the flight crew is flown unintentionally into terrain, obstacles, or water, usually with no prior awareness by the crew.”Footnote 93 This type of accident often occurs in low visibility. Conditions such as darkness and poor weather can reduce the pilot's awareness of the surrounding area and make it difficult to visually determine the aircraft's proximity to terrain.
In the early 1990s, CFIT accidents were the primary type of fatal aircraft accident. In the following decades, operators and regulators made strides in reducing of the number of CFIT accidents. Many new technologies have been introduced, such as terrain avoidance warning systems, enhanced ground proximity warning systems, GPS, digital terrain databases, and moving map displays with graphic depiction of own aircraft position relative to terrain. Also, improved training is now available, such as CFIT awareness training, CFIT escape manoeuvre training, and enhanced CRM with TEM. All of these advances have been combined to reduce the occurrence of CFIT accidents worldwide, to the point where this type of accident is no longer the primary type of fatal accident.
The TSB’s SII examining the air-taxi industry revealed that, during the study period (2000-2014), the highest number of accident-related fatalities resulted from flights that started in visual meteorological conditions and continued to a point where the pilot lost visual reference with the surface. These flights generally ended in either a loss of control or CFIT. It was determined that pilot experience was likely not mitigating against these types of accidents, and analysis verified that the factors contributing to air-taxi accidents that occurred during the study period fell into 2 broad areas: acceptance of unsafe practices, and inadequate management of operational hazards.
The technology that was once only found on transport category aircraft is now available to smaller aircraft such as those used in the air-taxi industry. As part of 3 investigations into VFR-into-instrument-meteorological-conditions (IMC) occurrences,Footnote 94 the TSB conducted a statistical review of CFIT accidents in Canada for the time period between 1992 and 2019. The review looked at accidents where Canadian-registered aircraft operating under VFR, continued into IMC, and a CFIT accident occurred.
In the 28 year period examined, the following accident numbers were noted:
- 60 accidents (64 fatalities) involving commercial operators, including 34 airplanes (45 fatalities), and 26 helicopters (19 fatalities), and
- 39 accidents (39 fatalities) involving private aircraft, including 34 airplanes (34 fatalities), 1 ultra-light aircraft (2 fatalities), and 4 helicopters (3 fatalities).
A correlation testFootnote 95 was used to determine whether there was any trend in this type of accident over the 28-year period. The number of accidents for commercial airplanes showed a decreasing trend over 28 years, while the numbers of accidents involving commercial helicopters, as well as private airplanes and helicopters, did not show statistically significant trends. Most of the overall decrease in the number of accidents took place during the first 14 years of the period, from 1992 to 2005, with no trend in the period from 2006 to 2019.
Furthermore, the TSB statistical review determined that VFR-into-IMC resulting in CFIT accidents in the study period account for only 1% of all reported accidents, yet comprise about 6% of all fatalities. Overall, 52% of VFR-into-IMC CFIT accidents were fatal, compared to only 11%, on average, for all other accidents types.
1.18.2 Information management and situational awareness
Situational awareness can be divided into 3 components.Footnote 96 For pilots, these are: perception of the relevant features of the environment, understanding of the features and information, and accurate prediction of their effect on the progress of the flight.
Pilots use different sources of information to ensure they develop and maintain effective situational awareness both before and during a flight. However, sources of flight information may vary depending on a number of factors such as the route and destination. A pilot with limited sources of information before a flight may be cautious when deciding to take off (GO decision) as it is harder to formulate awareness in advance for the entire flight plan. A pilot who understands there will be limited sources of information during the flight, may be vigilant in assessing sufficient pre-flight information to determine if the flight plan can be executed safely. Conversely, a pilot that has access to multiple sources of information both before and during the flight, may be able to proceed and continually update their situational awareness from one flight segment to the next.
Pilots at Seair have access to multiple sources of weather-related information, including the Latitude Technologies flight tracking web application which allows them to view the current route of other Seair pilots. Once in flight, pilots at Seair also have access to multiple sources of information, such as reports from other Seair pilots in the area, and access to personal electronic devices, including radio calls as well as cellphone calls, texts and internet downloads of weather updates.
Before takeoff, Seair pilots, including the senior operational staff, regularly used the Seair Weather Policy Decision Tree (Appendix C). This decision-making aid encourages use of the multiple data sources to ascertain the weather, and it incorporates VFR limitations in terms of altitude and visibility. The decision tree explicitly requests the pilot to answer, by YES or NO, the question: “is the weather below or forecast to fall below minimas during flight?” However, if the answer is YES, the decision is not automatically a NO-GO decision. Instead, there is an opportunity to assess other factors such as the weather at the destination, the upgrades to the aircraft and the nervousness of passengers. Therefore, the multiple information sources pre-flight and knowledge of the multiple sources of information in-flight enabled Seair pilots to make GO decisions, even if the weather was forecast to be below VFR minima.
On the day of the occurrence, the occurrence pilot used multiple data sources to make a GO decision, even though there were weather conditions on part of the route that were not conducive to VFR flight. The occurrence pilot continued to rely on multiple sources of information in-flight, including data downloads, radio calls, texts and verbal reports from Seair’s operations manager, who was departing the fishing lodge.
1.18.3 Threat-based versus goal-based decisions
The risks associated with a flight may not remain as low as reasonably practicable without sufficient methods to mitigate threats, such as independent supervision, and risk controls. Unchecked, these risks may cause shifts in a pilot’s focus from the safety of a flight (threat-oriented) to the achievement of a flight (goal-oriented). When the focus becomes goal-oriented rather than threat-oriented, this may increase risk-taking behaviour.
Individuals who perform higher-risk activities with no, or few, negative repercussions, are likely to continue taking high risks. Over time, they may become desensitized or habituated to the level of risk taken. For example, repeated success may lead pilots to believe they will have continued success in the same situations. This previous success influences future risk-taking behaviour, which in turn creates a new baseline comfort level with the risky behaviour.Footnote 97 Without mitigations in place to recalibrate risk perception, the subjective evaluation of low personal risk may lead to increases in high-risk activities.Footnote 98 The risk can increase further when, as group values shift, higher-risk decisions become normal and accepted within a given group.
Seair recognises that many flights have an element of risk as the weather is highly variable, often with patchy low cloud. As a result, weather threats are not avoided but instead assessed to determine if the flight is achievable.
1.18.4 Group dynamics
Decisions made by, and within, groups can be an effective way to reach a safety-critical decision. In particular, group decision making that is based on multiple communication sources, when reliably bound by appropriate objective hazard/risk management, can be very effective. In terms of flight operations, this includes reliably bounding decisions and actions by objective qualifications, skill levels, flight rules and criteria, and independent flight supervision. Sometimes, this could also include using a decision tree based on objective flight rules and criteria. Therefore, when reliably bounded by objective criteria (e.g., altitude or visibility limitations), which limit the probability of associated group-based biases, there are benefits to using multiple sources of information and communication within a group during decision making. However, if not bounded by objective mitigations, the dynamics of groups can be affected by many variables, such as the commercial needs of a company, previous experience, and social expectations.
Group dynamics may result in the following:Footnote 99,Footnote 100
- Conformity, if there is an imbalance between experience or seniority, where an individual gradually changes their view to make it more in line with the group norm.
- Compliance, if an individual takes more risk than they wish to, at the request of an individual or group, if that group or individual has previously requested something even riskier.
- Groupthink is when the motivation to maintain group consensus overrides the motivation to evaluate all potential courses of action. Once groupthink develops, individuals can start to view their group as invulnerable and they engage in collective rationalization – disregarding any views counter to the group.
At Seair, GO/NO-GO decisions for scheduled flights are generally made by individual pilots. However, for charters when multiple aircraft are involved, such decisions are made either explicitly and/or implicitly as a group. Explicitly, the group of pilots may decide together if that day or time is suitable for flying; or implicitly, one or more of the pilots may decide to fly, or have flown already, and the others will observe their success and then decide accordingly. In both scenarios, senior operational staff plan their flights and make their GO/NO-GO decisions at the same time as the other pilots. Additionally, the company president is often present during these times of pilot decision making.
Once in flight, decisions on the continued feasibility of flights, are also often made as a group. This involves pilots sharing information on a route they are approaching or a route they have completed. Information can include details such as visibility, the presence of cloud, and how long it takes to emerge from areas of low cloud. Information provided on a route ahead could reinforce a pilot’s mental model for that route and/or reinforce or create expectations. A pilot may then proceed, potentially searching for the expected visual cues (for example clear skies after cloud). However, such expectations could result in a pilot searching for cues at the sacrifice of other visual cues, such as terrain avoidance cues.
On the day of the occurrence, the group of pilots, including the occurrence pilot, completed the pre-flight planning and decided explicitly, in the presence of senior operational staff and the company president, to conduct the flights. One of the senior operational staff had then elected to depart ahead of the other pilots. One pilot, who had never flown to this area/destination before, made the decision to decline the flight due to concerns about the weather at the destination, and was replaced by the chief pilot. The occurrence pilot knew of that decision, but decided to proceed with the flight. When in flight, the occurrence pilot’s decision to continue northbound was likely influenced by weather observations from the pilot proceeding southbound (Seair’s operations manager).
1.18.5 TSB Watchlist
The TSB Watchlist identifies the key safety issues that need to be addressed to make Canada’s transportation system even safer. The following Watchlist issues are relevant to this occurrence.
1.18.5.1 Fatigue management in air transportation
In the transportation industry, crews often work long and irregular schedules that are not always conducive to proper restorative sleep. Fatigue poses a risk to the safety of air operations because of its potential to degrade several aspects of human performance.
In December 2018, TC published new requirements for managing flight crew fatigue in the Canada Gazette, Part II. The regulations have a staggered implementation period. Air operators subject to CARs Subpart 703 have 4 years–until December 2022–to comply with the new requirements.
The new regulations also include an option for operators to implement a Fatigue Risk Management System (FRMS) to identify and minimize the sources of fatigue and manage fatigue risk in an operation.
ACTIONS REQUIRED Fatigue management in air transportation will remain on the Watchlist until:
|
1.18.5.2 Safety management
SMS is an internationally recognized framework that allows companies to identify hazards, manage risk, and make operations safer—ideally before an accident occurs. Although the issue of safety management has been on the Watchlist since 2010, TSB investigation reports continue to note various deficiencies and concerns.
There has been little progress to extend the application of SMS beyond CARs subpart 705 operators. SMS requirements still do not apply to CARs subpart 702, 703, and 704 operators, flight training units (which operate under CARs subpart 406), or non-certified aerodrome operators. Combined, CARs 702, 703, and 704 operators make up over 90% of all Canadian commercial air operators.
Consequently, over 90% of commercial aviation operators in Canada are currently not required to have an SMS. Many of these are smaller companies and, without the benefit of an SMS, they continue to miss opportunities to improve the safety of their operations. The likelihood of more fatalities and serious injuries therefore remains high. Footnote 101
Although there has been some progress in responding to the 3 TSB recommendations on this issue, that progress has been piecemeal, and TC is not planning to either modify or extend SMS to other sectors of Canadian commercial aviation until its ongoing SMS policy review has been completed.
ACTIONS REQUIRED Safety management will remain on the Watchlist for the air transportation sector until:
|
1.18.5.3 Regulatory surveillance
All transportation operators are responsible for managing the safety risks within their organizations and operations. Regulations help by providing operators a guiding framework and stipulating certain minimum requirements and levels of safety. However, it is up to operators to meet those requirements; it is TC’s responsibility to inspect and audit operators to confirm that they are compliant with these regulations and that minimum levels of safety are met.
However, surveillance has not consistently proven effective, and the TSB has noted various deficiencies and concerns over the years.
TC is not always effective at identifying gaps in a company’s safety management processes and intervening in a timely manner. Moreover, at times, there has been an imbalance between the use of traditional inspections to verify compliance with regulations, and auditing company safety processes to assess if they are working.
Canadians travelling on and using services provided by TC-inspected and -approved transportation companies expect that these operations are safe and that they meet the basic regulatory requirements — and if not, that TC will take proactive steps so that operators are returned to compliance in a timely manner.
However, when this does not happen and surveillance measures are not sufficient to identify safety deficiencies—or if TC is unable to intervene to ensure that operators take appropriate corrective actions—then unsafe or non-compliant operating practices may continue. As a result, minimum levels of safety may not be met, putting in jeopardy the safety of people, property, and the environment.
In 2019, TC developed and implemented guidance, tools, and training to improve the quality of findings produced during surveillance activities, as well as the decisions made related to the oversight of commercial aviation, and its risk-based planning methodology.
ACTIONS REQUIRED Regulatory surveillance will remain on the Watchlist for the air transportation sector until TC demonstrates, through surveillance activity assessments, that the new surveillance procedures are identifying and rectifying non-compliances, and that TC is ensuring that a company returns to compliance in a timely fashion and is able to manage the safety of its operations. |
1.19 Useful or effective investigation techniques
Not applicable.
2.0 Analysis
The investigation found no deficiencies or abnormalities with the mechanical operation of the aircraft. The pilot was experienced in the geographic area of the flight, and there was no indication that the pilot’s performance was degraded by medical or pathological factors. Survivability of this accident is attributed to the aircraft contacting the trees in a near-level flight attitude, which allowed the impact forces to be dissipated over a greater distance. Additionally, the aircraft’s floats did not separate from the aircraft until late in the accident sequence thus absorbing a portion of the impact forces.
The flight departed Vancouver International Water Aerodrome (CAM9) at a time when the graphic area forecasts for the vicinity of the destination were indicating areas to have less than visual flight rules (VFR) conditions, and the majority of weather camera images in the vicinity of the destination were indicating less than VFR conditions. As the flight neared the destination, it encountered conditions below visual minima, leading to a controlled flight into terrain (CFIT).
The analysis of this investigation will examine the conditions of pilot decision making, CFIT, cockpit technology, acceptance of unsafe practices, monitoring of flight operations, fatigue, regulatory oversight, and safety management systems (SMS).
2.1 Pilot decision making
From the original planned departure time through to the actual departure time of the first Seair aircraft bound for the central coast of British Columbia (BC), the majority of weather camera images from Calvert Island and Addenbroke Island indicated weather conditions below the visibility minimum required for VFR flight, with much of the surrounding terrain partially or completely obscured by low cloud, rain, and mist. Although there was weather in the vicinity of the destination that was below VFR minima, the Seair Weather Policy Decision Tree indicated that a pilot-in-command could decide to cancel, delay, or still proceed with departure.
The company president and senior operational staff are often present when Seair pilots are making charter flight decisions. Moreover, the president, who by virtue of his role is focused on the commercial needs of the enterprise, is also often there when senior operational staff are making decisions about their own flights.
Decisions made by and within groups can be an effective way to reach a safety-critical decision. In particular, group decision making that is based on multiple communication sources, when reliably bound by appropriate objective hazard/risk management, can be very effective. In terms of flight operations, this includes reliably bounding decisions and actions by objective qualifications, skill levels, flight rules and criteria, and independent flight supervision. Sometimes, this could also include using a decision tree based on objective flight rules and criteria.
While group decisions can be beneficial, without effective and reliable use of objective bounding, decision making may be vulnerable to subjective bias and risk taking. A group, particularly one that contains individuals with different levels of seniority, may be vulnerable to group biases, such as conformity, compliance, and groupthink. Therefore, without consistent application of VFR weather minima, in the absence of standard operating procedure (SOP) guidance or training that addresses the actual range of conditions, or while using decision-making tools such as decision trees incongruent with objective criteria, decisions may become unbound from objective criteria, and the group may not be effective in reaching a safety-critical decision. It is possible that the decisions of pilots and senior staff can be influenced by group dynamics whereby they take more risk than they would otherwise do if their decisions were being made individually.
The investigation did not find any indication of direct pressure by the operator on the occurrence pilot to depart on the day of the occurrence. However, the flight departed Vancouver International Water Aerodrome even though the reported and forecast weather conditions in the vicinity of the destination were below VFR minima; the decision to depart may have been influenced by the group dynamics of Seair pilots and senior staff at the flight planning stage.
Approximately 40 minutes before the accident, the flight descended from cruise altitude, likely to maintain visual reference to the surface. Throughout these 40 minutes, the pilot continued to descend, ultimately leveling at approximately 230 feet above sea level (ASL) in an area with low cloud, mist, and fog obscuring portions of the surrounding terrain. The flight entered a gradual climb 0.12 nautical miles from the Addenbroke Island shoreline, striking trees at approximately 490 feet ASL. The investigation determined that visibility was likely reduced to ½ statute mile or less in the vicinity of Addenbroke Island. Upon entering this area of reduced visibility, the pilot continued flying toward the destination.
Guidelines published by Transport Canada (TC) for the competency check for day VFR air operators do not require any recurrent basic instrument training, nor training of escape manoeuvres to exit deteriorating weather conditions.
As indicated in the TSB’s air-taxi industry safety issue investigation (SII), there are gaps in the regulatory framework regarding training and qualifications, illustrating that regulations and standards alone cannot guarantee safety in the sector. Although the regulations have mandatory training requirements for certain specialized operations, such as night flying, there are no such requirements for many other specialized operations such as mountain flying and coastal flying. Mandatory training requirements may therefore be inadequate to meet the many unique aspects of air-taxi operations. Without the requirement for speciality training that addresses their operational environment, pilots may lack the knowledge and skills to ensure safe flight operations. As this occurrence demonstrates, if pilots do not receive specialized training that addresses the hazards of their flying environment, there is a risk that they will not be proficient in the specific skills necessary to maintain safety margins.
2.2 Controlled flight into terrain
During the occurrence flight, there is no indication that the pilot intended to land on the water short of destination, or to turn around, in the presence of low visibility.
It is likely that the pilot was utilizing the autopilot and navigating using the GPS (global positioning system), as was routine at Seair. If so, the pilot would have relied heavily on the electronic cockpit aids for navigation and flight in the absence of adequate visual cues as he was flying at low level and in reduced visibility. Since the weather observation from the pilot flying in the opposite direction indicated that Addenbroke Island had been visible, it is likely that the pilot expected to gain visual reference with the island once he was clear of the reduced visibility.
Damage to the aircraft and to the trees at the accident site indicated the aircraft’s speed and attitude immediately before impact. The long, straight, relatively flat swath cut through the trees, and the extreme damage to those trees and to the aircraft, indicate that the aircraft was flying at a relatively high speed but not rapidly climbing before collision with terrain. Damage to the propeller blades and tree material within the engine are consistent with the flight data indicating the engine was performing normally.
While approaching Addenbroke Island, the pilot turned slightly to the west and initiated a shallow climb, however, it is unknown when, or even if, he sighted the island. The accident site and flight data indicate that the pilot did not react in a way consistent with recognition of approaching terrain. The investigation found that the pilot continued flight in reduced visibility, without recognizing the proximity to terrain, and subsequently impacted the rising terrain of Addenbroke Island.
2.3 Cockpit technology
The investigation determined that the terrain-synthetic vision system (Terrain-SVS) on the occurrence aircraft was active at the time of the accident. Analysis of the image that would have been displayed on the pilot’s primary flight display (PFD) determined that the colouration of the Addenbroke Island landmass was only approximately 6% of the actual size of the island. The colouration of the remaining 94% was blue, indicating ocean.
Therefore, if solely using Terrain-SVS to assist in navigation through reduced visibility, despite numerous warnings in the Garmin G1000 literature prohibiting the use of this system as a primary source of navigation, a pilot would likely have difficulties determining the location of the island.
Since the occurrence aircraft’s forward looking terrain awareness function was inhibited (deactivated) by the pilot, there would not have been any audible alerts through the aircraft’s speakers, nor visual alerts on the PFD highlighting the rising terrain ahead.
The configuration of the visual and aural alerting systems and the colouration ambiguity in the primary flight display of the Garmin G1000 was ineffective at alerting the occurrence pilot to the rising terrain ahead.
2.4 Company culture and acceptance of unsafe practices
The TSB safety issue investigation into air-taxi operations identified that the 2 major factors in air-taxi accidents were the acceptance of unsafe practices and the inadequate management of operational hazards. Unsafe practices can gradually become accepted as part of the job in an undetected drift away from safe practices, thus reducing the safety margin.
In this occurrence, the aircraft departed with 1200 pounds of fuel, 8 passengers on board, and at least 320 pounds of cargo. Although the operational flight plan indicated that the weight and centre of gravity were within the aircraft’s limitations, the investigation determined that the calculations on the operational flight plan did not accurately reflect the aircraft’s true loading. A thorough review of the weight of the fuel, the occupants, and the cargo on board the aircraft determined that the aircraft was approximately 400 pounds over the maximum allowable takeoff weight. If aircraft are operated in excess of the maximum allowable takeoff weight, there is a risk of performance degradation and adverse flight characteristics, which could jeopardize the safety of the flight.
When loading passenger baggage and cargo into the occurrence aircraft, some of the passengers’ equipment was too large to fit in the cabin’s aft cargo section. The equipment was secured in the aircraft’s cabin, but in front of an emergency exit. If cargo is stowed in front of emergency exits, there is a risk that egress may be impeded in an emergency situation, potentially increasing evacuation time and risk of injuries.
The autopilot on the occurrence aircraft was certified for use en route and for instrument approaches. On the Caravan, it is certified to a minimum altitude of 800 feet above ground level (AGL) when used in en route flight, and 200 feet AGL when used in instrument approaches. The occurrence pilot was likely utilizing the aircraft’s autopilot throughout the flight, including when operating at altitudes prohibited by the manufacturer. The investigation could not determine if the occurrence pilot was aware of this limitation.
Finally, the pilot was actively using a cellphone throughout the flight; the operator provided no guidance or limitations on approved cellphone use in flight.
In the absence of historic flight data and documented supervision of pilots, the investigation was unable to determine if the occurrence pilot had drifted toward unsafe practices, or if these practices were routine at Seair.
Although not required by regulations, Seair maintains SOPs for its Caravan fleet. SOPs are not designed to replace aircraft manuals or to cover all circumstances, but to help pilots fulfill their assigned duties in a standardized manner. However, Seair’s Caravan SOPs do not offer guidance or a standard on how to set up and use the Terrain-SVS for flying in low visibility, the approved uses of the Terrain-SVS, manually inhibiting the forward-looking terrain avoidance (FLTA) feature of the Garmin G1000, exiting an area if weather conditions deteriorate below VFR minima, or the selection of, or necessity to consider, alternate landing sites when planning flights.
The investigation determined that the occurrence pilot was trained in accordance with the current regulations at the time of the occurrence. However, as previously noted, mandatory training may be inadequate to meet the many unique requirements of air-taxi operations. The investigation noted that the occurrence pilot received no additional training in terrain awareness and SVS, CFIT avoidance, single-pilot resource management, or escape manoeuvres in the event of loss of visual reference, and received no recurrent basic instrument training.
Finally, before takeoff, Seair pilots, including the senior operational staff, regularly used the Seair Weather Policy Decision Tree. The design of this flight planning decision aid enabled Seair pilots to make GO decisions, even if the weather was forecast to be below VFR minima.
The lack of organizational guidance in this occurrence demonstrates the need for operators to continuously and objectively assess their risks and impose avoidance or mitigation measures (when events cannot be avoided). When operations are not continuously and objectively assessed for risk, unsafe practices may result, and if these practices are accepted over time as the “normal” way to conduct business, there is an increased risk of accident. When unsafe practices continue with no negative outcomes, and very often with positive outcomes, such as successful flight or satisfied customers, accepting these unsafe practices can sometimes be seen as rational, and eventually can become the norm. The focus on the achievement of the flight (goal-oriented), rather than the safety of the flight (threat-oriented), likely influences pilots to accept risk with respect to reaching the destination.
Seair recognizes that most flights within its area of operation have an element of risk as the weather is consistently variable. As a result, weather hazards are not avoided but instead assessed to determine if the flight is achievable. Acceptance of the unsafe practices demonstrated in this occurrence may result in a company culture whereby pilots continue with risky behaviour because it bears no negative consequences and, therefore, is no longer viewed as “risky.” If air operators do not employ a methodology to accurately assess threats inherent to daily operations, then there is a risk that unsafe practices will become routine and operators will be unaware of the increased risk.
2.5 Monitoring flight operations
The occurrence flight demonstrates at least 4 deviations from limitations and regulations (takeoff weight in excess of the maximum gross takeoff weight, use of the aircraft autopilot system below 800 feet AGL, flight below minimum operating altitude, and flight into below minimum visibility). Furthermore, the southbound Seair Caravan(C-FLAC) operating in the vicinity of Addenbroke Island at the time of the accident demonstrates at least 2 more instances of deviations from regulations with respect to altitude and visibility minima.
Seair performs annual flight training with pilots as required by the regulations, however, the operator does not, nor is it required to, perform or record routine flight checks on pilots to monitor how flights are carried out with regards to aircraft limitations, SOPs, or the regulations.
Although the occurrence aircraft was equipped with 3 devices capable of capturing flight data, Seair had not established a flight data monitoring (FDM) program. The company had the opportunity to access flight data that would show whether operating limits were being respected. These programs can identify issues with SOP compliance, pilot decision making, and adherence to aircraft limitations. This allows companies to proactively manage operational flight risk before an accident takes place. If air operators that have FDM capabilities do not actively monitor their flight operations, they may not be able to identify drift toward unsafe practices that increase the risk to flight crew and passengers.
2.6 Fatigue risk management
Sleep-related fatigue can result from 1 or more of 6 risk factors; 3 of these factors were present in this occurrence:
- Circadian rhythm disruptions, in which variable waking patterns would have desynchronised the occurrence pilot’s circadian rhythms, causing fatigue and most likely affecting the quality and quantity of sleep for the week leading up to the occurrence.
- Acute fatigue, in which a 5-hour window for rest, in between two 14-hour shifts, was significantly less than the occurrence pilot’s normal window for rest, and less time than is usually required for restful sleep, resulting in fatigue, which was most likely still present during the occurrence.
- Chronic fatigue, in which the occurrence pilot’s pattern of persistent disruptions of sleep over time, consecutive days of work, and accommodation in a noisy environment that may not have been conducive to restful sleep, would have resulted in fatigue, which was most likely present during the occurrence.
The investigation was unable to determine with certainty the pilot’s performance and cognitive capacity in this occurrence. However, with the available data demonstrating the presence of 3 fatigue risk factors, the occurrence pilot’s attention, vigilance, and general cognitive function were most likely influenced to some degree by fatigue.
Seair’s company operations manual states that the rest period provided for flight crews shall be used to obtain the required rest. Crew members are to utilize their time away from work to be appropriately rested – the implication being “free of fatigue.” However, Seair does not monitor or restrict the activities of its flight crew members outside of their duties for the operator. While the operator knew that the occurrence pilot was employed at another operator in a non-flying position, the company informally monitored the pilot and deemed it unnecessary to restrict his secondary work schedule.
2.7 Regulatory oversight
Air-taxi operators, such as Seair, operate regularly scheduled routes and charter flights, similar to those of an airline, yet are subjected to fewer regulatory requirements and, therefore, fewer regulatory defences than commuter or airline operators. Consequently, the wide variety of air-taxi operations and similarly wide variety of associated risks in the air-taxi sector are governed by a limited set of provisions. As the TSB’s SII on reducing the risks associated with air-taxi operations in Canada points out, the absence of regulations in specific areas may lead to lower safety standards in a sector that serves as a training ground for less experienced pilots entering the industry and that has many of the higher-risk operations in Canadian aviation.
The role of TC is to ensure that operators are capable of managing the risks inherent in their operations, that measures to enhance safety are working effectively to identify hazards and mitigate risks, and that any non-compliance with regulations is addressed promptly and corrective action is taken.
In the year leading up to this occurrence, TC conducted 1 surveillance activity (process level surveillance) at Seair. Furthermore, no direct checks of compliance, including ramp checks and flight checks, or targeted inspections, which examine risk severity and identify potential risk mitigation options, were conducted during this period. Unsafe practices, such as those observed in this occurrence (operating overweight, inaccurate reporting of the weight on an operational flight plan, securing baggage in front of an emergency exit, departing into weather below VFR minima, and continued flight in below VFR minima), were not identified, while other aircraft logbook and passenger briefing issues were.
Following this occurrence, TC conducted 2 surveillance activities for aircraft airworthiness. However, TC flight operations conducted no reactive surveillance, such as the initiation of new surveillance activities following a serious occurrence, escalation of upcoming surveillance activities, and targeted inspections or compliance inspections.
When an operator does not implement safe practices despite its stated philosophy, policy, and procedures, the regulator should not only intervene, but do so in a way that succeeds in changing unsafe operating practices.
If TC’s oversight of operators is insufficient, there is a risk that air operators will be non-compliant with regulations or drift toward unsafe practices, thereby reducing safety margins.
2.8 Safety management systems
An SMS is intended to promote the proactive management of risk by operators. While the components and processes required of an SMS are well established, their effectiveness depends on the safety culture of the organization. As the collection of values and beliefs that drive individual behaviour, organizational safety culture will determine the extent to which the processes and components of an SMS are used. A safety culture that does not support a thriving SMS is unlikely to have effective processes for reporting hazards.
An SMS is a documented system for managing risks. The effectiveness of a system is partially dependent on the information being reported to the system – through flight data, training, audits, and proactive or reactive reporting, amongst others. The investigation found no indications of Seair pilots reporting inadvertent flight into conditions below visual minima, or discrepancies with the Garmin G1000 visual projections of landscape.
There is no regulatory requirement for air-taxi operators to initiate and maintain an SMS. Therefore, for those air-taxi operators that do maintain an SMS, TC does not have the authority to monitor their effectiveness through surveillance. Consequently, operators receive no feedback on the overall effectiveness of their SMS, including the system’s ability to identify hazards and mitigate them before they result in an incident or accident. If TC does not make safety management systems mandatory, and does not assess and monitor these systems, there is an increased risk that companies will be unable to effectively identify and mitigate the hazards associated within their operations.
3.0 Findings
3.1 Findings as to causes and contributing factors
These are conditions, acts or safety deficiencies that were found to have caused or contributed to this occurrence.
- The flight departed Vancouver International Water Aerodrome even though the reported and forecast weather conditions in the vicinity of the destination were below visual flight rules minima; the decision to depart may have been influenced by the group dynamics of Seair pilots and senior staff at the flight planning stage.
- The pilot continued flight in reduced visibility, without recognizing the proximity to terrain, and subsequently impacted the rising terrain of Addenbroke Island.
- The configuration of the visual and aural alerting systems and the colouration ambiguity in the primary flight display of the Garmin G1000 was ineffective at alerting the occurrence pilot to the rising terrain ahead.
- The occurrence pilot’s attention, vigilance, and general cognitive function were most likely influenced to some degree by fatigue.
3.2 Findings as to risk
These are conditions, unsafe acts or safety deficiencies that were found not to be a factor in this occurrence but could have adverse consequences in future occurrences.
- If pilots do not receive specialized training that addresses the hazards of their flying environment, there is a risk that they will not be proficient in the specific skills necessary to maintain safety margins.
- If aircraft are operated in excess of the maximum allowable take-off weight, there is a risk of performance degradation and adverse flight characteristics, which could jeopardize the safety of the flight.
- If cargo is stowed in front of emergency exits, there is a risk that egress may be impeded in an emergency situation, potentially increasing evacuation time and risk of injuries.
- If air operators do not employ a methodology to accurately assess threats inherent to daily operations, then there is a risk that unsafe practices will become routine and operators will be unaware of the increased risk.
- If air operators that have flight data monitoring capabilities do not actively monitor their flight operations, they may not be able to identify drift toward unsafe practices that increase the risk to flight crew and passengers.
- If Transport Canada’s oversight of operators is insufficient, there is a risk that air operators will be non-compliant with regulations or drift toward unsafe practices, thereby reducing safety margins.
- If Transport Canada does not make safety management systems mandatory, and does not assess and monitor these systems, there is an increased risk that companies will be unable to effectively identify and mitigate the hazards associated within their operations.
3.3 Other findings
These items could enhance safety, resolve an issue of controversy, or provide a data point for future safety studies.
- The pilot was actively using a cellphone throughout the flight; the operator provided no guidance or limitations on approved cellphone use in flight.
4.0 Safety action
4.1 Safety action taken
4.1.1 Seair Seaplanes
As a result of the accident, Seair has taken the following actions:
- Contracted an aviation consulting company to conduct an operational and maintenance review, which took place on 21 August 2019. The operational review consisted of interviews with operations personnel to better understand areas where employees would like improvement and things that cause them frustration, communication issues within the company, and ideas to improve their operation.
- Updated the Seair Caravan standard operating procedures (SOPs) to include an acceptable use policy on personal electronic devices in the cockpit. This policy was also reflected in an operational memo to pilots.
- Updated the Seair Caravan SOPs to highlight the limitations of the autopilot system. The limitation was also highlighted in an operational memo to pilots indicating that the autopilot must be disengaged when operating below 800 feet above ground level.
This report concludes the Transportation Safety Board of Canada’s investigation into this occurrence. The Board authorized the release of this report on . It was officially released on .
Appendices
Appendix A – Pilot’s schedule in the 7 days before the accident
| Date(July) | Day | Duty role | Time of first cellphone activity before duty | Duty start time | Duty end time | Total duty time (hours:minutes) | Time of last cellphone activity after duty |
|---|---|---|---|---|---|---|---|
| 19 | Friday | Seair pilot | N/A | 0630 | 1830 | 12:00 | 2111 |
| 20 | Saturday | Seair pilot | N/A | 0700 | 1830 | 11:30 | N/A |
| 21 | Sunday | Seair pilot | N/A | 0700 | 1800 | 11:00 | 1822 |
| 22 | Monday | Station attendant | N/A | 0337 | 1743 | 14:06 | 2039 |
| 23 | Tuesday | Station attendant | 0139 | 0331 | 1740 | 14:09 | 1945 |
| 24 | Wednesday | Station attendant | 0519 | 0643 | 1740 | 10:57 | 2304 |
| 25 | Thursday | Seair pilot | N/A | 0745 | 1730 | 9:45 | 1952 |
| 26 | Friday | Seair pilot | N/A | 0630 | N/A | N/A | N/A |
Appendix B – Weather forecasts and lighthouse weather observations on 26 July 2019
| Lighthouse | Weather observation at 0730 | Weather observation at 1030 |
|---|---|---|
| Pine Island | Visibility: 15 SM Estimated cloud height: 1500 feet broken, 2500 feet overcast | Visibility: 8 SM Estimated cloud height: 1500 feet broken, 2500 feet overcast |
| Egg Island | Visibility: 15 SM Light rain showers Estimated cloud height: 1500 feet broken, 2500 feet overcast | Visibility: 10 SM Estimated cloud height: 1500 feet broken, 2500 feet overcast |
| Addenbroke Island | Visibility: 1½ SM Light rain and fog Estimated cloud height: 800 feet overcast | Visibility: 2 SM Light rain and fog Estimated cloud height: 800 feet overcast |
| Dryad Point | Visibility: 3 SM Light rain and fog Estimated cloud height: 500 feet few, 1500 feet broken, 2500 feet overcast | Visibility: 4 SM Light rain Estimated cloud height: 500 feet few, 1500 feet broken, 2500 feet overcast |
| Ivory Island | Visibility: 6 SM Light rain and fog Estimated cloud height: 400 feet few, 2200 feet broken, 2500 feet overcast | Visibility: 8 SM Estimated cloud height: 400 feet few, 2200 feet broken, 2500 feet overcast |
| McInnes Island | Visibility: ¼ SM Moderate rain and fog Sky obscured | Visibility: 1/8 SM Light drizzle and fog Sky obscured |
| Boat Bluff | Visibility: 3 SM Light rain and fog Estimated cloud height: 800 feet broken, 1700 feet overcast | Visibility: 3 SM Light rain and fog Estimated cloud height: 800 feet broken, 1700 feet overcast |
Appendix C – Seair Weather Policy Decision Tree
Source: Seair Seaplanes